05.01.2017, 09:12 PM
|
BQ24450 (UC3906) SLA AGM GEL Ladegerät Charger
|
07.01.2017, 08:57 PM
Am 3.1. bestellt, heute in der Post.
08.01.2017, 03:57 PM
(07.01.2017, 08:57 PM)christianw. schrieb: Am 3.1. bestellt, heute in der Post.Ist ja wie 'Brezeln backen' bei dir
"Ich hab Millionen von Ideen und alle enden mit Sicherheit tödlich."
21.01.2017, 11:15 PM
25.01.2017, 03:11 PM
(Dieser Beitrag wurde zuletzt bearbeitet: 25.01.2017, 03:12 PM von christianw..)
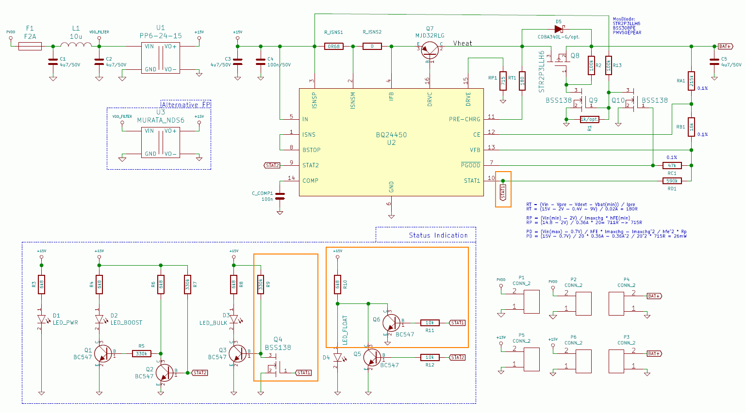
Soweit so gut, er lädt. Nur die Float-Spannung ist zu hoch. Statt berechneten 13.6V sind es 14.0V.
Ich habe es hoch und runter gerechnet, mit verschiedenen Berechnungshilfen - die Werte sind richtig, nur in der Schaltung iwie nicht...
Der Einfluss der Temperaturkompensation ist berücksichtigt.
Bei allen drei aufgebauten Modulen identisch.
Der DCDC-Wandler ist unschuldig, genauso der Diodenersatz, dieser funktioniert wie gewünscht. Umgebaut auf Diode identisches Verhalten, nur das beim Boost-Charge 0.2V fehlen. (logisch)
Ich habe es hoch und runter gerechnet, mit verschiedenen Berechnungshilfen - die Werte sind richtig, nur in der Schaltung iwie nicht...
Der Einfluss der Temperaturkompensation ist berücksichtigt.
Bei allen drei aufgebauten Modulen identisch.
Der DCDC-Wandler ist unschuldig, genauso der Diodenersatz, dieser funktioniert wie gewünscht. Umgebaut auf Diode identisches Verhalten, nur das beim Boost-Charge 0.2V fehlen. (logisch)
25.01.2017, 03:31 PM
(Dieser Beitrag wurde zuletzt bearbeitet: 25.01.2017, 03:43 PM von christianw..)
25.01.2017, 07:17 PM
So geht es dann wohl. (Auch wenn Q8 nicht immer trennt, wenn bei Float-Level die Eingangsspannung getrennt wird)
SLA_CHRG_BQ24450_20170125.pdf (Größe: 83,1 KB / Downloads: 884)
SLA_CHRG_BQ24450_20170125.pdf (Größe: 83,1 KB / Downloads: 884)
26.01.2017, 02:02 AM
27.01.2017, 03:14 AM
Erste Ladung im 36V Verbund - Top1A.
Alle 3 Batterien liegen nun auf Floatspannung 13.42V +/-20mV.
Alle 3 Batterien liegen nun auf Floatspannung 13.42V +/-20mV.