31.12.2016, 07:51 PM
(Dieser Beitrag wurde zuletzt bearbeitet: 31.12.2016, 08:27 PM von christianw..)
Mit 3 Bleigelzellen in Reihe stellte sich die Frage nach artgerechter Ladung der Zellen. Ladung in Reihe ist suboptimal, da die Zelle mit dm kleinsten Innenwiderstand immer gewinnt und die Zellen mit der Zeit auseinander driften.
Bei der Beschaffung der Zellen wurde darauf geachtet, dass diese aus der gleichen Charge und vom gleichen Herstellungstag sind, das erhöht die Change auf "Gleichheit".
Einfache Ladeschaltungen (LM317, Komparator, 2 Stufen, Diodendropper usw.) scheiden aus, wenngleich die Komparatorlösungen (2-Stufen Lader) auf den ersten Block einen guten Eindruck machen. Ein LT4020 ist hier aufgrund des Preises und der Komplexität ebenfalls kontraindiziert.
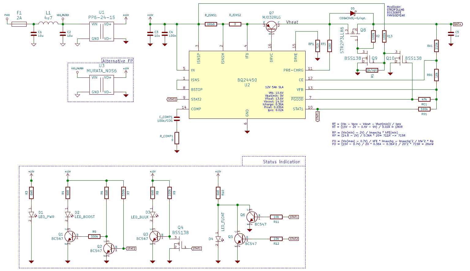
Die Wahl fällt auf den BQ24450 von TI, auch bekannt als UC3906 von Unitronic. Mit 6€/Stk. nicht billig, mit den gebotenen Features aber preiswert.
BQ24450:
http://www.ti.com/lit/ds/symlink/bq24450.pdf
http://www.ti.com/lit/ug/sluu464/sluu464.pdf
Um nun 3 Zellen gleichzeitig in Reihe zu laden befindet sich für jeden Lader ein isolierter DCDC-Wandler am Eingang. Somit lassen sich beliebig viele Zellen aus einer Quelle laden.
Die Standardbeschaltung in Maximalkonfiguration zeigt:
Mit dabei sind Vorladung bei tiefentladenen Zellen, Reihendiode zur Vermeidung von Rückströmen bei nicht angeschlossener Quelle, sowie Wegschaltung des FB-Zweigs.
In Konfiguration mit PNP Passtransistor funktioniert die Schaltung mit mindestens dV=0.5V, zuzüglich Diodenspannung. Da ich nur 15V am Eingang habe, muss die Diode mit einem FET-HS-Switch ersetzt werden, da man ja bis 14.5V laden möchte. 15V deshalb, da ich günstig 15V TDK-Lamdba Module um 2.50€ bekommen konnte. Alternativ können auch Module von Delta/Murata/usw. eingesetzt werden, der kleinere (moderne) Footprint ist Industriestandard. Nutzt man nur einen Lader, kann über entsprechende Header direkt dahinter eingespeist werden. Die Platinen sind so ausgelegt, dass sie eingangsseitig leicht parallel sowie ausgangsseitig serialisiert angeschlossen werden können.
Alles in allem keine Raketenwissenschaft. Die Ladestati werden über der 3 LEDs angezeigt.
Schaltplan:
In 80*50mm:
Die TDK-Module sind PP6-24-15 (6W):
pdf_pp_ppd.pdf (Größe: 186,18 KB / Downloads: 795)
Das Ladestrom ist auf 350mA dimensioniert, das Modul kann 400mA ausgeben. Für 5Ah Zellen ist das ausreichend. Will man mehr, muss ein modernes Modul mit 10W her.
Bei der Beschaffung der Zellen wurde darauf geachtet, dass diese aus der gleichen Charge und vom gleichen Herstellungstag sind, das erhöht die Change auf "Gleichheit".
Einfache Ladeschaltungen (LM317, Komparator, 2 Stufen, Diodendropper usw.) scheiden aus, wenngleich die Komparatorlösungen (2-Stufen Lader) auf den ersten Block einen guten Eindruck machen. Ein LT4020 ist hier aufgrund des Preises und der Komplexität ebenfalls kontraindiziert.
Die Wahl fällt auf den BQ24450 von TI, auch bekannt als UC3906 von Unitronic. Mit 6€/Stk. nicht billig, mit den gebotenen Features aber preiswert.
BQ24450:
http://www.ti.com/lit/ds/symlink/bq24450.pdf
http://www.ti.com/lit/ug/sluu464/sluu464.pdf
Um nun 3 Zellen gleichzeitig in Reihe zu laden befindet sich für jeden Lader ein isolierter DCDC-Wandler am Eingang. Somit lassen sich beliebig viele Zellen aus einer Quelle laden.
Die Standardbeschaltung in Maximalkonfiguration zeigt:
Mit dabei sind Vorladung bei tiefentladenen Zellen, Reihendiode zur Vermeidung von Rückströmen bei nicht angeschlossener Quelle, sowie Wegschaltung des FB-Zweigs.
In Konfiguration mit PNP Passtransistor funktioniert die Schaltung mit mindestens dV=0.5V, zuzüglich Diodenspannung. Da ich nur 15V am Eingang habe, muss die Diode mit einem FET-HS-Switch ersetzt werden, da man ja bis 14.5V laden möchte. 15V deshalb, da ich günstig 15V TDK-Lamdba Module um 2.50€ bekommen konnte. Alternativ können auch Module von Delta/Murata/usw. eingesetzt werden, der kleinere (moderne) Footprint ist Industriestandard. Nutzt man nur einen Lader, kann über entsprechende Header direkt dahinter eingespeist werden. Die Platinen sind so ausgelegt, dass sie eingangsseitig leicht parallel sowie ausgangsseitig serialisiert angeschlossen werden können.
Alles in allem keine Raketenwissenschaft. Die Ladestati werden über der 3 LEDs angezeigt.
Schaltplan:
In 80*50mm:
Die TDK-Module sind PP6-24-15 (6W):
pdf_pp_ppd.pdf (Größe: 186,18 KB / Downloads: 795)
Das Ladestrom ist auf 350mA dimensioniert, das Modul kann 400mA ausgeben. Für 5Ah Zellen ist das ausreichend. Will man mehr, muss ein modernes Modul mit 10W her.
