• .
  • Willkommen im Forum!
  • Alles beim Alten...
  • Du hast kaum etwas verpasst ;-)
  • Jetzt noch sicherer mit HTTPS
Hallo, Gast! Anmelden Registrieren


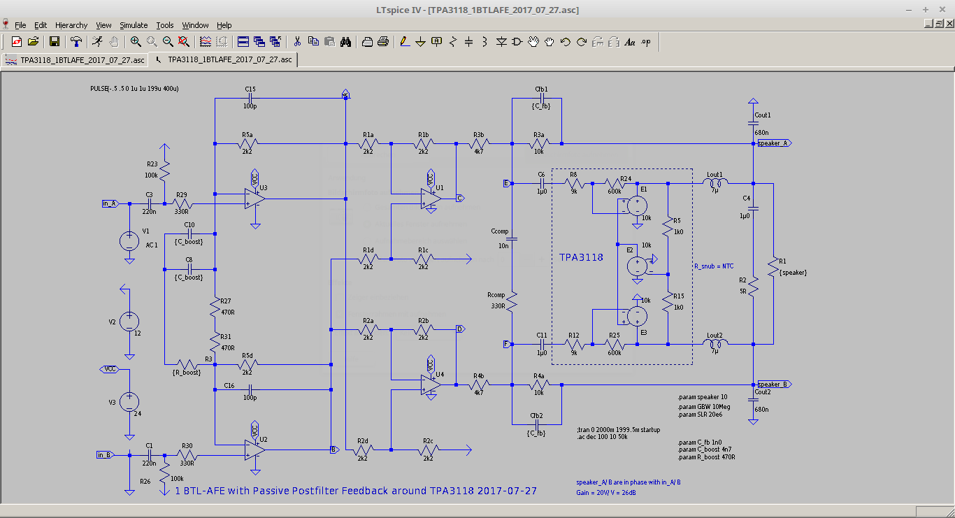
Post-Filter-Feedback
letzter Stand:

.xlsx   4opa.xlsx (Größe: 7,04 KB / Downloads: 537)
...mit der Lizenz zum Löten!
 
Reply
Heute früh, auf der A2 auf dem Weg zur Arbeit, fiel mir ein mal die Aufmerksamkeit auf folgende Bauteile zu lenken:

   

Öhm - da stecken Murata 4n7 X7R drin, COG endet unser Sortiment bei 1nF!
Digikey: COG 0402 bis 2n2, COG 0603 bis 18nF
An dieser Stelle brauchen wir also 0603 caps!
...mit der Lizenz zum Löten!
 
Reply
Nach meinem Stand sollten da 1n rein, die sind auch drin. (als C0G)
 
Reply
Gibt es da keine andere Lösung? Jede Woche neue PCBs ist keine. Smile
 
Reply
Man bekommt 4n7 10V als temp-compensated:

http://psearch.en.murata.com/capacitor/p...01%23.html

http://psearch.en.murata.com/capacitor/p...01%23.html

http://psearch.en.murata.com/capacitor/p...01%23.html

Sicher auch aus der GCM-Serie.
 
Reply
(25.07.2017, 09:57 AM)christianw. schrieb: Gibt es da keine andere Lösung? Jede Woche neue PCBs ist keine. Smile
Dann heißt die Alternative abwarten bis alle Messungen zur Zufriedenheit gelaufen sind.
Ich bin noch längst nicht fertig.
Außerdem arbeite ich am TPA3118, und dessen AFE ist anders zu dimensionieren als bei den
TPA32xx.
...mit der Lizenz zum Löten!
 
Reply
(25.07.2017, 10:13 AM)christianw. schrieb: Man bekommt 4n7 10V als temp-compensated:

http://psearch.en.murata.com/capacitor/p...01%23.html

http://psearch.en.murata.com/capacitor/p...01%23.html

http://psearch.en.murata.com/capacitor/p...01%23.html

Sicher auch aus der GCM-Serie.

Hab jetzt bei Murata nen Account eingerichtet und 20 samples requestet.
Wie ich diese Webformulare hasse aufsmaul
...mit der Lizenz zum Löten!
 
Reply
Ja, das geht auch entspannt per Email. Big Grin
 
Reply
Zwei Macken im Aufbau habe ich noch entdeckt und behoben:
Den beschriebenen X7R boost-cap habe ich nun getauscht gegen COG,
und den neg-Eingang auf dem AFE (linker Kanal) nun nicht mit AFE-GND sondern mit Audio-GND verbunden.
AFE-GND ist bei mir nämlich UB/2.
Das hat so einigen Schmutz beseitigt, vor allem K2.

   

Der OPA4197 steht  jetzt nicht mehr sooo schlecht da, der Löwenanteil an 5kHz-Verzerrungen scheint nun tatsächlich aus dem TPA zu kommen.
Und die voll symmetrischen Eingänge machen sich gerade bei unsymmetrischer Versorgungsspannung bezahlt.
Im Übrigen stimmen diese Plots recht gut überein mit den Prototypmessungen vom 18.Mai.
...mit der Lizenz zum Löten!
 
Reply
Die Spektralanalyse zeigt bei 1kHz Sinus, 10Veff an 10 Ohm, für k2 einen Abstand von 111dB zur Grundwelle.
Das gefällt! Wink
   
...mit der Lizenz zum Löten!
 
Reply
Sehr ordentlich! Big Grin
 
Reply
Irribeo lässt anmerken, die Daten sind jetzt in der Näher der 50W B&O/Ice Module.

http://www.icepower.bang-olufsen.com/fil...150709.pdf
 
Reply
Erscheint mir "dieselbe Liga", also in etwa vergleichbar.
Muss mal 6,67kHz plots aufnehmen.
Zwischendurch habe ich mal Rauschberechnungen des AFE angestellt.
Mit niederohmigeren Widerstandswerten wären noch mal so etwa 3dB herauszuholen.
...mit der Lizenz zum Löten!
 
Reply
Die MKS in der Größe gibt es m.E. bis 1u5, da wäre noch Luft.
 
Reply
(27.07.2017, 08:34 PM)christianw. schrieb: Die MKS in der Größe gibt es m.E. bis 1u5, da wäre noch Luft.
Confused
...mit der Lizenz zum Löten!
 
Reply
Ich packe hier jetzt einfach mal ein script über THD rein, dass ich gerade zusammengestellt habe um den aktuellen Kenntnisstand zu dokumentieren.

.pdf   THD.pdf (Größe: 48,75 KB / Downloads: 503)
Anregungen, Verbesserungen, Huldigungen...
werden noch entgegen genommen!


Angehängte Dateien
.pdf   THD.pdf (Größe: 48,75 KB / Downloads: 900)
...mit der Lizenz zum Löten!
 
Reply
Ich korrigiere, 1u0 ist max bei 3.5mm Breite.
 
Reply
(28.07.2017, 01:13 AM)christianw. schrieb: Ich korrigiere, 1u0 ist max bei 3.5mm Breite.

hmm, weiß immer noch nicht, was genau Du da meinst. Folie in SMD?
...mit der Lizenz zum Löten!
 
Reply
Nein, die Wima MKS2 am Eingang. Wenn du die Stufe niederohmiger machen möchtest, müssen die Koppel-Cs ja wohl größer dimensioniert werden, nicht?
 
Reply
(28.07.2017, 01:22 AM)christianw. schrieb: Nein, die Wima MKS2 am Eingang. Wenn du die Stufe niederohmiger machen möchtest, müssen die Koppel-Cs ja wohl größer dimensioniert werden, nicht?

Nein, müssen sie nicht.
Der wirksame Rauschwiderstand an den Eingangsstufen ist vor allem eine Frage des Gegenkopplungsnetzwerkes, an den invertierenden Eingängen.
Die Quelle an den n.inv Eingängen sind erstmal mit 0 Ohm anzusetzen (Eingangskurzschluss),
diese sehen also als Quelle z.B. 0,22uF - bei FET-Eingängen ist das völlig ok und nicht weiter zu toppen.
Von daher gibt es gar keine Notwendigkeit, die 100kOhm Eingangswiderstände anzufassen.

Sobald die Dünnfilm-Rs eingetrudelt sind, werde ich das nächste PCB in etwa so bestücken:
   

Dem liegt diese Rauschberechnung zugrunde

.xlsx   afe_noise2017_07_27.xlsx (Größe: 7,36 KB / Downloads: 383)
...mit der Lizenz zum Löten!
 
Reply