• .
  • Willkommen im Forum!
  • Alles beim Alten...
  • Du hast kaum etwas verpasst ;-)
  • Jetzt noch sicherer mit HTTPS
Hallo, Gast! Anmelden Registrieren


TSZ-k
#1
Neues Projekt... ein wenig kleiner als die Laderegler, aber für die gleichen alten Motorräder:
   

Diesmal geht es um die Zündung. Im Original ist eine einfache Unterbrecherzündung eingebaut, die ihre Energie von der Batterie bezieht (Klicken für Animation  Big Grin ):
   

Übersetzt in LTSpice:
   

Das funktioniert auch wunderbar, solange alle Teile in einwandfreiem Originalzustand sind. Leider ist es 70 Jahre später offensichtlich nicht mehr möglich, Teile originalgetreu nachzufertigen. Es gibt sie zwar, aber immer irgendwie nicht ganz richtig.
  • Die Kondensatoren in Originalform sind innerlich so lausig, dass sie nach ein paar Kilometern auseinanderfallen und auch sonst die Spezifikationen nicht einhalten,
  • Es ist ein unüberwindliches Hindernis, die Zündkontakte in den Originalabmessungen und -qualität herzustellen,
  • Neue Zündspulen in Originalform haben rätselhafterweise nur noch den halben Primärwiderstand.

Es besteht also das Interesse,
  • den Kondensator loszuwerden,
  • die Zündkontakte zu schonen,
  • die neuen Zündspulen nutzen zu können, ohne dass die Batterie nach 10s leer ist,
  • und alles einfach wieder aufs Original rückrüsten zu können.

Also versuche ich mich mal an einer kontaktgesteuerten Transistorzündung. Eigentlich kein grosses Ding, aber ein paar Randbedingungen machen es etwas schwierig. Z.B. muss sie ab 5V zuverlässig funktionieren - Spannungsabfälle aller Art kann ich mir da kaum leisten.

Die ganze Schaltung soll idealerweise an die Stelle des Kondensators geschraubt werden, klein aber fein. Eine Testbaustelle ist provisorisch zusammengebaut auf dem Bastelplatz  Gurke :
   

Ich mach morgen weiter...
 
Reply
#2
Nett...

- gib mal das simu file.
- für ne HKZ ist zu wenig Platz....liefert die Ersatz-Zündspule im Prinzip gut Energie? dh zündet ordentlich ?

- also TSZ mit mosfet  Big Grin
    Don't worry about getting older.  You're still gonna do dumb stuff...only slower.
 
Reply
#3
Der DC-Widerstand der Primärwicklung wäre auch interessant, dazu Streuinduktivität primär bei kurzgeschlossener Sekundärwicklung.
Im Abschaltmoment wird primärseitig ein Parallelschwingkreis angeregt, das gibt vmtl eine kräftige (und notwendige!) Überspannungsspitze, die der MOSFET sperren muss - da sehe ich ein großes Problem.
...mit der Lizenz zum Löten!
 
Reply
#4
(10.11.2024, 12:24 PM)voltwide schrieb: > das gibt vmtl eine kräftige (und notwendige!) Überspannungsspitze, die der MOSFET sperren muss - da sehe ich ein großes Problem.

Jepp - hier auch das "Standard-Problem" .  Rolleyes

Daher zT frühers für TSZ so fette 1000V - Bjt Typen verwendet...  Gurke
    Don't worry about getting older.  You're still gonna do dumb stuff...only slower.
 
Reply
#5
(10.11.2024, 10:23 AM)alfsch schrieb: ...
- gib mal das simu file.
- für ne HKZ ist zu wenig Platz....liefert die Ersatz-Zündspule im Prinzip gut Energie? dh zündet ordentlich ?
...
Die Simulation der Originalzündung (also mit vermessener Originalzündspule und Originalkondensator in gutem Zustand:

.asc   Zuendung.asc (Größe: 3,05 KB / Downloads: 176)

Die Ersatzzündspule funktioniert im Prinzip ( lachend  lachend ) gut. Sie liefert "open air" einen Funken von etwa 1cm Länge. Ich habe sie noch nicht komplett vermessen, nur der reduzierte DC-Widerstand der Primärwicklung fiel mir sofort auf (1,5 Ohm vs. 3,2 Ohm original).

Wenn der Kondensator ausfällt, gibt es auf der Primärseite der Spule saftige Überspannungsspitzen, die den Kontakt in kurzer Zeit abbrennen. Mit gutem Kondensator werden die Spitzen auf vielleicht 120V begrenzt. Das heisst, man könnte in der Elektronik die Spannung auf diesem Wert kappen und könnte noch einen guten Zündfunken erwarten. So jedenfalls meine derzeitige Idee.
Mit IGBT's oder Bipolartransistoren komme ich nicht weiter, da hier zuviel Spannung verlorengeht. Bei Mosfets wird es ein Kompromiss oder sehr teuer.

(Im nächsten Posting zeige ich, wo ich im Augenblick stehe...)
 
Reply
#6
(10.11.2024, 02:46 PM)kahlo schrieb:
(10.11.2024, 10:23 AM)alfsch schrieb: ...
- gib mal das simu file.
- für ne HKZ ist zu wenig Platz....liefert die Ersatz-Zündspule im Prinzip gut Energie? dh zündet ordentlich ?
...
Die Simulation der Originalzündung (also mit vermessener Originalzündspule und Originalkondensator in gutem Zustand:


Die Ersatzzündspule funktioniert im Prinzip ( lachend  lachend ) gut. Sie liefert "open air" einen Funken von etwa 1cm Länge. Ich habe sie noch nicht komplett vermessen, nur der reduzierte DC-Widerstand der Primärwicklung fiel mir sofort auf (1,5 Ohm vs. 3,2 Ohm original).

Wenn der Kondensator ausfällt, gibt es auf der Primärseite der Spule saftige Überspannungsspitzen, die den Kontakt in kurzer Zeit abbrennen. Mit gutem Kondensator werden die Spitzen auf vielleicht 120V begrenzt. Das heisst, man könnte in der Elektronik die Spannung auf diesem Wert kappen und könnte noch einen guten Zündfunken erwarten. So jedenfalls meine derzeitige Idee.
Mit IGBT's oder Bipolartransistoren komme ich nicht weiter, da hier zuviel Spannung verlorengeht. Bei Mosfets wird es ein Kompromiss oder sehr teuer.

(Im nächsten Posting zeige ich, wo ich im Augenblick stehe...)

Aus dem DC-Widerstand errechnet sich der Abschaltstrom.
Primärseitige Streuinduktivität und Abschaltstrom bestimmen die max Energie die der MOSFET per avalanche-Durchbruch schlucken muß.
Eine Elektronische Zündung kann man so auslegen, dass sie unmittelbar mit dem Erreichen des Maximalstromes abschaltet, wo ein noch weiterhin durchgeschalteter Zündkontakt völlig nutzlos Strom zieht. Damit ließe sich ggfs eine Menge Batteriestrom einsparen. Ich denke da an einen Timer LMC555.
...mit der Lizenz zum Löten!
 
Reply
#7
In der Simulation nimmt die primärseitige Klammerung auf 30V nur wenig vom sekundärseitigen Zündfunken.
Das passt in das Bild dass die primäre Überspannungsspitze - infolge Streuinduktivität - nur wenig mit der Sekundärspannung zu tun hat.
Wenn das in der Praxis stimmt könnte man durchaus über einen 30V MOSFET nachdenken...
...mit der Lizenz zum Löten!
 
Reply
#8
....etwas gesucht:
- netter mosfet , leider nicht ganz billig, aber : 650V , 40 m Ohm, mit 4,5V gate Spannung (>10A) gut steuerbar, Plastik-isoliertes to220, 
bis 12A avalanche proof , 200A peak (ja - etwas übertrieben, ich weis...) , 10€ .
mouser : 726-IPA65R045C7XKSA1


oder, wenn eh so Alu-board machen willst , geht auch für 4€ : 600V, 70mOhm , 37A, 5A avalanche , auch 4,5V am gate genug, D2PAK-3 .
726-IPB60R080P7ATMA1

--muss noch gucken...

- driver :
    Don't worry about getting older.  You're still gonna do dumb stuff...only slower.
 
Reply
#9
(10.11.2024, 04:01 PM)voltwide schrieb: In der Simulation nimmt die primärseitige Klammerung auf 30V nur wenig vom sekundärseitigen Zündfunken.
Das passt in das Bild dass die primäre Überspannungsspitze - infolge Streuinduktivität - nur wenig mit der Sekundärspannung zu tun hat.
Wenn das in der Praxis stimmt könnte man durchaus über einen 30V MOSFET nachdenken...

30V Klammerung ist ein wenig drastisch... Ich dachte so an etwa 100..130V. Auf dem Tisch habe ich diesen hier: https://www.vishay.com/docs/63002/sqsa70cenw.pdf . Clamping auf max 139V damit: https://www.digikey.no/en/products/detai...8/18722648?

Prinzipiell so (natürlich mit den passenden Mosfets und nur einer TVS-Diode:
   

.asc   TransistorZ_06.asc (Größe: 4,45 KB / Downloads: 183)

Das ist mein Stand von vor einer Woche. Wenn ihr einen besseren Mosfet habt... oder eine bessere Schaltung... So, wie es hier ist, passt es zumindest auf ein sehr kleines FR4-Bord (25x27mm).
   

(Mein aktueller Stand kommt im nächsten Posting...)
 
Reply
#10
- driver : cool, von Infineon: 
726-1EDN7511BXUSA1

+ 4,2V uvlo (lockout, unter 4V kann nicht gestartet werden; vermeidet killen des mos oder der Batterie.
+ 4/8 A driver (jo, dicke, aber was solls - für 50 ct  Rolleyes )
+ diff. inputs, wir verwenden den 2. input zum "drive - timeout" , dh , wenn nicht gestartet wird, bleibt die Zündspule nur ca. 1 sek. unter Strom,dann aus; vermeidet sinnloses Entleeren der Batterie. Wird dann doch gestartet (treten ist ja angesagt - richtig ?), ist die Zündung in einem Unterbrecher-zyklus wieder bereit/aktiv.  Ganz ohne weiteren Firlefanz ! (So zumindest der Plan.)
cool , wa ?


+
als peak-Abfänger caps , sowas evtl. , a 14 ct : 100nF , 630V .   2 x par. zum mosfet .
791-1812B104K631CT
    Don't worry about getting older.  You're still gonna do dumb stuff...only slower.
 
Reply
#11
(10.11.2024, 05:03 PM)alfsch schrieb: - driver : cool, von Infineon: 
726-1EDN7511BXUSA1

+ 4,2V uvlo (lockout, unter 4V kann nicht gestartet werden; vermeidet killen des mos oder der Batterie.
+ 4/8 A driver (jo, dicke, aber was solls - für 50 ct  Rolleyes )
+ diff. inputs, wir verwenden den 2. input zum "drive - timeout" , dh , wenn nicht gestartet wird, bleibt die Zündspule nur ca. 1 sek. unter Strom,dann aus; vermeidet sinnloses Entleeren der Batterie. Wird dann doch gestartet (treten ist ja angesagt - richtig ?), ist die Zündung in einem Unterbrecher-zyklus wieder bereit/aktiv.  Ganz ohne weiteren Firlefanz ! (So zumindest der Plan.)
cool , wa ?
Genau für sowas brauche ich euch  lachend  motz  Tongue !
Ohne Input bekomme ich sowas nur diskret und meist suboptimal hin. Meine bisher beste Lösung mit "Time-out" ist diese:
   


.asc   TransistorZ_07.asc (Größe: 5,27 KB / Downloads: 168)

Das werde ich wahrscheinlich auch so aufbauen. Nur um zu sehen, ob es so geht. Die Kombi R4/R13/D2 ist zur Anzeige des Zündzeitpunktes (Einstellung). Ausserdem soll der Kontakt einen Reststrom bekommen, damit er sich nicht zuoxidiert.

@Alfsch - der Treiber-IC ist wirklich cool. Wenn es dadurch weniger Bauteile werden, super. Testplatinen dieser Grösse kann ich immer bestellen, kostet ja nix aus China.
 
Reply
#12
(10.11.2024, 05:03 PM)alfsch schrieb: +
als peak-Abfänger caps , sowas evtl. , a 14 ct : 100nF , 630V .   2 x par. zum mosfet .
791-1812B104K631CT
Ich würde lieber ohne Kondensatoren arbeiten. Im Original ist ein Kondensator ähnlicher Grösse. Der ist eigentlich für die Zündung kontraproduktiv, da er den Spannungspeak an der Primärspule stark limitiert. Damit schwächt er den Zündfunken - und alles nur, damit der Kontakt nicht abbrennt.

Mit deinem Vorschlag zum Schaltmosfet könnte man den Kondensator eigentlich weglassen und, nur zur Sicherheit, die Spannung irgendwo bei 600V clampen. Laut Simulation kommt die Spannung nicht so hoch, aber man weiss ja nie und die neue Zündspule haut vielleicht mehr rein. Fliesst ja der doppelte Strom da.
 
Reply
#13
jepp, aber den cap braucht es eher schon. Evtl aber kleiner....es gibt sonst zuviel Probleme. (In der Realität...stirbt der mosfet, oder schluckt die ganze Energie in Avalanche - mit (glaube) 22 nF ging es um Klassen besser. Hab ich vor ca 10 J (unfreiwillig) getestet, für nen kleinen HV-Generator.)
    Don't worry about getting older.  You're still gonna do dumb stuff...only slower.
 
Reply
#14
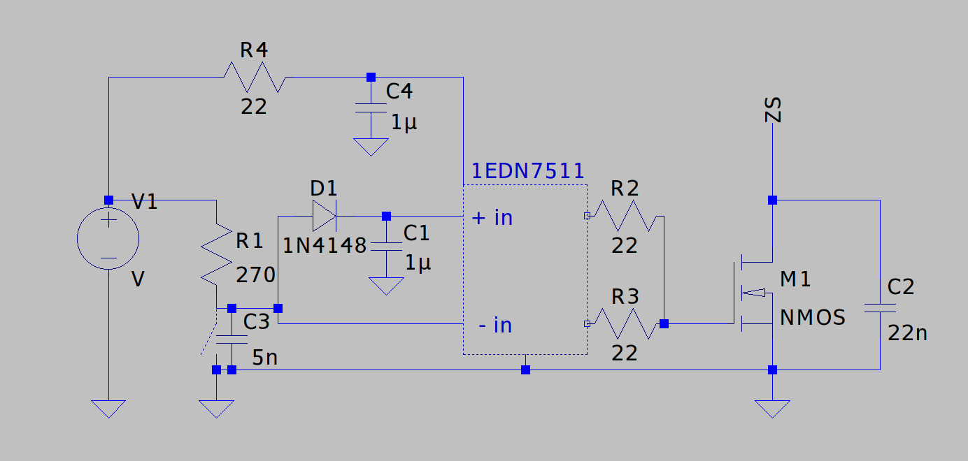
...so etwa: hab noch gar nix simuliert...

[attachment=4480]

cap:   22n , 630V , 8 ct
187-CL31B223KHHNNNE


Angehängte Dateien Thumbnail(s)
   
    Don't worry about getting older.  You're still gonna do dumb stuff...only slower.
 
Reply
#15
Ich mag den Kondensator immer noch nicht klappe . Mal drüber schlafen...
 
Reply
#16
(10.11.2024, 11:54 PM)kahlo schrieb: Ich mag den Kondensator immer noch nicht  klappe . Mal drüber schlafen...

Dann bist du genauso superschlau, wie ich .  Tongue

In so einem HV-Puls-Generator (nennen wir es mal so, trifft's ja ganz gut) hatte ich das genau so ohne cap natürlich gebaut.
Einschalten...nichts. komisch, nicht mal ein Knall . (War natürlich direkt am Netz , 320 V DC .)
Also nachgeschaut - aha, mosfet zum 0,1 Ohm Widerstand mutiert. Sicherung weg. Also alles ausgetauscht....
Nach dem 4. Mosfet hab ichs dann geglaubt: die schalten schon, wie geplant - nur eben nur genau einmal . Das erste und letzte mal...
Tja...DAS zeigt die simu leider nicht, aber es hat mir keine "Ruhe" gelassen, was da passiert und warum.
Dank der Erklärungen eines Dr.-Ing....(Uni-Professor, Halbleiter-Technologie) verstand ich dann , was abgeht. Er hat mir netterweise sein Vorlesungs-Skript geschickt.

Sprich: du kannst es natürlich so versuchen, wie du meinst - aber kauf genügend mosfet, für die Versuche ...  Gurke

(Ich würde mal so mit 2 * 22n , par. , anfangen...und das Abschalten mit DSO messen. )
(btw DSO + Tastkopf müssen was abkönnen: der IPB60R080P7 kann 10A in 5ns abschalten -> kann 650V (avalanche) Puls mit 5ns rise time produzieren ; kannst du sowas messen ? )
    Don't worry about getting older.  You're still gonna do dumb stuff...only slower.
 
Reply
#17
Das kann ich nicht messen.

Ich versuche mal, mein Unwohlsein in Worte zu fassen. Die Höhe des Spannungspeaks beim Abschalten des Mosfets hängt von der Kapazität des Kondensators und der Zündspule ab. Den Kondensator kann ich spezifizieren. Die Zündspule nicht. Jedenfalls nicht alle Zündspulen, die eingebaut werden können. Also ist die wirkliche Höhe des entstehenden Spannungspeaks eine Unbekannte. Selbst, wenn ich es auf meinem Tisch messe.
 
Reply
#18
(11.11.2024, 10:21 AM)kahlo schrieb: Das kann ich nicht messen.

Ich versuche mal, mein Unwohlsein in Worte zu fassen. Die Höhe des Spannungspeaks beim Abschalten des Mosfets hängt von der Kapazität des Kondensators und der Zündspule ab. Den Kondensator kann ich spezifizieren. Die Zündspule nicht. Jedenfalls nicht alle Zündspulen, die eingebaut werden können. Also ist die wirkliche Höhe des entstehenden Spannungspeaks eine Unbekannte. Selbst, wenn ich es auf meinem Tisch messe.

Ok - u.a. deshalb muss der cap rein. 

Sagen wir so : um die Unbekannten in einem gewissen "Rahmen" zu halten.

oder

Die Selbstmord-Neigung des Mosfet zu unterbinden.
    Don't worry about getting older.  You're still gonna do dumb stuff...only slower.
 
Reply
#19
Und eine TVS-Diode, sagen wir 600V, kriegt den Puls nicht in den Griff? Wenn Kondensator, dann möglichst klein...
Ich werde bestimmt ein paar Mosfets verglühen  Big Grin . Es muss schon ein wenig wehtun.
 
Reply
#20
(11.11.2024, 10:38 AM)kahlo schrieb: Und eine TVS-Diode, sagen wir 600V, kriegt den Puls nicht in den Griff? Wenn Kondensator, dann möglichst klein...
Ich werde bestimmt ein paar Mosfets verglühen  Big Grin . Es muss schon ein wenig wehtun.

Wenn die TVS-Diode genug Kapazität hat...reicht die auch.  Rolleyes

Wegen der Spannung braucht es aber eigentlich keinen extra Schutz : der (entsprechend ausgewählte) Mosfet kann avalanche bis 5A bei 650V ab, das sind immerhin rund 3kW Puls-Leistung --- soviel oder mehr wird die Zündspule kaum rauswürgen können...  Wink
    Don't worry about getting older.  You're still gonna do dumb stuff...only slower.
 
Reply