• .
  • Willkommen im Forum!
  • Alles beim Alten...
  • Du hast kaum etwas verpasst ;-)
  • Jetzt noch sicherer mit HTTPS
Hallo, Gast! Anmelden Registrieren


Panaplex time
#1
Ich habe nach langer Zeit mal wieder Lust was Elektronisches zu bauen. Hier werde ich den (wahrscheinlich langsamen) Baufortschritt dokumentieren. Vielleicht interessiert es ja sogar jemanden...
Es wird wiedermal eine Uhr  klappe  Rolleyes  Weih .

Sie muss:
  • genau sein
  • unabhängig von GPS, NTP, DCF77 sein
  • leuchten  Smile
  • Stromausfälle beliebiger Länge überstehen

Und sie darf schwer und gross sein.

In meinen Bastelkisten fanden sich ganz interessante Zutaten. Vor Jahren gab es auf Ebay Panaplex-Anzeigemodule, der Verkäufer hat sie fein säuberlich mit der Säge zerteilt. Auf Anfrage hat er eins für mich ganz gelassen:
[Bild: 376_Panaplex_Platine_04.jpg]

Die Teile von einer zersägten Platine und einer -vom Verkäufer- der Displays und Fassungen beraubten Platine werden wiederverwendet:
   

Ich mag die alten Widerstände  lachend . Besonders wenn sie offensichtlich von hoher Qualität sind. Ansonsten fehlt noch ein Boost-Wandler für etwa 180V an den Anoden der Displays. Da werde ich einfach das bewährte Lochrasterteil nochmal aufbauen:
   

Zeitnormal wird der DS3231, der sich schon in anderen Projekten bewährt hat und extrem genau ist (<10s Abweichung pro Jahr, Testgruppe: 2 Eigenbauten  Wink ). Gesteuert wird er von einem Arduino-kompatiblen Teensy2.0, die Software kann ich fast unverändert von einem alten Projekt übernehmen - hoffe ich.

Diesmal werde ich aber nicht darum herumkommen, eine mehrlagige Platine zu routen und einen professionellen Platinenservice zu beauftragen. Das ist Neuland für mich  Rolleyes . Aber die Panaplexfassungen gehen nunmal nicht in Lochraster... Da hoffe ich dann auf eure Hilfe.
 
Reply
#2
Hast Du schon Erfahrungen mit KiCAD?
...mit der Lizenz zum Löten!
 
Reply
#3
Ich habe über die Jahre öfter mal rumprobiert. Es war aber nie was ernstes... Ich habe es nun wieder installiert (fette Gigabytes  überrascht ).

Da ich meist mit dem vorhandenen (exotischen) Kram in meinen Kisten bastle, nützen mir die vielen Megabytes an Bauteilbibliotheken nüscht. Vor dem Schaltplan muss ich immer erst Bauteile erstellen.
 
Reply
#4
Na ja, KiCad geht. Dauert nur, wenn man bei jedem Bauteil vom Urschleim anfangen muss. Selbst bedrahtete Widerstände sind nur nach intensiver Suche zu finden  lachend .

Aber der Anfang ist gemacht...

   

   

Dafür ein halber Sonntag  Weih .
 
Reply
#5
(13.09.2020, 08:27 PM)kahlo schrieb: Na ja, KiCad geht. Dauert nur, wenn man bei jedem Bauteil vom Urschleim anfangen muss. Selbst bedrahtete Widerstände sind nur nach intensiver Suche zu finden  lachend .

Aber der Anfang ist gemacht...





Dafür ein halber Sonntag  Weih .

Soll ja wohl auch nicht an einem Tag fertich werden. Jetzt kannst Du noch bei 3Dcontentcentral nach 3D-Zeichungen Deiner Bauteile im step Format suchen und am Ende des Tages bekommst Du in KiCAD eine 3D Vorschau. Da beginnt es dann Spaß zu machen Wink
...mit der Lizenz zum Löten!
 
Reply
#6
Soweit treibe ich das dann doch nicht. Würde mich auch wundern, wenn es von den Displays 3D-Modelle gibt. Es ist ja nicht mal ein vernünftiges Datenblatt aufzutreiben.

Ich seh gerade, dass ich die Programmierung vor 6 Jahren komplett erschlagen habe: LED-Uhr / Verdrahtung . Latches, Drehencoder zum Stellen, alles da  Confused . Damals war es nur eine Stunden- und Minutenanzeige. Für die Sekunden braucht es nur 2 Anschlüsse mehr am µC, no Problem.
 
Reply
#7
Panaplex...alte Anzeigetechnik ist echt faszinierend. Hätte ich auf den ersten Blick für eine normale LED-Anzeige gehalten.
Hat jedes Segment einen Doppelpunkt am rechten Rand?
 
Reply
#8
Die Displays sind in direktem Sonnenlicht deutlich ablesbar, das unterscheidet sie von LEDs. Deshalb haben sie sich noch ziemlich lange in der Industrie gehalten.

Ja, die Anzeigen haben neben der 7-Segment-Anzeige noch einen Doppelpunkt und ein zweiteiliges Komma. Alles an einzeln herausgeführten Kontakten. Unten ist noch ein kleines Dreieck, normalerweise ausserhalb der Sichtblende. Wenn man das mit ein paar µA glimmen lässt, ist das Gas immer ionisiert - gut für Multiplexbetrieb.

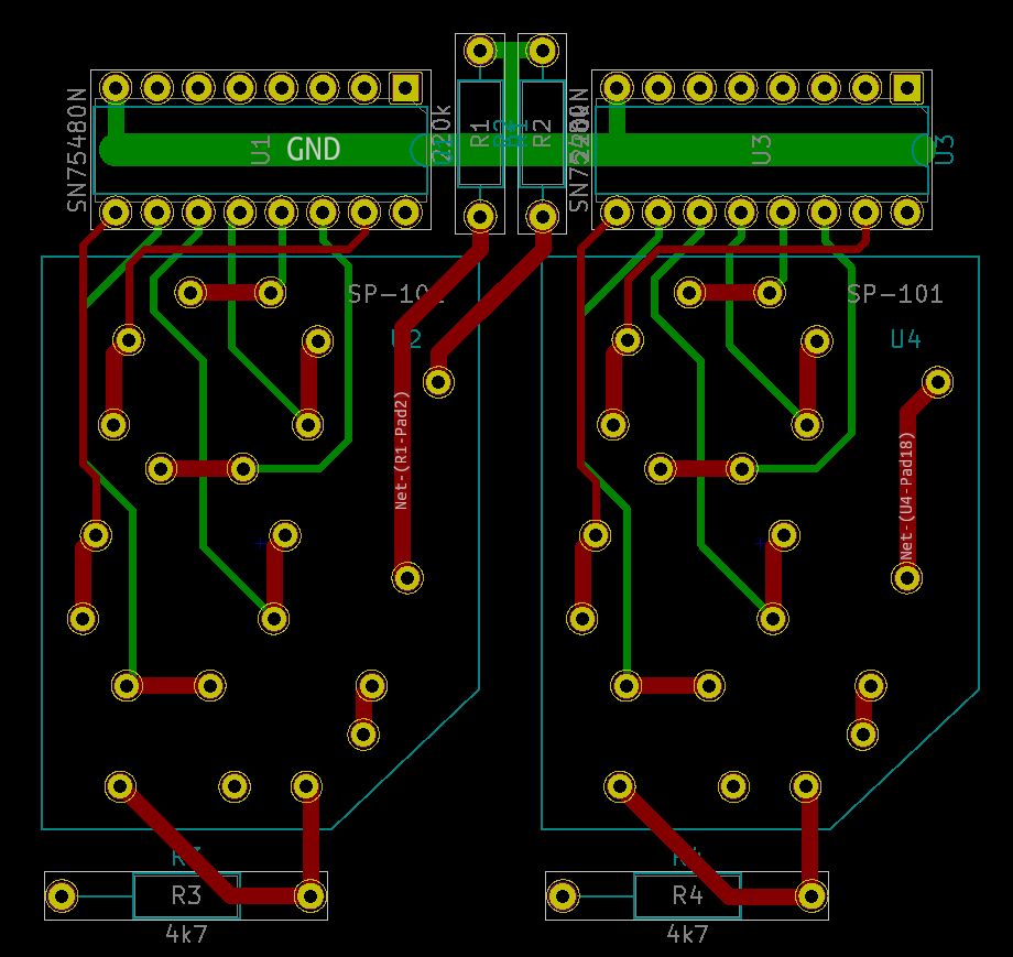
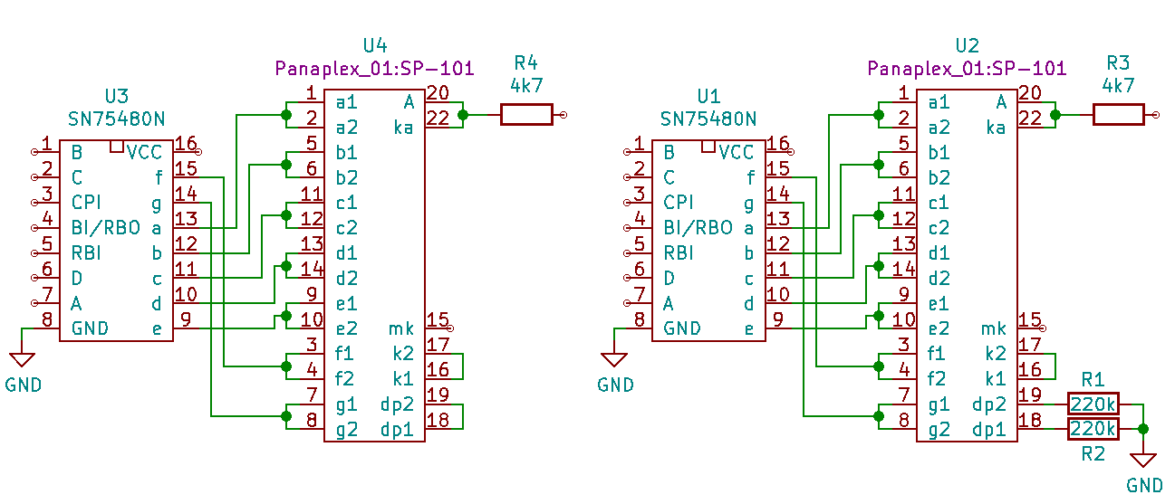
Den Schaltplan für die Anzeigeplatine ist vorläufig fertig... mit allen Bauteilen und Footprints... Bei KiCad kann man ja ordentlich Leitungen sparen, wenn man genug Bezeichner einführt - ob das die Lesbarkeit fördert  Rolleyes ?

   

Ich hoffe, dass ich nicht allzuviel falsch gemacht habe. Die Bauteile liegen jedenfalls alle im PCB-Editor. Nur das mit der Masse/Ground hab ich bisher nicht kapiert.
 
Reply
#9
GND ist ein Power-Symbol. Du kannst das zwar einfach als Netz verwende ohne ein solches Symbol aber dann meckert der ERC.
 
Reply
#10
Um mein Problem mal zu zeigen: Sobald ich GND oder irgendeine Spannungsquelle einbaue, meckert der ERC. Warum? Mit der Fehlermeldung kann ich nichts anfangen (die kleinen grünen Pfeile zeigen auf die kritischen Punkte). Ohne GND oder die +5V gibt es keinen Fehler...

   
 
Reply
#11
Füge zu deinen Versorgugnsleitungen (5V und GND) ein Power Flag hinzu. Damit weiß der ERC, dass es die Versorgung ist. Der ERC prüft auf auf logische Fehler (offene Pins, unbenutzte Pins, falsch verbundene Pins, etc.). 

Zitat:It is now necessary to add a 'Power Flag' to indicate to KiCad that power comes in from somewhere. Press [a] and search for 'PWR_FLAG' which is in 'power' library. Place two of them. Connect them to a GND pin and to VCC as shown below.
https://docs.kicad-pcb.org/5.0/de/gettin...kicad.html
 
Reply
#12
Das wird es sein, danke. Probiere ich heute abend aus.
Gestern abend war ein typischer Bastlerabend: Suchen nach Teilen in Kisten und Schränken. Merke: Erst die Bauteile, dann die Schaltung  Big Grin .
 
Reply
#13
(18.09.2020, 09:22 AM)kahlo schrieb: Das wird es sein, danke. Probiere ich heute abend aus.
Gestern abend war ein typischer Bastlerabend: Suchen nach Teilen in Kisten und Schränken. Merke: Erst die Bauteile, dann die Schaltung  Big Grin .
Dein Screenshot zeigt übrigens nur eine Warnung - keinen Fehler. Die habe ich bisher regelmäßig und erfolgreich ignoriert auf Christians Rat hin.
...mit der Lizenz zum Löten!
 
Reply
#14
Auch Warnungen nerven ;-).

Ohne Warnung (danke buyman):
   
 
Reply
#15
Basteln mit Kicad. Wenn man das zu weit treibt, braucht man gar keine realen Leiterplatten mehr  lachend .

Ich suche noch ordentliche Steckverbinder, ansonsten ist die Anzeigeplatine virtuell fertig:
   

3D - mein Gott, so toll wird die in echt nie aussehen:
   

   

Das Routen ist ein Mix aud Handarbeit und einem externen Autorouter (manche Sachen können die einfach besser).
 
Reply
#16
guxtu IDC-Verbinder
...mit der Lizenz zum Löten!
 
Reply
#17
Ich hab in den unergründlichen Altplatinenhaufen geguckt:
   

Noch ein wenig Putzen, dann sind sie fast wie neu (sind doch erst 50 Jahre alt  Weih ).

Heute hat das 180V-Netzteil seine ersten Elektronen geschoben (links der Prototyp "von früher", rechts der neue DC-DC-Wandler):
   

Und die Schaltung:
   

Zur Zeit läuft es zur Probe an einem Lastwiderstand, soweit alles ok. Der Spannungseinbruch bei Vollast beträgt 0,2V  Heart . Wirkungsgrad liegt bei genau 90%.
 
Reply
#18
So, der DC-DC-Wandler ist ordentlich durchgemessen:
Bei 180V / 30mA
  • 50mV Ripple
  • 31,5kHz Schaltfrequenz (bei 19V Input)
  • 91,5% Wirkungsgrad

Eigentlich wollte ich die Uhr an einem 5V/2A USB-Netzteil betreiben, weil die praktisch überall vorhanden sind. Da der DC-DC-Wandler mindestens 12V Input braucht, müsste noch etwas geboostet werden. Mein erster Griff zur Fertigware aus China war allerdings ein Griff ins Klo:
   

Der Wandler funktioniert eigentlich. Beim ersten Test mit Lastwiderstand (oder auch ohne) fiel mir aber schon auf, dass er beim Starten 3A für etwa 1s zieht. Wenn der Strom von mir begrenzt wird, sagen wir auf 2A, kommt der Regler nicht in einen stabilen Bereich. Er kocht dann vor sich hin, verheizt die 10W ohne stabilisierten Output. Wenn ich meinen DC-DC-Wandler dahinterschalte, kommt er auch ohne Strombegrenzung nur manchmal hoch. Und dann hat er nur 80% Wirkungsgrad.

"Manchmal" brauch ich nicht. Ich schwanke jetzt zwischen einem neuen Versuch mit Chinaware (und einem anderen Wandlerchip) oder doch das klassische Laptopnetzteil...
 
Reply
#19
Konntest du klären, wo die 3As bleiben?
 
Reply
#20
Die bleiben im kochenden Chip. Wenn ich das Limit auf 5A hochsetze, nimmt er auch die komplett. Ich habe die Schaltung mal rausgezeichnet - es ist die Standardapplikation nach Datenblatt, mit abweichenden Bauteildaten. Auch der Tausch des Hühnerfutters gegen exakte Dimensionierung brachte nichts, eine andere Drossel auch nicht.
Vermutlich ist 5V Eingangsspannung das Problem - dass ist laut DB die minimale Eingangsspannung.

Ich tendiere im Augenblick zur Versorgung mit konventionellem Trafo (18V/0,55A, "Lagerware" lachend ).
 
Reply