06.01.2018, 10:39 PM
Mal ne Frage.
Galaxy S5 nach sturz ist bei mir gelandet. Bildschirm schwarz. Handy war bei nem Handyladen . Austausch des Displays hat nichts gebracht. Jetzt isses bei mir.
Habe nicht sonderlich viel Lust. Da ich Mainboard ausgebaut habe und gesehen habe, dass paar SMD Kondensatoren usw ne Stellung hatten wie Hunde beim Pinkeln - Ein bein oben.
Ne Skizze findet man bei der Troubleshooting PDF hier:
https://drive.google.com/file/d/0B8gdL-Y...pfVnM/view
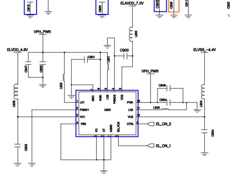
Seite 36 HDC902
Es handelt sich um die Kondensatoren:
C903 , C911
R902 habe ich auch weggebumst beim versuch Lot anzubringen. C906 glaube ich auch. Alles so winzig.
Skizze ist auf Seite 37.
Meine Frage. Braucht man den ganzen Bums denn? Kann ich nicht einfach irgendwo mit Litze überbrücken und gut ist?
Das Ding ist mir ja egal. Auch im Mittleren Bereich der Platine gabs lose SMDs.. Zudem wird der SoC verdammt heiss wenn ich das Ding einschalte. LED usw blinkt ja.
Ich will nur dass der Besitzer ein Backup machen kann ohne dass ich es für ihn machen muss über PC und trallala. Das wäre wieder zuviel Arbeit für mich.
PS: Samsung. WTF. Ich kannte bis jetzt nur Glasknochen. Aber Glaslot? Was für ne scheissquali
Galaxy S5 nach sturz ist bei mir gelandet. Bildschirm schwarz. Handy war bei nem Handyladen . Austausch des Displays hat nichts gebracht. Jetzt isses bei mir.
Habe nicht sonderlich viel Lust. Da ich Mainboard ausgebaut habe und gesehen habe, dass paar SMD Kondensatoren usw ne Stellung hatten wie Hunde beim Pinkeln - Ein bein oben.
Ne Skizze findet man bei der Troubleshooting PDF hier:
https://drive.google.com/file/d/0B8gdL-Y...pfVnM/view
Seite 36 HDC902
Es handelt sich um die Kondensatoren:
C903 , C911
R902 habe ich auch weggebumst beim versuch Lot anzubringen. C906 glaube ich auch. Alles so winzig.
Skizze ist auf Seite 37.
Meine Frage. Braucht man den ganzen Bums denn? Kann ich nicht einfach irgendwo mit Litze überbrücken und gut ist?
Das Ding ist mir ja egal. Auch im Mittleren Bereich der Platine gabs lose SMDs.. Zudem wird der SoC verdammt heiss wenn ich das Ding einschalte. LED usw blinkt ja.
Ich will nur dass der Besitzer ein Backup machen kann ohne dass ich es für ihn machen muss über PC und trallala. Das wäre wieder zuviel Arbeit für mich.
PS: Samsung. WTF. Ich kannte bis jetzt nur Glasknochen. Aber Glaslot? Was für ne scheissquali
Im Übrigen bin ich der Meinung: Karthago muss zerstört werden.
![[Bild: 3hfzp60glstz.jpg]](https://i.redd.it/3hfzp60glstz.jpg)

