Member
Beiträge: 10.638
Themen: 357
Registriert: Jul 2012
Jemand eine gute Idee für eine x1000-10000 Vorstufe zur Strommessung über Shunt? Low-Side ist okay, Instrumentationsverstärker muss nicht unbedingt sein.
Strom: 1-500uA
Shunt:100-200mR
Versorgung symmetrisch.
Temperaturdrift solle möglichst gering sein, dafür kann das Rauschen etwas höher. Bandbreite >=100kHz
Ich hab hier erstmal etwas zweistufiges gebaut mit OPA2197 als x100 + x10/100 ohne Offsetkompensation.
Member
Beiträge: 1.822
Themen: 25
Registriert: Jan 2010
21.08.2017, 10:02 PM
(Dieser Beitrag wurde zuletzt bearbeitet: 21.08.2017, 10:05 PM von E_Tobi.)
Spannung oder Messbereich fehlt noch.
(Ed:Meinst du mit Strom die Versorgung die du zur Verfügung stellen kannst, oder den zu messenden Strom?)
Member
Beiträge: 10.638
Themen: 357
Registriert: Jul 2012
Der zu messene Strom ist in der Regel im Bereich 1-500uA (am Shunt).
Versorgung des Messaufbaus ist beliebig.
Member
Beiträge: 15.953
Themen: 70
Registriert: Jul 2009
Also 0,2..100uV Spannungsmessung, und das bis 100kHz - ziemlich sportlich.
InstrumentationAmp bringt hier vmtl keinerlei Vorteile.
Mit einem BJT-Eingang hast Du da am ehesten eine Chance.
Mußt Du mal bei LT und AD stöbern, vlt auch MAX, TI...
...mit der Lizenz zum Löten!
Administrator
Beiträge: 10.672
Themen: 172
Registriert: Jun 2005
22.08.2017, 08:46 AM
(Dieser Beitrag wurde zuletzt bearbeitet: 22.08.2017, 09:28 AM von alfsch.)
früher

war der AD797 für sowas unschlagbar...0.9 nV/vHz typ , 110 MHz gain bandwidth (G = 1000) , INPUT OFFSET VOLTAGE 25 uV typ.
Don't worry about getting older. You're still gonna do dumb stuff...only slower.
Member
Beiträge: 1.822
Themen: 25
Registriert: Jan 2010
22.08.2017, 03:05 PM
(Dieser Beitrag wurde zuletzt bearbeitet: 22.08.2017, 03:06 PM von E_Tobi.)
Da wäre der max.Eingangsoffset fast größer als die zu messende Spannung....
Vielleicht OPA388 mit x100, danach ein zweiter, halbwegs Offset- und Driftfreier mit >10MHz GBP und ausreichend Slew Rate, mit nochmal x100.
Aus Interesse, warum bei so wenig Strom nur 100mOhm?
Administrator
Beiträge: 10.672
Themen: 172
Registriert: Jun 2005
fast...aber nur fast
Don't worry about getting older. You're still gonna do dumb stuff...only slower.
Member
Beiträge: 10.638
Themen: 357
Registriert: Jul 2012
(22.08.2017, 03:05 PM)E_Tobi schrieb: Aus Interesse, warum bei so wenig Strom nur 100mOhm?
Um den Einfluss der Quelle gering zu halten. Die Performanz von DCDC-Wandlern ändert sich m.E. mit dem Quellwiderstand. Die Messungen sind für UltraLowPower Konstruktionen.
Ich hatte mir letzte Woche diese Teile rausgesucht:
LMP2022
INA103
AD8421 oder
AD8429
Bei den "Zero-Drift" Verstärkern ergibt sich ein bessseres Rauschverhalten bzgl. 1/f. (Systembedingt)
Member
Beiträge: 10.638
Themen: 357
Registriert: Jul 2012
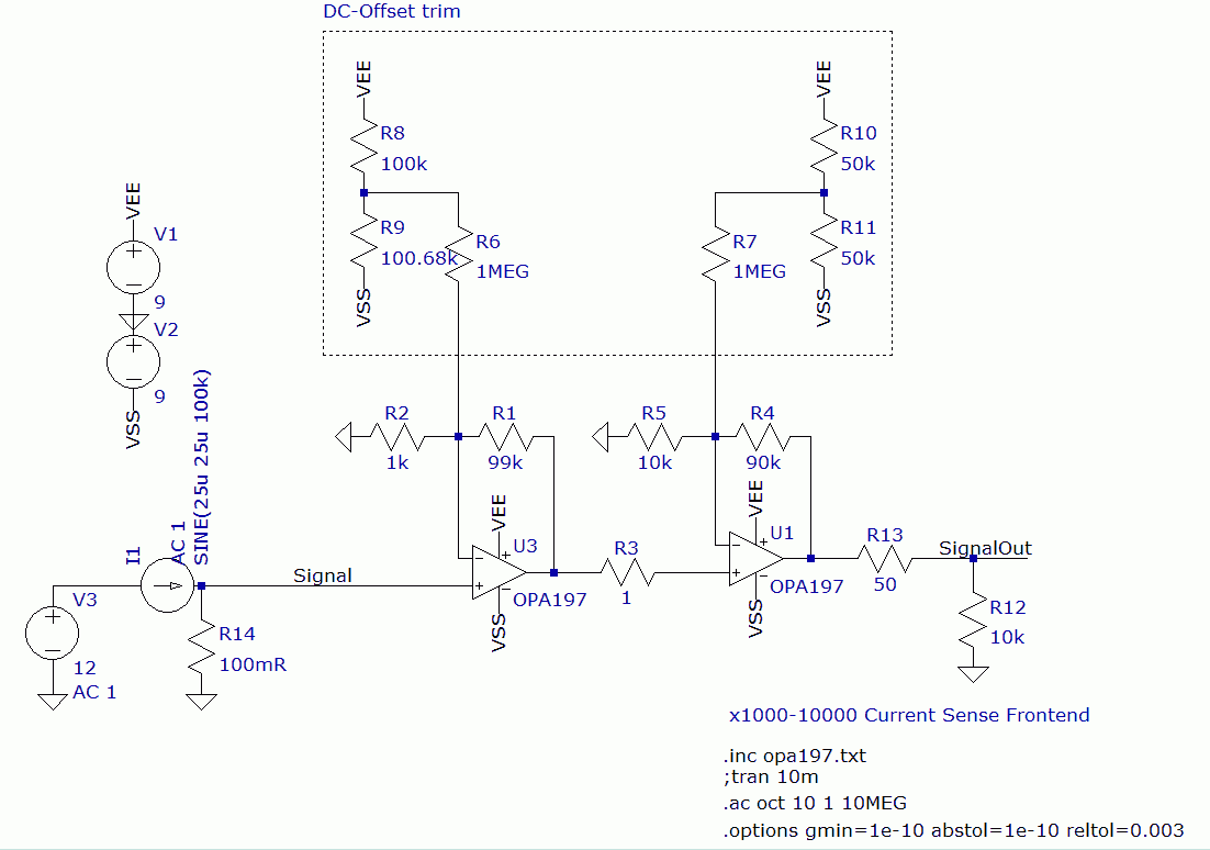
Getestet habe ich das erstmal so:
Besser wäre wohl so:
Member
Beiträge: 1.822
Themen: 25
Registriert: Jan 2010
22.08.2017, 07:11 PM
(Dieser Beitrag wurde zuletzt bearbeitet: 22.08.2017, 07:19 PM von E_Tobi.)
Achso, dachte das soll ohne Trimmen laufen. Wenn trimmen erlaubt ist, schauts natürlich anders aus.
Bei so einer Anwendung kannst du dir auch überlegen ob du nicht einen Integrator fest einbauen willst....Mittelwert (Bandbreite!) != RMS...
(Edit: Je nachdem wie deine Eingangs-Wellenformen aussehen, und was genau die Anwendung ist)
Member
Beiträge: 10.638
Themen: 357
Registriert: Jul 2012
22.08.2017, 08:06 PM
(Dieser Beitrag wurde zuletzt bearbeitet: 22.08.2017, 08:07 PM von christianw..)
Natürlich sollte das ohne trimmen laufen, aber der Fehler wird bekanntlich nie Null sein.
Kurvenform ist der normale Betriebsstrom, dieser sollte bestmöglich abgebildet werden, da sich die Systeme sehr dynamisch verhalten. (Einschalt-, Ausschalt, Peaks etc.)
Member
Beiträge: 1.822
Themen: 25
Registriert: Jan 2010
Wenn ich mir die angucke gefällt mir der OPA388 trotzdem noch besser. Kosten/Bandbreite/Offset/Drift.
Werd mit dem damnächst einen Messverstärker über einen 200µOhm-Shunt bauen.
Was gefällt dir an dem nicht?
Member
Beiträge: 10.638
Themen: 357
Registriert: Jul 2012
Schau ich mir mal an, danke.
Wenn
Single Supply: 2.5 V to 5.5 V
Dual Supply: ±1.25 V to ±2.75 V
kein Hindernis ist.
Member
Beiträge: 1.822
Themen: 25
Registriert: Jan 2010
+/-500µA*200mR*100=+/-10mV
Member
Beiträge: 10.638
Themen: 357
Registriert: Jul 2012
Schon klar.