23.08.2016, 09:09 AM
Hallo zusammen,
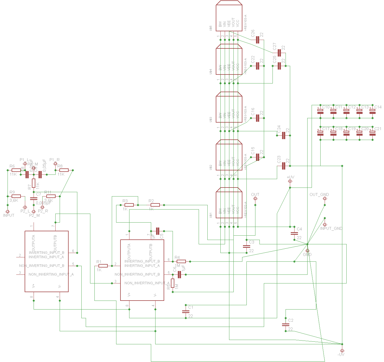
ich habe vor zwei Jahren begonnen mir einen Kopfhörerverstärker zu bauen. Leider ist das Projekt immer wieder wegen anderen Dingen liegen geblieben. Ich habe einen Hifiman Magnetostat der recht viel Leistung verlangt, daher bin ich auf den LME49600 gekommen. Dieser ist im Parallelbetrieb stabil genug um den Kopfhörer zu betreiben. Die Datenblätter von Ti sind ja rech ausführlich, daher hab ich mich da an das vorgeschlagene Design gehalten. Davor hab ich noch ne Stufe mit ner Klangregelung mit nem 49720 gebaut. Das ganze funktioniert soweit ganz gut. Der Verstärker hat genug Leistung um meinen Hifiman anzutreiben. Aber ich höre Störungen wenn ich den Amp betreibe. Wenn z.B. das Handy nahe am Amp liegt kann ich den Sender hören. Masse liegt zentral, Eingangsspannung ist auch sauber, brummen ist keines zu hören. Auf ein geschirmtes Gehäuse würde ich gerne verzichten. Habt Ihr ne Idee?
Gruß Markus
P.s. bin kein Elektroniker, seit etwas nachsichtig...
ich habe vor zwei Jahren begonnen mir einen Kopfhörerverstärker zu bauen. Leider ist das Projekt immer wieder wegen anderen Dingen liegen geblieben. Ich habe einen Hifiman Magnetostat der recht viel Leistung verlangt, daher bin ich auf den LME49600 gekommen. Dieser ist im Parallelbetrieb stabil genug um den Kopfhörer zu betreiben. Die Datenblätter von Ti sind ja rech ausführlich, daher hab ich mich da an das vorgeschlagene Design gehalten. Davor hab ich noch ne Stufe mit ner Klangregelung mit nem 49720 gebaut. Das ganze funktioniert soweit ganz gut. Der Verstärker hat genug Leistung um meinen Hifiman anzutreiben. Aber ich höre Störungen wenn ich den Amp betreibe. Wenn z.B. das Handy nahe am Amp liegt kann ich den Sender hören. Masse liegt zentral, Eingangsspannung ist auch sauber, brummen ist keines zu hören. Auf ein geschirmtes Gehäuse würde ich gerne verzichten. Habt Ihr ne Idee?
Gruß Markus
P.s. bin kein Elektroniker, seit etwas nachsichtig...