• .
  • Willkommen im Forum!
  • Alles beim Alten...
  • Du hast kaum etwas verpasst ;-)
  • Jetzt noch sicherer mit HTTPS
Hallo, Gast! Anmelden Registrieren


Hot Swapping, hot Plugging Controller Schalter Lösung
#1
Aus aktuellem Anlass (Boost Wandler, Audio Verstärker, LiIon Battery Pack) braucht es eine Lösung um verschiedene Quellen, Senken miteinander zu verbinden.

Batterie <-> Ladegerät
Batterie <-> Boostwandler

Das ganze soll möglichst ohne Kontaktabbrand passieren und mit einfachen Schaltelementen zu bedienen sein.

Hat hier jemand Erfahrung in dem Bereich? Was geht besser, integrierte Lösungen (z.B. Infineon BTS50085-1TMA), dedizierte Controller + PMOS (z.b. Maxim MAX5902).

Das ganze soll funktionieren für 10-50V (60V), kleinere Übergangswiderstände haben, Softstart/Einschaltstrombegrenzung, SOA safe, Kurzschlussschutz beinhalten..

Weih

Ideen?  Smile

Links zur Thematik:
https://www.analog.com/en/analog-dialogu...-swap.html
https://site.eettaiwan.com/events/powerT...gement.pdf
http://www.ti.com/tool/LM5069EVM-627
 
Reply
#2
(30.01.2019, 05:54 PM)christianw. schrieb: Aus aktuellem Anlass (Boost Wandler, Audio Verstärker, LiIon Battery Pack) braucht es eine Lösung um verschiedene Quellen, Senken miteinander zu verbinden.

Batterie <-> Ladegerät
Batterie <-> Boostwandler

Das ganze soll möglichst ohne Kontaktabbrand passieren und mit einfachen Schaltelementen zu bedienen sein.

Hat hier jemand Erfahrung in dem Bereich? Was geht besser, integrierte Lösungen (z.B. Infineon BTS50085-1TMA), dedizierte Controller + PMOS (z.b. Maxim MAX5902).

Das ganze soll funktionieren für 10-50V (60V), kleinere Übergangswiderstände haben, Softstart/Einschaltstrombegrenzung, SOA safe, Kurzschlussschutz beinhalten..

Weih

Ideen?  Smile

Links zur Thematik:
https://www.analog.com/en/analog-dialogu...-swap.html
https://site.eettaiwan.com/events/powerT...gement.pdf
http://www.ti.com/tool/LM5069EVM-627
Bei 50V muss man schon genau hinschauen, ob man ein MOSFET findet, der unbeschadet die angeschlossenen leeren Elkos aufladen kann.
...mit der Lizenz zum Löten!
 
Reply
#3
(30.01.2019, 05:54 PM)christianw. schrieb:  

Batterie <-> Ladegerät
Batterie <-> Boostwandler

Das ganze soll möglichst ohne Kontaktabbrand passieren und mit einfachen Schaltelementen zu bedienen sein.

ich sehe das Problem nicht....bzw es liegt woanders. Rolleyes 

Batterie <-> Boostwandler  : der Wandler hat ja hoffentlich ein sinnvolles Start-Verhalten ...?  also ne Art softstart, somit gibts hier kein "Problem".

Batterie <-> Ladegerät : gleichfalls...ein LiPo-Ladegerät checkt ja erstmal, was dranhängt...dann kommt die Entscheidung, mit wieviel Strom angefangen wird, zu laden..., somit gibts hier auch kein "Problem".


ein dämliches Trennen der Verbindung, wenn gerade power drüber geht, sollte der user vermeiden.
muss man von super-DAUs ausgehen, die unbedacht "rumspielen", ist die einfachste und vmtl eine der besten Lösungen, den Verbindungsstecker mit einem voreilenden zusätzlichen Kontakt auszustatten, der bei beginnendem Trennvorgang Quelle/Senke stoppt. somit gibts hier auch kein "Problem", das komplexer Elektronik bedarf.
    Don't worry about getting older.  You're still gonna do dumb stuff...only slower.
 
Reply
#4
(31.01.2019, 12:17 AM)alfsch schrieb: ein dämliches Trennen der Verbindung, wenn gerade power drüber geht, sollte der user vermeiden.
muss man von super-DAUs ausgehen, die unbedacht "rumspielen", ist die einfachste und vmtl eine der besten Lösungen, den Verbindungsstecker mit einem voreilenden zusätzlichen Kontakt auszustatten, der bei beginnendem Trennvorgang Quelle/Senke stoppt. somit gibts hier auch kein "Problem", das komplexer Elektronik bedarf.

Würde auch nicht anders gehen, gegen "unter Last rausziehen" gibt's mWn. keine elektronische "Soft-Stop"-Schaltung die ohne irgend eine Mechanik auskommt.
 
Reply
#5
Wenn ich den Amp an den Boostwandler stecke, stehen 4000uF an, die auf 50V geladen werden wollen. Verbinde ich erst den Boostwandler (aus) mit dem Amp und dann den Wandler mit der Batterie, ist.es noch mehr. Der Boostwandler hat Softstart, aber eben auch Pass-Through, somit liegen die Caps des Amps beim anstecken eben auch an. Ein XT-90 mit Blitzschutz funktioniert da natürlich an der Batterie, schön ist es aber wohl, den ganzen Bumms extern mit Logik/Niedervoltschaltern/Tastern zu bedienen.

Somit brauche ich zur Lasttrennung also iwie einen funktionierenden (High-Side) Schalter, nicht? Muss ja nicht mega komplex sein.

Somit, Batterie <-> Boostwandler kann/ist ein Problem.

Ladegerät ist ein 240W CCCV Netzteil von Meanwell, kein dedizierter Lipolader mit "Logik". Der begrenzt allenfalls den Strom auf 3A, wen die Regelung schnell genug ist, das beim Stecken auszuregeln.
 
Reply
#6
Gegen den typischen Inrush beim Boostwandler kann man eine kleine Logik im GND-Zweig vorsehen.
Hochlast-Widerstand (je nach Einsatz evtl. auch ein NTC) zur Strombegrenzung, der mit Relais oder NMOS überbrückt wird sobald keine Spannung mehr über ihm abfällt.
Voraussetzung ist dass die nachgeschaltete Elektronik nicht sofort anfängt Strom zu ziehen, sonst macht der Überbrückungsschalter nie zu und der Strombegrenzer brennt...

In der Konstellation bleibt die hohe Impulsleistung beim einschalten im Widerstand oder im NTC, und die können das besser ab als Silizium...
 
Reply
#7
jo, wobei meine "Freunde" eher die PTC sind -> du nimmst nen PTC passender Grösse (er muss ja die zu erwartende Energie verkraften, ohne zu heiss zu werden ), dann wird bei hochgelaufener Spannung die Überbrückung geschaltet. läuft die Spannung nicht hoch, zb Überlast/kurzer , wird der PTC heiss und damit hochohmig...zuverlässiger Schutz gleich mit drin. Wink
    Don't worry about getting older.  You're still gonna do dumb stuff...only slower.
 
Reply
#8
Hmm, für 2.50€ bekomme bei nem Controller noch nette Zusatzfeatures, zur Auswahl stehen:

http://www.ti.com/product/TPS2491
http://www.ti.com/product/LM5060-Q1

http://www.ti.com/product/LM5069

Letzterer hat aber den höchsten Ruhestrom wenn aus. Die Controller mit I2C und U/I/P Messung sind mir allerdings zu teuer.

Da gibt's UVL/OVP/Inrush Limit mit SOA und mindestens noch Circuit Breaker bei Überstrom. Smile
 
Reply
#9
http://www.ti.com/product/TPS2492
 
Reply
#10
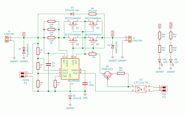
Was keiner wollte..  lachend

   

   

(Finde den Fehler...) Heart
 
Reply
#11
Pin9 an common source statt an Vout
...mit der Lizenz zum Löten!
 
Reply
#12
Das soll so sein. P1.1 an Vin, statt an UVLO.
 
Reply
#13
Was mir ein wenig Sorgen macht, ist die Sache mit der SOA.

Nach deren Berechnungstool

http://www.ti.com/lit/zip/snvu050

muss man sich die Werte immer für Vin(maklappe aus dem SOA Plot raussuchen, da bleibt bei Vinmax=55V und 60V Typen nicht mehr viel Strom übrig, (<1A selbst im Millisekundenbereich).

Ist das korrekt, weil wegen Betrieb im linearen Bereich beim Anfahren?

Bspw: https://www.infineon.com/dgdl/Infineon-B...2b353c483c

Würde mir gefallen. So wie ich das sehe, brauche ich für 12V also schon eine 60V Type und für 55V eher 100V damit das iwie funktioniert.
 
Reply
#14
jo, vmtl. 
kommt eben darauf an, wie schnell der controller EIN-schaltet; die Energie in den ...5ms...(?) muss der mosfet verkraften.  Tongue

genau genommen: die Energie-Menge, also Ws , bzw J , die in das target geht, um die Spannung auf Uin zu bringen, ist ja fix. abhängig von der Ladung in die Kapazität , hauptsächlich.
da ist die Zeit egal...also: wenn 1 Ws rein muss, kannst das mit 1A in 1s machen - oder mit 1000A in 1ms. der mosfet muss die 1Ws abkönnen. so oder so.
    Don't worry about getting older.  You're still gonna do dumb stuff...only slower.
 
Reply
#15
Bin nun auch dahinter gekommen, dass die modernen TrenchFETs eher nicht so gut im Linearbetrieb wie PlanarFETs, dafür aber niedrige Rdson-Werte haben..

Am besten sind also “Linear FETs”, die sind aber nicht “billig”...

Z.b.
https://www.infineon.com/dgdl/Infineon-I...253d4c3c67

https://assets.nexperia.com/documents/da...100BSE.pdf

Das andere Ding ist das Package, hier hat D2Pak durch viel Kupfer die Nase vorn. Kling immer alles so banal und logisch.. hinterher... Smile

Hotswap fur 12V 120A und 5000uF ist nicht so trivial. Big Grin

Preisfrage für folgende Anordnung:

12V Batterie - Loadswitch (Hotswap) - DCDC 150uF primär - 150uF 50V sekundär - Amp mit 3000uF

muss ich die Kapazitäten dann heruntertransformieren für den Loadswitch oder was sieht der an Kapazität beim einschalten?
 
Reply
#16
nur die C am input...der Rest sollte (!!!) vom softstart des dc-dc-contollers verzögert geladen werden. ansonsten ist der Murks und muss entsprechend mod. werden.
    Don't worry about getting older.  You're still gonna do dumb stuff...only slower.
 
Reply
#17
Der DCDC hat ja Dioden für Pass-Through - der bekannte 4 Phasenboostwandler. Geschaltet werden soll er über den PowerGood vom Loadswitch. Nach meinem Verständnis hängen aber somit die 3000uF durch die Dioden mit dran.
 
Reply
#18
tja...so siehts denn wohl aus.  Rolleyes

also 3300u 0->12V
0,24 Ws
wenn der mosfet also in 1 ms schaltet, muss er 240W abkönnen
    Don't worry about getting older.  You're still gonna do dumb stuff...only slower.
 
Reply
#19
Klingt machbar, die Tools und Formeln von TI ergeben ganz andere Bilder, gehen aber wohl davon aus, dass man in Volllast oder Kurzschluss startet..
 
Reply
#20
..wobei 0,24Ws auch schon ein gewisser "Bumms" ist ; vergleiche mal: bei 300V entspricht das einem geladenen 4uF Kondensator - der knallt bei Entladung schon deutlich....
in welcher Zeit wird durch-geschaltet ?

habe zb IPB240N04S4 gefunden, der könnte sowas packen... 3 € bei mouser.

https://www.infineon.com/dgdl/Infineon-I...d7763a063f

von den Zwergen... zwei par. : NVMFS4C05N  52 ct

https://www.mouser.de/ProductDetail/ON-S...J0Xg%3d%3d


+ wieso eigentlich 2x2 mosfets antipar. ?? damits komplizierter aussieht ? misstrau
    Don't worry about getting older.  You're still gonna do dumb stuff...only slower.
 
Reply