• .
  • Willkommen im Forum!
  • Alles beim Alten...
  • Du hast kaum etwas verpasst ;-)
  • Jetzt noch sicherer mit HTTPS
Hallo, Gast! Anmelden Registrieren


230V-LLC-Netzteil
ihr zwei macht das fein ;pop;corn;
 
Reply
Ups, seufz, ok Rolleyes
...mit der Lizenz zum Löten!
 
Reply
Den Schaltplan hast Du offensichtlich nicht angefaßt.
Meine neueste Schaltplanversion werde ich über die Netzliste ins PCB importieren und auf diese Weise das PCB auf meinen Stand bringen.
Das sollte keine Schwierigkeiten bereiten.
...mit der Lizenz zum Löten!
 
Reply
Ok.
 
Reply
Die Überstromabschaltung ist jetzt in Deinen Fix eingearbeitet.

Dabei fällt mir ein, dass Du etwas über den margin layer zur Begrenzung geschrieben hattest. Hast Du das auch schon eingebaut?


Angehängte Dateien
.zip   zip.zip (Größe: 95,7 KB / Downloads: 566)
...mit der Lizenz zum Löten!
 
Reply
Nein, das ist nur ein Zeichenlayer zur Orientierung, genauso der Drawing Layer.
 
Reply
Jetzt ist der Fan-Anschluß dazu gekommen, dazu ein 2-pol Stiftpfosten für den Sensor

Und hier wieder das nightly Bild


Angehängte Dateien Bild(er)
   

.zip   zip.zip (Größe: 98,23 KB / Downloads: 467)
...mit der Lizenz zum Löten!
 
Reply
Kicad Tip:

Mit Space kannst du deinen relativen Nullpunkt rücksetzen. Macht sich gut beim Messen. Die Koordinaten siehst du unten Rechts.

Tip2:

In der OpenGL-Ansicht drückt man im Routingmodus "D" über dem Leiterbahnsegment was man verschieben will. So kann man seine Leiterbahnen "schick" machen. Idealerweise nicht im Shove-Modus.
 
Reply
Danke, den absoluten Nullpunkt rücksetzen hatte ich schon versucht aber ohne Erfolg.

Das mit dem Verschieben muß ich auch noch üben, meist lösche ich dann doch den ganzen Track und verlege neu.
Ansonsten genug für heute, gute Nacht allerseits. Wink
...mit der Lizenz zum Löten!
 
Reply
KiCAD Tip:

Beim Verlegen einer Leiterbahn ändert "Shift-7" den 45 Grad Abgangswinkel.

In Eeshema drückt man am Anfang eines Bauteil "W" um sofort eine Verbindung ziehen zu können. Verschieben mit Netzerhaltung funktioniert mit "G" - das ganze funktioniert auch für Blöcke - dazu Auswahlrechteck aufziehen und anschließend "TAB" drucken.

Bauteilbezeichner und Wert ändert man schnell mit "V" (Wert) und "U" (Bezeichner).

Kopieren geht mit "C".

Ich verstehe. och nicht, warum man den NPN in:

https://stromrichter.org/showthread.php?...#pid305791

Nicht mit einem Optokoppler ersetzen kann. Ist der Spannungshub zu gering?
 
Reply
(06.01.2017, 01:06 PM)christianw. schrieb: KiCAD Tip:

Beim Verlegen einer Leiterbahn ändert "Shift-7" den 45 Grad Abgangswinkel.

In Eeshema drückt man am Anfang eines Bauteil "W" um sofort eine Verbindung ziehen zu können. Verschieben mit Netzerhaltung funktioniert mit "G" - das ganze funktioniert auch für Blöcke - dazu Auswahlrechteck aufziehen und anschließend "TAB" drucken.

Bauteilbezeichner und Wert ändert man schnell mit "V" (Wert) und "U" (Bezeichner).

Kopieren geht mit "C".

Ja, danke, so langsam lerne ich die shortcuts.
Werde wohl erst in ein paar Stunden weiter machen, d.h. das letzte hochgeladene zip ist also aktuell.
...mit der Lizenz zum Löten!
 
Reply
KiCAD-Tip für Zones:

Zonen haben einen "Zone priority level". Höhere Level verdrängen niedrige Level. Es ist also möglich, eine Zone mit höherem Level in einer Zone mit niedrigerem Level zu zeichen. Versucht man eine Zone gleichen Levels aber anderer Netzklasse in einer Zone (oder dicht daneben) anzulegen gibt es einen Fehler.

Zusätzlich ist es so, dass Zonen gleichen Levels und gleicher Netzklasse zusammengefügt werden, wenn diese sich berühren und/oder überlappen, sobald man mit "B" das Board neu füllt. Die beiden Zonen sind dann nicht mehr einzeln zu selektieren. Verhindern lässt sich das, indem man den Zonen verschiedene Level gibt, dies funktioniert auch für gleiche Netze - die Flächen bleiben dann getrennt bearbeitbar.
 
Reply
Danke, kannte ich in der Tat noch nicht.
Nach meinem Dafürhalten könnte man heute abend mal 5 PCBs ordern. Oder hast Du noch Änderungen in petto?
...mit der Lizenz zum Löten!
 
Reply
Zeig mal den letzten Stand.

Hier die Export-Einstellungen.

Dimensions -> Pad Mask Clearance

   

File -> Plot

   

   

Ob du PTH und NPTH in eine Datei macht, musst du wissen - ich mache immer 2 Dateien.
 
Reply
Hier ist der letzte Stand


Angehängte Dateien
.zip   zip.zip (Größe: 73,35 KB / Downloads: 404)
...mit der Lizenz zum Löten!
 
Reply
Das wird so nicht passen. Und ich widerhole mich gerne, zeichne im "Margin" Layer die Abstände ein...

   


.zip   zip_final.zip (Größe: 44,89 KB / Downloads: 436)

Wie man sieht, wird es unter dem Board nicht passen.
 
Reply
(08.01.2017, 07:28 PM)christianw. schrieb: Das wird so nicht passen. Und ich widerhole mich gerne, zeichne im "Margin" Layer die Abstände ein...





Wie man sieht, wird es unter dem Board nicht passen.

Offenbar hast Du hier 5mm bot margin vorgegeben.
Das gibt vor allem Probleme mit dem Kühlkörper der SyncGleichrichter.
Als Anschlüsse für den Fan müssen dann eben einfache Stiftleisten reichen.
Die 3mm Bohrlöcher sind hierbei belanglos, da nicht angeschlossen.
...mit der Lizenz zum Löten!
 
Reply
Ja, aus:

https://stromrichter.org/showthread.php?...#pid305771

Zitat:Auch muss unter dem Board mehr als 2mm an den Kanten frei bleiben, sieht man auf der Zeichnung. Gemessen sind es 4.6mm, also wenigstens 6mm + Sicherheitsreserve.

Der Gleichrichter muss, wenn die Footprints stimmen, noch weiter ins Board gezogen werden - dazu den Primärelko ebenfalls verschieben.
 
Reply
(06.01.2017, 01:06 PM)christianw. schrieb:
Ich verstehe. och nicht, warum man den NPN in:

https://stromrichter.org/showthread.php?...#pid305791

Nicht mit einem Optokoppler ersetzen kann. Ist der Spannungshub zu gering?

Gerade entdeckt - Optokoppler macht hier keinen Sinn, da der shutdown den ohnehin nicht galvanisch getrennten LLC-controller abschaltet.

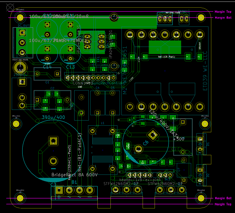
hab mal versucht, Deine Anregungen einzubauen.
bottom margin ist eingestellt auf 6mm.
Die 3D-Ansicht täuscht an manchen Stellen.
Z.B. der Primär-Brückengleichrichter ist nicht so nah am Elko wie es scheint, da seine Drähte schräg verlaufen werden. Dasselbe gilt natürlich auch für die primären PowerMOSFETs.
Die Luftstrecken / Ausbrüche am Platinenrand habe ich nochmal verbreitert.
Das Kühlblech des SyncRect ragt zwar in die verbotene Zone, notfalls muss man den äußeren pin abscheren.
Und da es elektrisch an SecGND angeschlossen ist, wäre selbst ein Kurzschluß zum Gehäuse kaum ein Drama.


Angehängte Dateien Bild(er)
   
...mit der Lizenz zum Löten!
 
Reply
Also stimmen die Footprints nicht? Ich würde den PrimElko noch weiter reinschieben um den Gleichrichter weiter vom Rand weg zu bekommen - das ist ja wohl am meisten Dampf drauf.
 
Reply