• .
  • Willkommen im Forum!
  • Alles beim Alten...
  • Du hast kaum etwas verpasst ;-)
  • Jetzt noch sicherer mit HTTPS
Hallo, Gast! Anmelden Registrieren


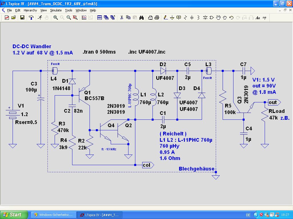
1.2 Volt step-up 68 V
#1
Hallo Freunde der Röhrentechnik -
und hier besonders die nostalgisch Veranlagten:

wer sich z.B. ein Audion mit D- Röhren bauen will,
der wird sicher ein paar 1.5 V Monozellen für die Heizung
haben; muß dann aber sehen, wie er die Anodenspannung
erzeugt. Normalerweise ist in solch einem Fall eine ganze
Batterie von 9V- Blocks anzuschaffen, um auf mindestens
60 Volt Anodenspannung zu kommen - mehr ist noch besser.
Sehr viel Strom wird hier nicht benötigt wegen des Betriebs
mit Kopfhörer. Dafür muß aber die Spannung gut gesiebt sein.

Es gibt eine ganze Auswahl von simple-switcher, aber diese
fangen erst ab einer Betriebsspannung von ca. 1.8 Volt an -
darunter wird es eng. Siehe hier:

http://www.ti.com/ww/en/simple_switcher/...pr-lpss-en

Man kann sich aber auch selbst einen step-up Wandler für
1.2V oder 1,5V Betriebsspannung bauen, so dass man mit
einer Monozelle für die Heizung und einer für die Anode
auskommt.
   

hier was zum"fuddeln" Big Grin

.asc   4_Trans_DCDC_1V2_68V_@1mA5.asc (Größe: 4,73 KB / Downloads: 692)

Bei der Schaltung kann auch eine Spule und ein Transistor gespart
werden, wenn eine geringere Leistung ausreicht. Leider gibt es
noch kein zuverlässiges Modell für Germanium-Transistoren.
Vermutlich könnnen diese hier auch verwendet werden.

MfG.urs
 
Reply
#2
Ui, wo haste die denn ausgebuddelt? Confused
...mit der Lizenz zum Löten!
 
Reply
#3
(02.09.2016, 12:54 AM)voltwide schrieb: Ui, wo haste die denn ausgebuddelt? Confused

das ist doch ganz einfach zu erklären --

hier:

.asc   Transistor-Grab.asc (Größe: 1,6 KB / Downloads: 754)

MfG.urs
 
Reply