Member
Beiträge: 11.066
Themen: 48
Registriert: Jan 2008
(19.11.2024, 10:17 PM)E_Tobi schrieb: Hm, das langsame durchfahren des linearen Bereichs ist etwas, das ich unbedingt vermeiden würde.
Gut 6V/4A sind nicht soo viel und auch innerhalb der SOA-Kurve, aber wir sind mit 6V Ugs unterhalb des Spirito-Punktes.
Was ist Spirito-Punkt? Google spuckt da nur Esoterik aus...
Member
Beiträge: 1.822
Themen: 25
Registriert: Jan 2010
Der Betrag der Gartenspannung an dem der Temperaturkoeffizient der Gatespannung den des on-widerstandes genau aufhebt.
Unterhalb des punktes steigt der DS-Strom bei steigender Temperatur und konstanter DS- und GS-Spannung, weil UGS(th) stärker sinkt, als RDS(on) steigt.
Von außen nicht schlimm, aber das gilt im Chip für jede einzelne der vielen Parallelen Schaltzellen genau so. Dann heißt es, die die als erstes warm ist, übernimmt mehr Strom und läuft davon, schon lange bevor nennenswert Verlustleistung im Chip gelandet ist.
Klar, wenn die Leistung gering genug ist, wird auch die einzelne Zelle nicht zu warm, aber 8W sind auch 8W... Ich wäre da vorsichtig. Auf schalten optimierte FETs sind im linearbetrieb immer schnell im Eimer.
Member
Beiträge: 11.066
Themen: 48
Registriert: Jan 2008
Na gut, überzeugt

.
.
.
.
Vielleicht sollte ich beide Versionen probieren... (bin wohl erst fast überzeugt

).
Member
Beiträge: 11.066
Themen: 48
Registriert: Jan 2008
Das Infineon-Modell des Mosfets ist übrigens wirklich sehr gewöhnungsbedürftig

. Bei den 600V-Modellen steigt die DS-Spannung nie über 600V

. Es wird einfach gekappt...
Er kann also nicht kaputtgehen

.
Administrator
Beiträge: 10.673
Themen: 172
Registriert: Jun 2005
20.11.2024, 03:17 PM
(Dieser Beitrag wurde zuletzt bearbeitet: 20.11.2024, 03:18 PM von alfsch.)
Das ist wohl dann Avalanche...(ähnlich wie so ne TVS Diode); der mosfet kann aber durchaus kaputt gehen, wenn die Verluste im chip zu hoch werden.
siehe db , avalanche rating.
btw
Deshalb hatte ich ja nen mosfet mit hohem avalanche rating gewählt, dicke tvs Schutzdiode entfällt, nur der par. cap ist sinnvoll, um den Spannungsanstieg abzufangen.
Und es ist deutlich sinniger, die Energie des Abschalt-Pulses mit einem cap abzufangen als sie im avalanche-Bereich des mosfet zu verbraten und damit den mosfet zu heizen.
+ der snubber 22n--68r oder sowas ist hier eher kontraproduktiv, sie verbrät nur Energie im R , statt einfach eine (passive) Ladung des caps zuzulassen.
Im Idealfall wird die Ladung in diesem cap wieder durch die Zündspule als Hochspannung erscheinen - das ist die "perfekte" Grösse des caps.
(hängt natürlich von der Zündspule ab, dh in der Realität wird das nur teilweise funktionieren bei verschieden Zündspulen.)
Don't worry about getting older. You're still gonna do dumb stuff...only slower.
Member
Beiträge: 11.066
Themen: 48
Registriert: Jan 2008
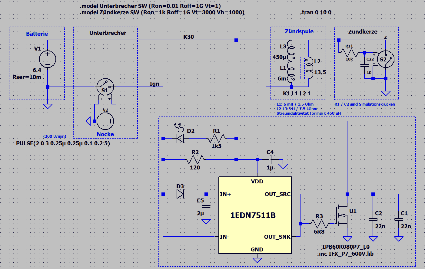
Die Wirkung des Snubbers...
Erstes Bild ist die Spannung am Drain des Mosfets ohne den 68 Ohm Widerstand des Snubbers:
Zweites Bild mit komplettem Snubber:
Die Zündspule zündet in beiden Fällen solange, bis der Kern "alle" ist und die Spannung auf 0 zusammenbricht.
Der einzige wesentliche Unterschied: Mit Snubber liegt die Spannung beim Wiedereinschalten konstant auf dem Niveau der Batteriespannung. Ohne Snubber zwischen 0 und dem doppelten der Batteriespannung.
Man könnte den Widerstand also weglassen

.
Member
Beiträge: 11.066
Themen: 48
Registriert: Jan 2008
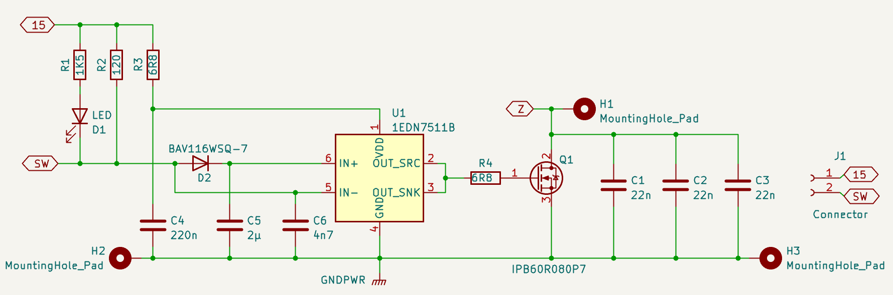
Minimalschaltung, ohne meine Extrawürste und ohne Snubber. So werd ich es mal probieren, wenn keiner weitere ernste Einwände hat

:
TransistorZ_09.asc (Größe: 4,79 KB / Downloads: 134)
Administrator
Beiträge: 10.673
Themen: 172
Registriert: Jun 2005
21.11.2024, 12:02 AM
(Dieser Beitrag wurde zuletzt bearbeitet: 21.11.2024, 12:06 AM von alfsch.)
Du hast den cap am in /Kontakt weg gelassen - warum ?
angedachter Zweck: in der Umgebung der Zündspule ... wird es heftige Störungen geben, bei "Zündung" .
DAS soll nicht zu lustigem Ein-/Aus- des Treibers führen und könnte die Funktion völlig zerfusseln.
Und setzt noch nen 3. 22nF cap rein - auch wenn er nicht bestückt ist, man kann dann noch .
Und VDD hart mit +Batt zu verbinden...besser mit R drin. Damit ne kurze Schwingung hier nicht den Treiber zu Uvlo action bringt.
Don't worry about getting older. You're still gonna do dumb stuff...only slower.
Member
Beiträge: 11.066
Themen: 48
Registriert: Jan 2008
Wenn ich sogar den Cap über den Kontakt drinlasse, hab ich alles wie zuvor plus einen Haufen Teile zusätzlich.
Administrator
Beiträge: 10.673
Themen: 172
Registriert: Jun 2005
verstehe ich nicht - was ist : >
alles wie zuvor plus einen Haufen Teile zusätzlich
ich sehe nicht gerade nen Haufen Teile "zusätzlich"
Don't worry about getting older. You're still gonna do dumb stuff...only slower.
Member
Beiträge: 11.066
Themen: 48
Registriert: Jan 2008
Ich wehre mich halt gegen jeden Kondensator

. Besonders gegen einen, der über den Kontakt geht, weil ich den ja ursprünglich ersetzen wollte mit ein wenig Elektronik...
Member
Beiträge: 1.822
Themen: 25
Registriert: Jan 2010
Ich mach das immer lieber andersrum. Im Layout erst mal vorsehen und in der nächsten Revision weglassen falls unnötig.
Das find ich einfacher wie erst weglassen, dann doch brauchen, per Hand auf das bestehende Layout flicken und dann hoffen, dass die Teile nach der (dann quasi unbedingt nötigen) Layoutrevision immer noch genau so funktionieren wie im Handaufbau.
Member
Beiträge: 11.066
Themen: 48
Registriert: Jan 2008
Überredet

. Ich bin nur nicht so schnell...
Member
Beiträge: 11.066
Themen: 48
Registriert: Jan 2008
Freitag abend, es schneit. Die Temperatur im Bastelraum ist inzwischen bei 15 Grad. Zeit für KiCad. Mit allen Eventualitäten:
Zum Routen komme ich heute nicht mehr. Aber es sieht so aus, als ob ich die Platine ein wenig grösser machen muss

.
Member
Beiträge: 11.066
Themen: 48
Registriert: Jan 2008
Ich arbeite dran...
Das muss noch reifen

.
Member
Beiträge: 11.066
Themen: 48
Registriert: Jan 2008
Ok, das Layout ist gereift, die Teile bestellt. Das Grillfest kann bald wieder beginnen

.
Member
Beiträge: 11.066
Themen: 48
Registriert: Jan 2008
12.12.2024, 09:36 PM
(Dieser Beitrag wurde zuletzt bearbeitet: 12.12.2024, 09:39 PM von kahlo.)
O Wunder: Es geht. Nix wird heiss, keine Ermüdungserscheinungen bisher. Getestet bis 5000 U/min. Da ich das nicht so schnell mit der Hand hinbekomme, hat das ein Teensy für mich übernommen.
Video... Der Funken ist zu schnell und kaum sichtbar, aber immer wenns knallt, funkt es auch

:
Im Augenblick ist ein 1µF-Kondensator in der Abschaltverzögerung, weil ich den grösseren vergessen habe zu bestellen.
Administrator
Beiträge: 10.673
Themen: 172
Registriert: Jun 2005
> O Wunder: Es geht
„Jede hinreichend fortschrittliche Technologie ist von Magie nicht zu unterscheiden.“[1]
Don't worry about getting older. You're still gonna do dumb stuff...only slower.
Member
Beiträge: 11.066
Themen: 48
Registriert: Jan 2008
„Wenn ein angesehener, aber älterer Wissenschaftler behauptet, dass etwas möglich ist, hat er mit an Sicherheit grenzender Wahrscheinlichkeit recht."
[1]
---
Bin mir noch nicht sicher, ob ich mit einem 1:100-Tastkopf den Eingang eines Oszilloskopes riskiere, um mir die Spannung am Mosfet anzusehen. Oder es einfach so lasse.
Administrator
Beiträge: 10.673
Themen: 172
Registriert: Jun 2005
Klaro, ist zu prüfen.
Wegen der avalanche des MOSFET können es maximal 650V werden, also mit 100:1 Tastkopf kein Problem.
Der auftretende Peak sollte unter 600V bleiben,
zumindest war das Design so gedacht.
Don't worry about getting older. You're still gonna do dumb stuff...only slower.