Member
Beiträge: 10.635
Themen: 357
Registriert: Jul 2012
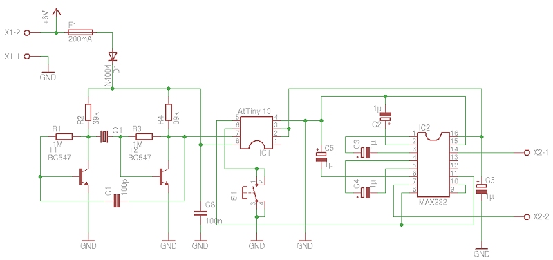
Hmm, du kannst den ADC an PB2 zusammen mit dem I2C nutzen, da muss man nicht mal was wegschalten. Pin per I2C Pullup an Vcc und dann geschaltete Taster mit Widerstand gegen Masse. LED müsste auch noch tun..
Administrator
Beiträge: 10.671
Themen: 172
Registriert: Jun 2005
mm, es braucht kein I2C , der RTC liefert ja sowieso 32kHz , was vollauf genügt.
Don't worry about getting older. You're still gonna do dumb stuff...only slower.
Member
Beiträge: 10.635
Themen: 357
Registriert: Jul 2012
Dann kannst du sie ja gleich weglassen, und nen guten 32k TXO quarz nehmen..
Administrator
Beiträge: 10.671
Themen: 172
Registriert: Jun 2005
naja, kahlo meint, das Dallas-Ding geht wirklich genau...ist ja ein TCO . oder so.
Don't worry about getting older. You're still gonna do dumb stuff...only slower.
Member
Beiträge: 11.061
Themen: 48
Registriert: Jan 2008
04.12.2018, 01:02 PM
(Dieser Beitrag wurde zuletzt bearbeitet: 04.12.2018, 01:05 PM von kahlo.)
Sie läuft seit ein paar Tagen durch. Ich kann noch keine Abweichung feststellen. Nach einem Monat habe ich eine Hausnummer...
Member
Beiträge: 10.635
Themen: 357
Registriert: Jul 2012
Naja nu, zwischen 18-35C tuts also ein Standardquarz.
Member
Beiträge: 11.061
Themen: 48
Registriert: Jan 2008
Der Chip garantiert +/-2ppm, das sind etwa 1min pro Jahr Maximalabweichung (wenn ich richtig rechne). Solange es noch Sommer- und Winterzeit gibt, wird sie also nie mehr als eine halbe Minute abweichen (bei Montagsware und Pech). Da sie keinen Sekundenzeiger hat, passt das.
Da muss ein Standardquarz erstmal hinkommen. Wenn ich mir meine sonstigen Quarzuhren so ansehe, ist das illusorisch. Vielleicht schafft man es mit Glück oder jahrelanger Trimmerei.
Administrator
Beiträge: 10.671
Themen: 172
Registriert: Jun 2005
jo, 2 ppm sind schon ne Hausnummer.
ich habe eigentlich nur DCF77 - Funkuhren. das passt dann immer. wenn man das DCF77 nicht empfangen kann...is etwas schwieriger....wäre GPS oder WWW zeit die nächste Option.
Don't worry about getting older. You're still gonna do dumb stuff...only slower.
Member
Beiträge: 1.822
Themen: 25
Registriert: Jan 2010
Wie wärs mit einer FLL die auf den Netzbrumm lockt und dann durch 50 geteilt wird?
Den Brumm könnt man evtl. aus dem Netzteil oder der vielleicht Luft auskoppeln...spart den Oszillator.
Administrator
Beiträge: 10.671
Themen: 172
Registriert: Jun 2005
ach komm, das is so ... un-hipp.
es muss mindestendens GPS sein
Don't worry about getting older. You're still gonna do dumb stuff...only slower.
Member
Beiträge: 11.061
Themen: 48
Registriert: Jan 2008
Lass mich auch ein wenig nörgeln

.
Das mit dem Netzbrumm ist lustig, aber wenn ich an die Meldungen über nachgehende Uhren denke, weil irgendwo in Osteuropa ein Kleinkrieg um die Stromerzeugung im Gange war...
GPS kommt nicht infrage: dunkle Ecke, da nächst Fenster ist weit weg.
Administrator
Beiträge: 10.671
Themen: 172
Registriert: Jun 2005
..oder GSM (hat auch Zeitinfo) , oder wenn WLAN laufen hast...
+ > dunkle Ecke, da nächst Fenster ist weit weg. <
du jetzt auch Joda-Sprech machst ?
Don't worry about getting older. You're still gonna do dumb stuff...only slower.
Member
Beiträge: 11.061
Themen: 48
Registriert: Jan 2008
Korrigiere:
Infrage nicht kommt GPS: dunkle Ecke, das nächste Fenster ist weit weg.
Das Andere macht es irgendwie nicht einfacher, da ich doch nur den Sekundentakt brauche... Ich glaub, alles bleibt wie es ist

. Vielleicht tausche ich irgendwann mal die Relais gegen Reedrelais, es klickert doch recht laut.
Heute war der erste echte Stromausfall, kein Problem für die Kiste.
Member
Beiträge: 10.635
Themen: 357
Registriert: Jul 2012
Alte Leistungsschütze hätten auch Charme.
Administrator
Beiträge: 10.671
Themen: 172
Registriert: Jun 2005
+ bei GPS , Wifi.. dachte ich eigentlich auch gar nicht an "einfacher" , sondern an die Anzeige der "Standardzeit" ; aber dazu müsste man in die olle Uhr irgendwie eine Erkennung der Zeigerposition reinbasteln (wie die Funkuhren das eben so machen).
+ wie laut ist eigentlich dieser seltsame Schrittmotor alleine, also bei einem " + 1 min. " Schritt ?
Don't worry about getting older. You're still gonna do dumb stuff...only slower.
Member
Beiträge: 296
Themen: 6
Registriert: May 2016
05.12.2018, 10:42 PM
(Dieser Beitrag wurde zuletzt bearbeitet: 05.12.2018, 10:49 PM von scooot.)
(04.12.2018, 11:48 PM)E_Tobi schrieb: Wie wärs mit einer FLL die auf den Netzbrumm lockt und dann durch 50 geteilt wird?
Den Brumm könnt man evtl. aus dem Netzteil oder der vielleicht Luft auskoppeln...spart den Oszillator.
Ich hab in der Ausbildung mal vom örtlichen Netzbetreiber gehört, wenn man viel Photovoltaik(- und andere "schaltende" Verbraucher) in der Umgebung am Netz hat gehen die Uhren, die nach dem Prinzip laufen, auch nicht zwangsläufig genauer...
Kahlo, wo wohnst du eigentlich dass das Netz da so instabil ist?
Member
Beiträge: 11.061
Themen: 48
Registriert: Jan 2008
@Alfsch: Der Schrittmotor ist recht leise, man hört nur ein leichtes Prellen, wenn der Zeiger seine Bewegung stoppt.
@scooot: Ich wohne in Norwegen, Westküste. Im Winter ist es hier oft stürmisch mit Regen, den man so in Deutschland nicht kennt. Bei diesem Sauwetter kommt es regelmässig zu Stromausfällen, meist aber nur ein paar Minuten.
Member
Beiträge: 11.061
Themen: 48
Registriert: Jan 2008
Die Elektronik der Uhr läuft nun seit 15 Tagen durch. Ich kann immer noch nicht sagen, ob sie vor- oder nachgeht, so genau hält sie die Zeit. Die RTC macht was her!
Member
Beiträge: 11.061
Themen: 48
Registriert: Jan 2008
Nach einem Jahr kann ich die Genauigkeit der RTC nur bewundern. Zwischen den Zeitumstellungen hat sie weniger als 2s Vorlauf, im Jahr also weniger als 4s.
An das nachdrückliche Klickern der Relais jede Minute hat sich die Familie gewöhnt - ist jetzt ein Teil von "Zuhause"

.
Member
Beiträge: 10.635
Themen: 357
Registriert: Jul 2012
Not bad, dafür hätte man sich vor 40+ Jahren sicher noch ein "Bein ausgerissen" um solche Werte zu bekommen.
Wenn die Relais 10.000.000 Schaltspiele machen. Sind sie in 20 Jahren fällig.