03.05.2017, 02:11 PM
(03.05.2017, 01:03 PM)christianw. schrieb: Das kannst du m.E. auch auf dem roten Board bestücken, PFFB Footprints sind vorhanden.
Aye, aye, Sir!

...mit der Lizenz zum Löten!
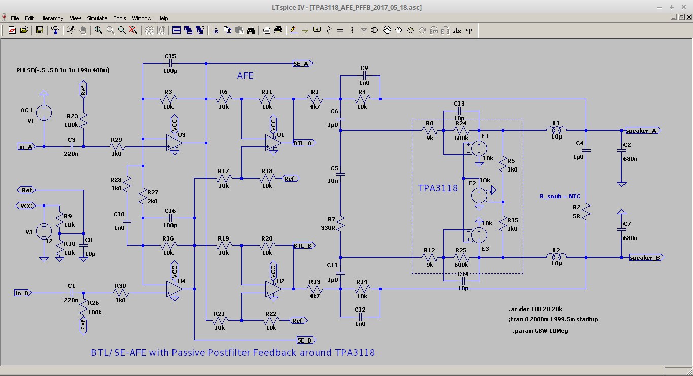
Post-Filter-Feedback
|
(03.05.2017, 01:03 PM)christianw. schrieb: Das kannst du m.E. auch auf dem roten Board bestücken, PFFB Footprints sind vorhanden.
(04.05.2017, 09:55 AM)alfsch schrieb: btw mit dem 1458 gabs mal ne interessante Schaltung , glaube im Magazin WirelessWorld : ein Gravitationswellen Sensor !
sehr interessant, mit guter Erklärung, der eigentliche Sensor ist ein gewickelter Folienkondensator, damit ein 1458 als Integrator geschaltet und dann noch eine Stufe zur maximalen Verstärkung dahinter... da kannste dann am Ausgang die langsamen Wellen sehen....
es war übrigens das April-Heft
Zitat:Hi Christian,
The AN TPA3255 is, in fact, not self destructive with open load, even with high level square wave input signal, which is the worst case you can treat it. There is some overshoot/ringing, but not uncontrollable. Loaded it behaves quite well.
We chose this simple approach since we also need to support it, so the less knobs to turn… We can get better with a more advanced scheme, but that will not come at ease for our apps team, or our customers that never follow our guidelines 100%.
BTW: In case of total lack of control, the OC will as often kick in and shut down the device before anything burns.
AES337, -boy that’s some time ago. I cannot recall Charles’ face, but yes, I attended and presented a paper of the TAS5630 development.
Best regards,
Søren
(14.05.2017, 01:57 AM)christianw. schrieb: Und, wir klingts?
(18.05.2017, 10:50 AM)christianw. schrieb: Widerstandsarrays gibt es mit <=1% Genauigkeit? Bisher waren mir nur >=5% geläufig.