• .
  • Willkommen im Forum!
  • Alles beim Alten...
  • Du hast kaum etwas verpasst ;-)
  • Jetzt noch sicherer mit HTTPS
Hallo, Gast! Anmelden Registrieren


TSZ-k
#41
Also picke ich erstmal die Teile von der Platine und schicke noch ein paar Dollar nach China. Zeit ist genug...
 
Reply
#42
(13.11.2024, 04:32 PM)kahlo schrieb: Also picke ich erstmal die Teile von der Platine und schicke noch ein paar Dollar nach China. Zeit ist genug...

Wie jetzt ?

Hast es mit korrekt angeschlossenem P-mos versucht ? (Es sollte eigentlich was tun - wenngleich nicht sooo dolle, bei dem 80V mosfet.)
    Don't worry about getting older.  You're still gonna do dumb stuff...only slower.
 
Reply
#43
SMD-Winzling. Drehen geht nicht. Auf dem Kopf passt auch nicht. Und an den Fliegenbeinen Drähtchen anlöten und auf wönzigen Pads kontaktieren ist mir zu kompliziert.

Ach ja - der 80-Volt-Mosfet ist zum 150V-Mossfet mutiert: https://www.vishay.com/docs/63002/sqsa70cenw.pdf
Der ist richtig kontaktiert. Es geht um den kleinen MOS davor...
 
Reply
#44
Wenn der Schalter ein FET sein soll, würde ich auch lieber auf einen Treiber setzen. Das dürfte das ganze viel robuster machen, weil er den undervoltage lockout bietet und das Gate auch bei wildesten Spannungssprüngen am Drain niederimpedant unter Kontrolle hält.

Was Alfsch beschreibt, habe ich bisher auch noch nicht hinbekommen. Auch mit modernen FETs gepaart mit schnellen Dioden konnte ich (bei dauerbetriebsfähigen Strömen) nicht mal annähernd an die 100V/ns kommen, die den parasitären BJT zünden lassen.
War ua. ein 2kW-Boost-PFC, FET im 4-Pin-TO247 mit isoliertem 10A-Treiber, fsw um die 100kHz, getrimmt auf Wirkungsgrad - keine unnötigen Gatevorwiderstände, keine Snubber, >98%. Auch bei dem war so ca. bei 65V/ns dann langsam Sense, beim abschalten unter Spitzenstrom.

Die meisten FETs habe ich mit schlechter Gateansteuerung kaputt bekommen - kurze Impulse am Gatetreiber-Ausgang, die den FET immer wieder mal gerade so in den linearen Bereich schubsen, ausgelöst durch Störungen oder Oszillationen auf Überstromgrenzen, etc.. Oder zu hohe Impedanz im Gatekreis, die zulassen dass beim Spannungsanstieg am Drain das Gate kapazitiv bis an die Schwellspannung "mitgezogen" werden kann.


Ich würde als Schalter einen 650V-Transistor einsetzen, für eine gute Reserve bei maximaler Bordnetzspannung, kaputtem Zündkerzenstecker, etc..., aber trotzdem nicht auf den parallelkondensator verzichten. Den würde ich als NP0-MLCC oder belastbare Folie ausführen. Parallel würde ich einen Snubber einsetzen, um Die Oszillation nach dem "Leerlaufen" der Zündspule wegdämpfen zu können, oder ggf. auch, mit Hilfe der Streuinduktivität, die Spannungssprünge beim zünden.

Ich habe mal mit der Simulation gespielt und den 1EDN nachgebaut, wie ich solche Treiber "quick and dirty" normal modelliere.
Denke so in der Art würde ich die Schaltung bauen.


Angehängte Dateien
.asc   TransistorZ_06.asc (Größe: 7,19 KB / Downloads: 182)
 
Reply
#45
Danke! Ich seh schon, wie das endet. Ich werde den langen, steinigen, von toten Mosfets markierten Weg gehen, um dann am Ende bei deiner Lösung zu landen.

Wenn du den Serienwiderstand der Primärspule auf 1,5 Ohm runtersetzt, erkennst du eins meiner Probleme: Hohe Spannungsfestigkeit gepaart mit niedrigem RdsON ist selten und teuer. Arbeitsumgebung ist bis 90 Grad, und für Kühlkörper habe ich keinen Platz.
--
<--simulier...
 
Reply
#46
Jo, Tobi, da sind wir wohl einer Meinung.

+
wegen dem Bumm -Effekt : tja, da hab ich dann wohl 'n spezielles "Talent" .  Rolleyes
(habe auch irgendwas mit locker 200V/ns "hin bekommen" . Im doppelten Sinn.  Cool )

Auch beim ersten Versuch eines (eigentlich simplen) buck Reglers, wo ich "sofort" entdeckte, dass auch super-schnelle fette 1000V/30A Dioden (DSEI...irgendwas) vorwärts beim Einschalten ganz ohne Erwärmung spontan über den Jordan gehen... man hört nur ein leises "blipp" - das wars dann auch schon. Und es waren noch gar nicht über 30A.  motz
Es gibt ne "forward recovery" bei entsprechend schnellem Strom-Anstieg sogar in Vorwärts Richtung. Tja...alles selbst "entdeckt".  Rolleyes
    Don't worry about getting older.  You're still gonna do dumb stuff...only slower.
 
Reply
#47
Ich hab den Mosfet in der Ansteuerung doch noch umgedreht und probiert...

Die Schaltung bemühte sich, den Anforderungen gerecht zu werden  klappe . Es hat ein paar mal gut gefunkt, aber dann wurde der Schaltmosfet zunehmend schaltunwillig. Es scheint wohl was dran zu sein an euren Bedenken  Big Grin  Weih  lachend .

Es muss platzsparend gehen - andere machen es doch auch (frei nach Loriot):
https://www.ulismotorradladen.de/artikel...hrung.aspx
 
Reply
#48
(14.11.2024, 01:05 AM)kahlo schrieb: Ich hab den Mosfet in der Ansteuerung doch noch umgedreht und probiert...

Die Schaltung bemühte sich, den Anforderungen gerecht zu werden  klappe . Es hat ein paar mal gut gefunkt, aber dann wurde der Schaltmosfet zunehmend schaltunwillig. Es scheint wohl was dran zu sein an euren Bedenken  Big Grin  Weih  lachend .

Es muss platzsparend gehen - andere machen es doch auch (frei nach Loriot):
https://www.ulismotorradladen.de/artikel...hrung.aspx

Na, mein Vorschlag besteht nur aus dem "dicken" mosfet, der Platz braucht; sonst ist ja fast nix mehr...nur die ker.caps mit 1012 oder 1218 Gehäuse...aber sollte locker auf deinem mini-Platz passen. (TVS Diode entfällt...die wäre auch so ein "Klotz".)
    Don't worry about getting older.  You're still gonna do dumb stuff...only slower.
 
Reply
#49
(10.11.2024, 04:11 PM)alfsch schrieb: ....etwas gesucht:
- netter mosfet , leider nicht ganz billig, aber : 650V , 40 m Ohm, mit 4,5V gate Spannung (>10A) gut steuerbar, Plastik-isoliertes to220, 
bis 12A avalanche proof , 200A peak (ja - etwas übertrieben, ich weis...) , 10€ .
mouser : 726-IPA65R045C7XKSA1


oder, wenn eh so Alu-board machen willst , geht auch für 4€ : 600V, 70mOhm , 37A, 5A avalanche , auch 4,5V am gate genug, D2PAK-3 .
726-IPB60R080P7ATMA1

--muss noch gucken...

- driver :

Für die Akten packe ich hier mal die Spice-Modelle von Infineon rein. Sehr schön, dass sie eine .lib mit ihren CoolMOS-Typen online stellen. Ein starkes Argument, die Dinger zu benutzen.


.lib   IFX_P7_600V.lib (Größe: 249,2 KB / Downloads: 185)
 
Reply
#50
Für den Treiber ( 1EDN7511B ) gibt es zwar auch ein Modell, leider nicht ganz kompatibel zu LTspice. Es läuft, produziert aber seltsamen Output...
Aber wir haben ja E_Tobi Confused .
 
Reply
#51
Mit den Infineon-Modellen war ich bisher nie ganz happy, auch nicht mit den Transistoren.
Die sind Formelbasiert und generieren teils völlig wirre Outputs mit Gigavolts und Teraamperes an irgendwelchen Pins, wenn eine Parameterkombination aus dem Ruder läuft...manchmal funktionieren sie aber auch einfach.
 
Reply
#52
Ich hab die CoolMOS-lib nur mal kurz getestet - der Mosfet hat geschaltet.
Das Modell für den Treiber (1EDN7511B) ist für das Simulationsprogramm von Intel geschrieben. Es wird von LTspice ohne Fehlermeldung akzeptiert. Leider funktionieren die OUT_SNK and OUT_SRC Ausgänge nicht wie erwartet. OUT_SNK hat intern offensichtlich eine 3A-Stromquelle, was zu Mondspannungen am Anschluss führt. Und das Modell ist zu kompliziert, um es zu verstehen oder zu ändern.

Ich bin noch ein wenig abgelenkt - 40 von 50 Regler für die Isetta-Lichtmaschinen sind fertig. Nach diesem Wochenende hoffentlich alle Confused . Dann kann ich LTspice auch mal updaten lachend . Und habe Zeit, die neue Zündspule vollständig zu vermessen.
 
Reply
#53
Ich hab mich daran gesetzt, den Treiber zu modellieren. Nach ungefähr einem Zehntel der Arbeit konnte ich akzeptieren, das E_Tobi das gut hinbekommen hat. Komplett anders als ich es anpacken würde, aber gut  klappe  Smile .

Also wurde E_Tobis Drahtverhau in eine Library umgebaut und ein Symbol gebastelt. Beides eine schöne Fingerübung. Hier die Zutaten für den interessierten Hingucker (alles in ein Verzeichnis, dann läuft es)  Weih :

   


.asc   TransistorZ_06_E_Tobi_M1.asc (Größe: 5,23 KB / Downloads: 179)

.asy   NMOS_custom.asy (Größe: 686 Bytes / Downloads: 177)

.lib   IFX_P7_600V.lib (Größe: 249,2 KB / Downloads: 180)

.asy   1EDN7511B.asy (Größe: 741 Bytes / Downloads: 170)

.lib   1EDN7511B_Test.lib (Größe: 766 Bytes / Downloads: 174)

Die Bauteildimensionierung ist noch fragwürdig und braucht Optimierung  misstrau .
 
Reply
#54
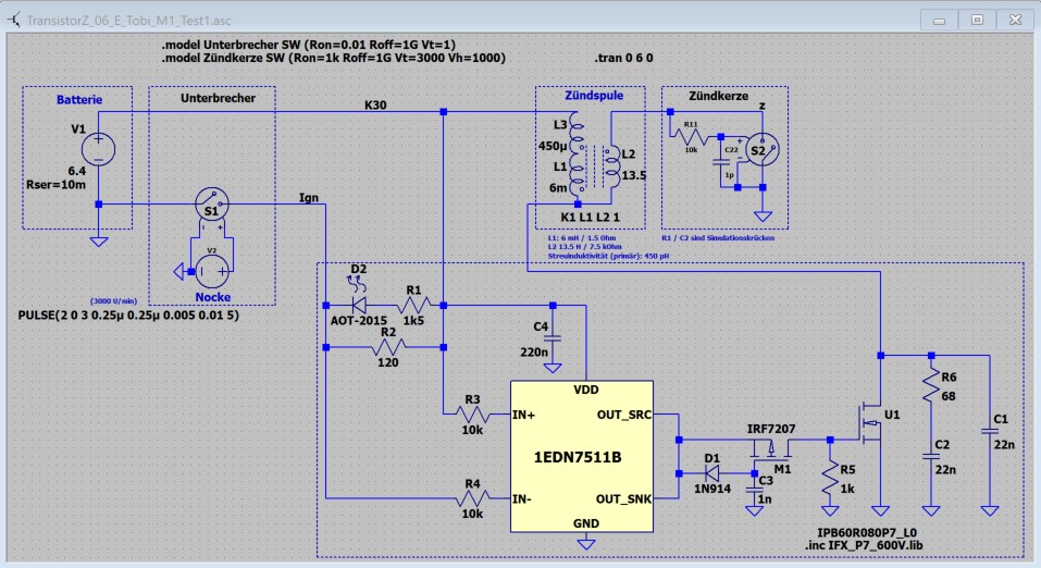
Ich denke, ich versuche es mal damit:

   

.asc   TransistorZ_06_E_Tobi_M1_Test1.asc (Größe: 5,29 KB / Downloads: 169)

Ihr könntet kritisieren, dass ich die Abschaltung des Zündstroms bei stehendem Motor zwischen Treiber und Schaltmosfet gesetzt habe, obwohl da so ein wunderhübscher zweiter Eingang am Treiber ist. Wenn ich den benutze, wird der Schaltmosfet mit beim Time-out mit Schmackes ausgeschaltet. Das heisst, dass die Zündkerze zündet. Will ich nicht. Dann lieber lasch.
Ja... die Grösse von C1... ;think

Kann ich noch was weglassen?  Big Grin
 
Reply
#55
>Wenn ich den benutze, wird der Schaltmosfet mit beim Time-out mit Schmackes ausgeschaltet. Das heisst, dass die Zündkerze zündet. 

Das war mir klar- dass das passieren könnte. (Deine Schaltung ist...)
Realistisch überlegt: Zündung (Schlüssel drehen) wird eingeschaltet; gibts 2 Varianten, je nach Motor-position:
- Geber-Kontakt ist offen:  (-in hi, +in lo-> hi ) : passiert gar nix.
Geber-Kontakt ist zu :  (-in lo, +in lo  )  passiert gar nix.

Kontakt muss offen sein, oder aufgehen, damit (+in Kondensator) geladen wird.
Wenn er dann schließt (Treten...Start), lädt Spule und beim öffnen -> Zünd.
Sollte der müde "Treter" es nicht schaffen, dass der > 1 Umdrehung macht, kommt (nur, falls der Kontakt auf ZU stehen bleiben sollte) nach ca. (1uF//100k ) ~ 0,7 sec die Abschaltung . (Kannst du schneller den Hebel in Position bringen und treten ??)
Dann gelten wieder die Regeln vom Anfang.
(+ dass der Kolben bei komprimiertem + zündfähigen(!) Gemisch nahe oberem Totpunkt stehen bleibt - ist extrem unwahrscheinlich.
Etwa so, wie wenn beim Werfen einer Münze diese auf der Kante zum stehen kommt. Theoretisch möglich....aber eher selten).
i.Ü. Das delay zum strom-spar-abschalten ist ja per C1 (in meinem Plan) einstellbar und sollte so kurz wie möglich sein, gerade so, dass ein langsames An-treten noch nicht den Abschalt-vorgang auslösen kann, aber sicher so kurz, dass bis zum nächsten Tret-versuch aus ist.
    Don't worry about getting older.  You're still gonna do dumb stuff...only slower.
 
Reply
#56
Du wirst nicht glauben, wie oft mir schon beim Antreten irgendwas im Zylinder verpufft ist und dann durch den Vergaser rausging. Die BMW zündet bei jeder Umdrehung, und irgendwas brennbares findet sich in jeder Lebenslage des Motors.

Mein Ziel war eigentlich etwa 3s Verzögerung der Abschaltung, so dass der Motor beim 2. Kick garantiert sofort zündet. Das wird mit einem Kondensator vor dem 1EDN nur möglich, wenn er gross ist. Gross ist nicht gut.
 
Reply
#57
Wenn das zuverlässig vermeiden willst, brauchts nen kleinen Rechner. 
Damit kann man so Zeug wie : Zündung ON -> 
1.  x-ms passiert gar nix, egal wie Kontakt steht.
2. NUR wenn Kontakt on-off in bestimmten Zeitfenster liegt (passend für treten per Fuss ) , gibt es nach (!) dem Kontakt-geht-auf=Zündung ein delay, das zuverlässig nach dem OT den Zündfunken startet. Puff in falscher Richtung, weil zu früh, vermieden.
btw
Ich habe mal für Bradl (senior, inzwischen; der Stephan war damals so ca. 3 ) die Zündung für seine Kiste versucht zu bauen - ohne cpu.
Mit Verstellung bis 16000 U/min  (90° Frühzündung...da, er wollte 17500 als Begrenzer-Einsatz(Rennmotor ist natürlich etwas "andere" Nummer)) , aber Starten muss per Treten gehen....war damals Vorschrift bei den Rennen.
Somit muss das Ding zuverlässig nach dem OT zünden....oder du startest es nie mit einem Tritt. DAS war auch Bedingung, da das Rennen/Zeit dann schon läuft. Wer also 3 mal treten muss, bis die Kiste läuft....kann sich gleich mal ganz hinten im Feld einsortieren, bei den anderen Loosern.
Tongue

https://de.wikipedia.org/wiki/Helmut_Bradl
    Don't worry about getting older.  You're still gonna do dumb stuff...only slower.
 
Reply
#58
Hm, das langsame durchfahren des linearen Bereichs ist etwas, das ich unbedingt vermeiden würde.
Gut 6V/4A sind nicht soo viel und auch innerhalb der SOA-Kurve, aber wir sind mit 6V Ugs unterhalb des Spirito-Punktes.

Wäre es eine Option, das ganze umzudrehen und anstatt das einschalten zu verhindern, das ausschalten zu verhindern?
Sprich, im Zweifel den FET einfach eingeschaltet zu lassen, bis innerhalb kurzer Zeit der Unterbrecher ein zweites mal aufmacht?
Was passiert bei Zündung aus, wird Klemme 30 links an der Batterie einfach getrennt?
 
Reply
#59
Die Leistungskurve des Schaltmosfets:
   
Bei 2s und 5s wird weich abgeschaltet. Dazwischen ein paar Zündungen (die hohen Werte da sind Spikes).
--
Zwischen Batterie und Zündung liegt selbstverständlich das Zündschloss  Big Grin . Damit wird aus Klemme 30 das Zündungsplus - Klemme 15.
--
Die µC-Steuerung wollte ich eigentlich auf den nächsten Winter legen, nachdem das Teil hier eine Saison gefahren ist. Damit wäre ich auch den Kontakt und den wackeligen Fliekraftregler zur dynamischen Zündzeitpunktverschiebung los... Bis dahin sollte es eigentlich so einfach wie möglich sein.
 
Reply
#60
>Mein Ziel war eigentlich etwa 3s Verzögerung der Abschaltung
Na, da sehe ich kein Problem: mach den cap halt zB 10uF  (gibts in 0805 , 25V ).
Das sollte genug Zeit ergeben.
    Don't worry about getting older.  You're still gonna do dumb stuff...only slower.
 
Reply