Member
Beiträge: 15.953
Themen: 70
Registriert: Jul 2009
Der TPA3118 hat ja nun schon mal voll differentielle Eingänge. Von daher ist Teil 2 des AFE mit den Differenzverstärkern überflüssig. Nicht nur das, er verschlechtert vmtl die Rausch- und Klirrwerte.
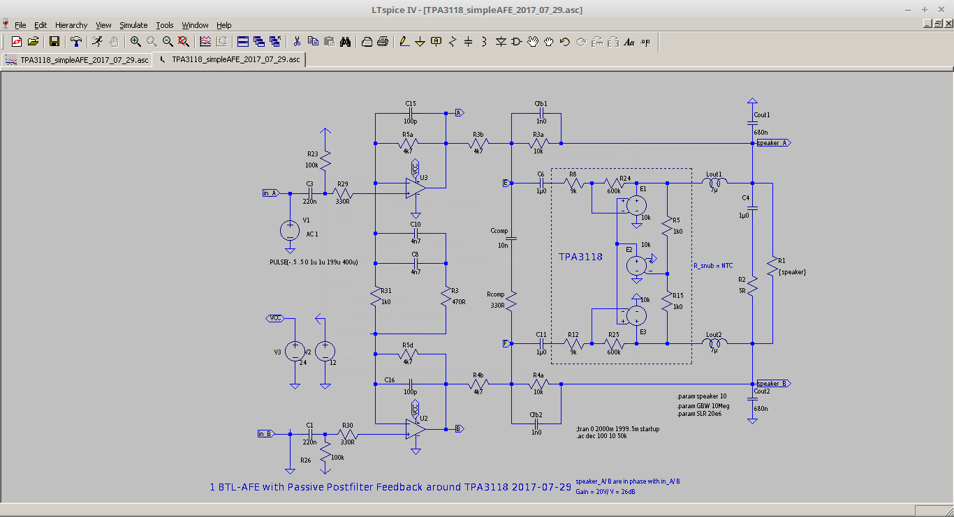
Deshalb werde ich mal eine vereinfachte Version aufbauen.
...mit der Lizenz zum Löten!
Member
Beiträge: 15.953
Themen: 70
Registriert: Jul 2009
30.07.2017, 10:50 PM
(Dieser Beitrag wurde zuletzt bearbeitet: 30.07.2017, 10:51 PM von voltwide.)
Die vereinfachte AFE-Version hat, allen Erwartungen zum Trotz, erstmal recht mäßige Klirrwerte gezeigt (inzwischen ist man ja etwas verwöhnt

) und es hat eine ganze Weile gebraucht, um der Ursache auf die Schliche zu kommen. Eingehendere Messungen am TPA3118 haben ergeben, dass dieser doch am liebsten mit einem voll symmetrischen Signal angesteuert werden möchte, andernfalls steigt der Klirrgrad, vor allem k2. Nun liefert diese 2OPA AFE aber nur ein halbwegs symmetrisches Signal, echt symmetrisch wird es erst durch den nachfolgenden Differenzverstärker. Tja, und das macht schon den Unterschied
Licht ins Dunkel brachte die folgende Messreihe:
FFT_AFE_TPA3118.xlsx (Größe: 14,15 KB / Downloads: 620)
Btw - entgegen anders lautenden Behauptungen im User Manual liefert auch die EMU-Tracker kein symm Ausgangssignal. Allerdings ist es intern bereits vorhanden, ich hab es denn mal auf eine zusätzliche Klinkenbuchse gelegt, um überhaupt die obigen Messungen durchführen zu könnnen
...mit der Lizenz zum Löten!
Member
Beiträge: 10.641
Themen: 357
Registriert: Jul 2012
Welchen Differenzverstärker meinst du? Und warum ist das Signal bisher nur halbwegs symmetrisch?
Member
Beiträge: 15.953
Themen: 70
Registriert: Jul 2009
30.07.2017, 11:56 PM
(Dieser Beitrag wurde zuletzt bearbeitet: 31.07.2017, 12:20 AM von voltwide.)
(30.07.2017, 11:23 PM)christianw. schrieb: Welchen Differenzverstärker meinst du? Und warum ist das Signal bisher nur halbwegs symmetrisch?
Mit nachgeschaltetetem Differenzverstärker meine ich die zweite Hälfte des bisherigen 4 OPA-AFE.
Der liefert unter allen Eingangskonfigurationen immer ein symm Ausgangssignal.
Die 2 OPA-AFE (#181) ist die abgespeckte Version ohne diese Differenzverstärker.
Wenn Du diesen Teil asymm ansteuerst, kommt nur etwas halbwegs symmetrisches raus:
Wenn der angesteuerte OPV die Eingangsspannungz.B. 5-fach verstärkt, verstärkt der mit
dem geerdeten Eingang nur 4-fach.
Da ist also immer eine gewisse Unbalance bei asymmetrischer Ansteuerung.
...mit der Lizenz zum Löten!
Member
Beiträge: 10.641
Themen: 357
Registriert: Jul 2012
Achso, danke.
Ich verstehe den comment #11 nicht und was heisst "LS ring", "LS tip", "LS ring + tip"?
Member
Beiträge: 10.641
Themen: 357
Registriert: Jul 2012
31.07.2017, 03:27 PM
(Dieser Beitrag wurde zuletzt bearbeitet: 31.07.2017, 03:32 PM von christianw..)
Gerade nochmal auf die Messungen der billigen 3€ Boards geschaut, da ist THD+N abgebildet.
https://stromrichter.org/showthread.php?...#pid308106
Im Vergleich zu unserem (teuren) AFE ist der Performanzgewinn = 0? oder übersehe ich da einige Details? Auf den ersten Blick sind die Werte für THD+N ja ungefähr gleich denen deiner Messungen. (Ausser, dass wir 12dB mehr Empfindlichkeit haben)
Member
Beiträge: 15.953
Themen: 70
Registriert: Jul 2009
31.07.2017, 04:25 PM
(Dieser Beitrag wurde zuletzt bearbeitet: 31.07.2017, 04:32 PM von voltwide.)
(31.07.2017, 02:33 PM)christianw. schrieb: Achso, danke.
Ich verstehe den comment #11 nicht und was heisst "LS ring", "LS tip", "LS ring + tip"?
tip und ring bezeichnen die Anschlüsse einer Klinkenbuchse (der6,3mm- Audioklinkenstecker kommt ja ursprünglich aus der analogen Fernmeldetechnik). Und als LS-Ausgänge habe ich solche Klinkenbuchsen auf dem PCB, die dienen zugleich der Montage des boards.
Gemessen wurde also tip oder ring gegen GND (=SE) und tip+ring = BTL.
Ja, gewonnen habe ich nichts an Performance im Vergleich zum OPA4AFE, eher das Gegenteil. Dafür braucht man nur die Hälfte der Schaltung. Mit dem OPA4AFE ist die Performance nach wie vor "best in class"
der comment #11 bezieht sich auf 11-18. Das sind die SE-Messungen mit reichlich Klirrfaktor.
...mit der Lizenz zum Löten!
Member
Beiträge: 10.641
Themen: 357
Registriert: Jul 2012
Ich bezog mich darauf, dass die damaligen Messungen meinerseits nicht schlechter waren/sind als die aktuellen Messungen deinerseits bezogen auf THD+N.
Sowohl 3€ Chinaknaller also auch dein Board mit 2/4AFE zeigen "gleiche" Performanz, nicht?
Member
Beiträge: 10.641
Themen: 357
Registriert: Jul 2012
Brauchen wir eigentlich noch die tollen Audio Line Filter?
http://www.murata.com/en-global/products...ifil/audio
Sollen besser "gehen" als Standard-Ferrite.
Member
Beiträge: 15.953
Themen: 70
Registriert: Jul 2009
02.08.2017, 10:48 PM
(Dieser Beitrag wurde zuletzt bearbeitet: 02.08.2017, 10:57 PM von voltwide.)
(31.07.2017, 06:21 PM)christianw. schrieb: Ich bezog mich darauf, dass die damaligen Messungen meinerseits nicht schlechter waren/sind als die aktuellen Messungen deinerseits bezogen auf THD+N.
Sowohl 3€ Chinaknaller also auch dein Board mit 2/4AFE zeigen "gleiche" Performanz, nicht?
Ich weiß nicht wie Du darauf kommst. TPA3118 Chinaknaller (und sonstige TPA3118 Anwendungen) zeigen doch höhere Klirrgrade als mein TPA3118 mit AFE.
(02.08.2017, 06:48 PM)christianw. schrieb: Brauchen wir eigentlich noch die tollen Audio Line Filter?
http://www.murata.com/en-global/products...ifil/audio
Sollen besser "gehen" als Standard-Ferrite.
Die sind wohl vor allem gedacht zur Entstörung kleiner, filterloser Class-D-Ausgänge.
Vorteil dieser Stabform-Wicklung ist die sehr geringe Parallelkapazität, entsprechend hohe Eigenresonanz.
Zur Versorgung der AFE tut es auch ein Widerstand von wenigen 10 Ohm.
Im Unterschied zu diesen HF-Drosseln hat der auch schon bei 100kHz 10 Ohm.
...mit der Lizenz zum Löten!
Member
Beiträge: 10.641
Themen: 357
Registriert: Jul 2012
Da werden verschiedene Typen und Anwendungen gezeigt, sowohl für Ausgang, als auch für den Eingang.
Member
Beiträge: 15.953
Themen: 70
Registriert: Jul 2009
03.08.2017, 12:01 AM
(Dieser Beitrag wurde zuletzt bearbeitet: 03.08.2017, 12:15 AM von voltwide.)
ich weiß aus eigener Erfahrung dass diese Teile ein sehr gutes Sperrverhalten oberhalb 100MHz aufweisen, aber...
Zur Entstörung im Leistungsbereich sind sie mit ein paar 100mA zu schwach.
Zur Entstörung von OPA-Ein- und Ausgängen in der Nähe von Class-D u.ä Störern würde ich sie nicht nehmen, da diese offene Stabform eine Ferritantenne in SMD-Form darstellt: Ist eine ungeschirmte Magnetfeldsonde. Von daher sehe ich die Entstörung im Mic-Eingang eines handys (s. Murata Applikationsbild) eher skeptisch.
Zur Entstörung von Versorgungsleitungen tun es auch Widerstände, und die bilden mit den Stützkondensatoren keine klingelnden Resonanzkreise aus. Wo andererseits niedrige DC-Widerstände gefordert werden, können diese Drosseln Sinn machen.
...mit der Lizenz zum Löten!
Member
Beiträge: 10.641
Themen: 357
Registriert: Jul 2012
(02.08.2017, 10:48 PM)voltwide schrieb: (31.07.2017, 06:21 PM)christianw. schrieb: Ich bezog mich darauf, dass die damaligen Messungen meinerseits nicht schlechter waren/sind als die aktuellen Messungen deinerseits bezogen auf THD+N.
Sowohl 3€ Chinaknaller also auch dein Board mit 2/4AFE zeigen "gleiche" Performanz, nicht?
Ich weiß nicht wie Du darauf kommst. TPA3118 Chinaknaller (und sonstige TPA3118 Anwendungen) zeigen doch höhere Klirrgrade als mein TPA3118 mit AFE.
Ich komme darauf, weil deine Messwerte in der Tabelle ähnlich/gleich derer sind, die ich an den chinesischen 3€ Boards gemacht habe.
Daher war meine Frage, ob ich was übersehe. (Betrachtet habe ich THD+N)
Member
Beiträge: 15.953
Themen: 70
Registriert: Jul 2009
03.08.2017, 11:02 AM
(Dieser Beitrag wurde zuletzt bearbeitet: 03.08.2017, 11:12 AM von voltwide.)
(03.08.2017, 01:43 AM)christianw. schrieb: (02.08.2017, 10:48 PM)voltwide schrieb: (31.07.2017, 06:21 PM)christianw. schrieb: Ich bezog mich darauf, dass die damaligen Messungen meinerseits nicht schlechter waren/sind als die aktuellen Messungen deinerseits bezogen auf THD+N.
Sowohl 3€ Chinaknaller also auch dein Board mit 2/4AFE zeigen "gleiche" Performanz, nicht?
Ich weiß nicht wie Du darauf kommst. TPA3118 Chinaknaller (und sonstige TPA3118 Anwendungen) zeigen doch höhere Klirrgrade als mein TPA3118 mit AFE.
Ich komme darauf, weil deine Messwerte in der Tabelle ähnlich/gleich derer sind, die ich an den chinesischen 3€ Boards gemacht habe.
Daher war meine Frage, ob ich was übersehe. (Betrachtet habe ich THD+N)
Die THD+N Messwerte sind bei mir schlechter als zu erwarten wäre und teilweise inkonsistent -
deshalb halte ich sie für eher fragwürdig.
Ich habe den Verdacht, dass hier so einiges an digitalem Rauschen, auch oberhalb 20kHz, mit gemessen wird.
Die Abtastrate hat z.B. einen deutlichen Einfluß auf das Ergebnis, am besten erscheint noch 44,1kHz.
Eine bessere Vergleichsbasis scheint da k2 und k3 und daraus abgeleitet K1/k2 resp k1/k3.
Derweil hab ich mal den OPA4197 getauscht gegen OPA1654.
Signifikant sind die verringerten k3-Störungen, d.h. die mit der Aussteuerung des OP4197 zunehmenden symm Verzerrungen entfallen weitgehend.
FFT_AFE_TPA.xlsx (Größe: 74,37 KB / Downloads: 610)
...mit der Lizenz zum Löten!
Registered
Beiträge: 8
Themen: 0
Registriert: Aug 2017
Wann ist eingang tpa3118, BD modulation, voll symmetrisch ? Nur bei voll aussteuerung, max power ? BD tpachip-ausgang kann unsymmetrisch sein, feedback macht eingang unsymmetrisch ?
Member
Beiträge: 15.953
Themen: 70
Registriert: Jul 2009
03.08.2017, 12:50 PM
(Dieser Beitrag wurde zuletzt bearbeitet: 03.08.2017, 12:50 PM von voltwide.)
(03.08.2017, 12:41 PM)irrimark schrieb: Wann ist eingang tpa3118, BD modulation, voll symmetrisch ? Nur bei voll aussteuerung, max power ? BD tpachip-ausgang kann unsymmetrisch sein, feedback macht eingang unsymmetrisch ?
Das AFE liefert mit 4xOPA (Vollversion) ein voll symm Signal an die Eingänge des TPA3118.
Das gilt unter allen Betriebsbedingungen, unabhängig von der Aussteuerung und Modulationsart des TPA3118.
Auch das feedback ändert nichts daran.
btw, willkommen im Club!
Was für ein Landsmann bist Du?
...mit der Lizenz zum Löten!
Registered
Beiträge: 8
Themen: 0
Registriert: Aug 2017
Holländer.
So AFE corrigiert unsymmetrisches signal des feedback und damit unsymmetrisches signal am bdchip ausgang ? Oder tpa3118 selb hat symmetrische ausgang ?
Member
Beiträge: 15.953
Themen: 70
Registriert: Jul 2009
03.08.2017, 03:15 PM
(Dieser Beitrag wurde zuletzt bearbeitet: 03.08.2017, 03:20 PM von voltwide.)
Der TPA3118 wird grundsätzlich mit symm Ausgang (BTL) betrieben. Asymm (SE) ist garnicht vorgesehen weil zwei Halbbrücken immer intern zu einer Vollbrücke verschaltet sind - mit dem zugehörigen symm Eingang.
Von daher kann der TPA nur symm Ausgang liefern.
Der symm Eingang kann asymm angesteuert werden, der unbenutzte Eingang wird dann geerdet.
Aber er liefert die besten k2-Werte, wenn man ihn symm ansteuert.
Das AFE korrigiert nicht den TPA3118, denn das PostFilter-Feedback ist rein passiv.
Durch das PostFilterFeedback wird aber die äußere Verstärkung drastisch gesenkt (aka mehr Gegenkopplung).
Damit sinkt die Eingangsempfindlichkeit am TPA3118 und das AFE muß diesen Verstärkungsverlust ausgleichen und dabei ordentlich Ansteuerpegel liefern zum Durchsteuern des TPA3118.
...mit der Lizenz zum Löten!
Registered
Beiträge: 8
Themen: 0
Registriert: Aug 2017
Fur mich spiegelbild ist symmetrie, BD BTL + und - ausgang sind nicht spiegelbild, AD BTL + und - ausgang sind spiegelbild.
Member
Beiträge: 15.953
Themen: 70
Registriert: Jul 2009
(03.08.2017, 04:04 PM)irrimark schrieb: Fur mich spiegelbild ist symmetrie, BD BTL + und - ausgang sind nicht spiegelbild, AD BTL + und - ausgang sind spiegelbild.
BTL-Betrieb liefert bei jeder Modulationsart hinter dem LC-Filter ein spiegelbildliches Ausgangssignal - auch wenn es vor dem Filter anders aussieht.
...mit der Lizenz zum Löten!