01.05.2017, 10:22 AM
(Dieser Beitrag wurde zuletzt bearbeitet: 01.05.2017, 10:26 AM von voltwide.)
Also wieder zurück auf Feld0 
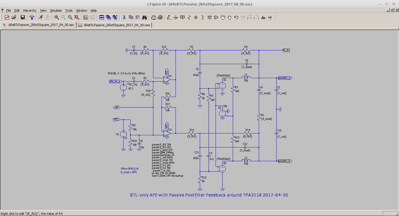
Verzerrungsmessungen mit STEPS bei 24V, 1kHz, und 5 Ohm sehen für OPA2134, OPA1602, OPA1612,OPA1662,NJM2068 und NJM4580 alle recht ähnlich aus.

Verzerrungsmessungen mit STEPS bei 24V, 1kHz, und 5 Ohm sehen für OPA2134, OPA1602, OPA1612,OPA1662,NJM2068 und NJM4580 alle recht ähnlich aus.
...mit der Lizenz zum Löten!