27.04.2017, 12:11 PM
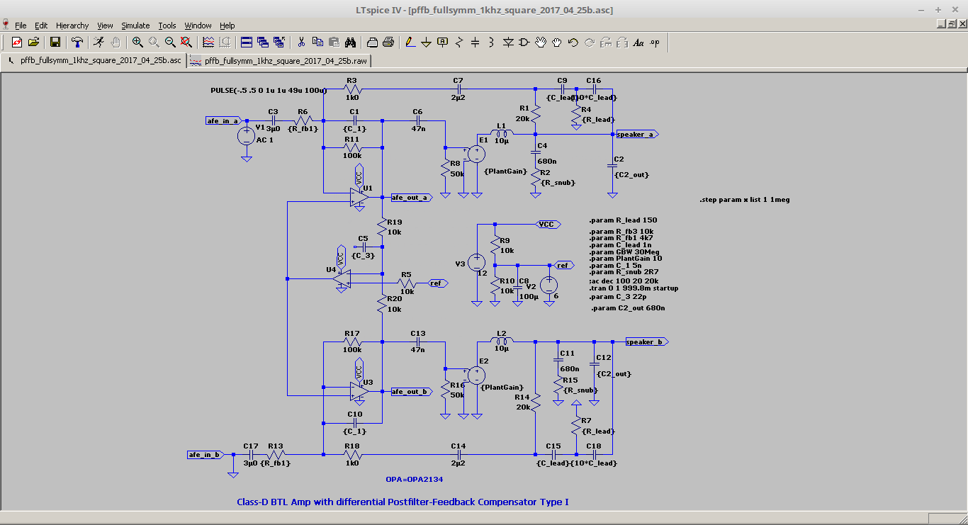
Ansonsten spiele ich mit einem voll symmetrischen AFE incl post-filter-fb herum:
AfePffbFullSymm_5khz_square_NoLoad_2017_04_27b.asc (Größe: 9,39 KB / Downloads: 707)

...mit der Lizenz zum Löten!