Registered
Beiträge: 1.395
Themen: 28
Registriert: Jul 2024
12.06.2025, 10:55 AM
(Dieser Beitrag wurde zuletzt bearbeitet: 12.06.2025, 11:06 AM von Gucki.)
Es sieht wirklich so aus, als wenn der Minuspol des 400V-Elkos mit der stromkompensierten Drossel und die dann mit dem 230V Anschluss verbunden ist.
Der Epcos scheint auch keine Potentialtrennung zu machen. Der kleinere 470uF-Kondi scheint am Minuspol des 400V-Bechers zu hängen.
Wie vermutet, hat der dicke 100-Ohm-Widerstand mit dem Tinyswitch nichts zu tun.
Das Hühnerfutter um den Tinyswitch herum kann m.E. auch kein Snubber sein. Ich sehe da eher einen Transistor, der wegen der fehlenden Potentialtrennung auch passt. Normalerweise wird da ein Optokoppler an den Tinyswitch gesetzt, der die Ausgangsspannung zurückmeldet.
Also vielleicht hatte ich doch recht. Rückgewinnungsdiode und 50Hz-Gleichrichtung. Erstaunlich, dass die Einweggleichrichtung nicht gegen irgendwelche Normen verstößt. Denn da scheint ja Last dran zu hängen, worauf der dicke Elko und Kühlkörper hindeutet.
Nachweislich sterben die Platinen am Tinyswitch. Dass die Dinger nicht lange halten, ist seit Urzeiten bekannt. Wenn die eh keine Potentialtrennung haben und da der Tinyswitch ja sowieso nur ein paar Watt bringt und durch die 50 Hz-Gleichrichtung auch alles vermurkst ist, hätten die doch mit Vorteil ein billiges und stabiles Kondensatornetzteil statt des teuren Epcos-Trafos und des schlimmen Tiny-Krachers einsetzen können. Mehr Qualität bei geringeren Kosten.
Hmmm.... überhaupt scheint mir die Platine viel zu aufwendig. Neben dem Controller und Relais ein paar Sensoren, Ventil- und Lämpchentreiber. Mehr kann da doch garnicht drauf sein. Aber alles randvoll mit Kleinstteilen. Irgendwie irre.
Registered
Beiträge: 1.395
Themen: 28
Registriert: Jul 2024
12.06.2025, 08:22 PM
(Dieser Beitrag wurde zuletzt bearbeitet: 12.06.2025, 08:26 PM von Gucki.)
Wegen seines Schweigens hab ich das Gefühl, dass Miroslaw sich das 8-Euro Messgerät bestellt hat und nun wartet. Sobald es eintrudelt wird er - mit angemessener Verzögerung - "Pin 5" messen. Dann wird er nahezu unverzüglich den Messwert stolz verkünden. Und dann wird er - gelegentlich - den nächsten Beitrag lesen.
Bis er bei dem Beitrag mit dem 22-Euro-Teil angekommen ist, ist es längst weg.
Wieso denke ich gerade an Paul Panzer?
Registered
Beiträge: 1.395
Themen: 28
Registriert: Jul 2024
(12.06.2025, 08:22 PM)Gucki schrieb: Bis er bei dem Beitrag mit dem 22-Euro-Teil angekommen ist, ist es längst weg.
Wie befürchtet:
Zitat:Gelöscht • Steuermodul Geschirrspüler
Nun bleibt nur noch die Hoffnung, dass Miroslaw der Käufer war.
Administrator
Beiträge: 10.659
Themen: 172
Registriert: Jun 2005
14.06.2025, 03:44 PM
(Dieser Beitrag wurde zuletzt bearbeitet: 14.06.2025, 03:49 PM von alfsch.)
..oder er kann auf ebay was nehmen:
https://www.ebay.de/itm/405832944279
ob die auch passt ?
https://www.ebay.de/itm/197372632968
- muss er selbst genau gucken, welchen Typ er braucht.
Don't worry about getting older. You're still gonna do dumb stuff...only slower.
Registered
Beiträge: 53
Themen: 1
Registriert: Jan 2025
(14.06.2025, 03:44 PM)alfsch schrieb: ..oder er kann auf ebay was nehmen:
- muss er selbst genau gucken, welchen Typ er braucht.
Danke alfsch
und
danke Gucki,
ich hatte den Modul zu 15 Euro gekauft, was mit Versand etwas über 20 Euro kostete.
Die Spülmaschine funktioniert wieder.
Das alte Modul habe ich für weitere Versuche auf Lager gelassen.
Zwischen Pins 2 unmd 3 und Pin 5 bei dem Powerchip TNY264GN gab es keine Spannung
und auch zwischen Pins 7 und 8 und Pin 5 gab es keine Spannung.
Viele Grüße
Miroslaw
Registered
Beiträge: 53
Themen: 1
Registriert: Jan 2025
(12.06.2025, 10:55 AM)Gucki schrieb: .....
Nachweislich sterben die Platinen am Tinyswitch. Dass die Dinger nicht lange halten, ist seit Urzeiten bekannt. Wenn die eh keine Potentialtrennung haben und da der Tinyswitch ja sowieso nur ein paar Watt bringt und durch die 50 Hz-Gleichrichtung auch alles vermurkst ist, hätten die doch mit Vorteil ein billiges und stabiles Kondensatornetzteil statt des teuren Epcos-Trafos und des schlimmen Tiny-Krachers einsetzen können. Mehr Qualität bei geringeren Kosten.
....
Hallo Gucki,
geplante Obsoleszenz ist vermutlich, eine Lernrichtung an der technischen Schulen, damit die verschiedenen Produkte nicht lange leben dürften.
Es ist der Grund, dass unsere Rohstoffe schnellerer verbraucht werden und letztendlich der Grund für gewaltsame Versuche an verschiedene Rohstoffe zu gelangen.
Ein Beispiel ist in meinem Arbeitsbereich ein Netzteil der Firma „be quiet“ , wo man um 10 Dollar Cents billigere zwei bis vier Kondensatoren eingesetzt hatte, die größere Temperaturen nicht aushalten konnten. Hätte ich von Anfang an in Servern diese Kondensatoren ausgetauscht, hätte ich keine Serverausfälle gehabt und damit viel weniger Stress auf der Arbeit. Alle drei bis viel Jahre musste ich so ein Netzteil in einem Server (24 h Betrieb) austauschen und ich hatte 16 Server Jahrelang zu pflegen.
Viele Grüße
Miroslaw
Registered
Beiträge: 1.395
Themen: 28
Registriert: Jul 2024
(26.06.2025, 10:05 AM)Miroslaw schrieb: ich hatte den Modul zu 15 Euro gekauft, was mit Versand etwas über 20 Euro kostete.
Die Spülmaschine funktioniert wieder.
...und Du hast es überlebt.
Administrator
Beiträge: 10.659
Themen: 172
Registriert: Jun 2005
(26.06.2025, 12:34 PM)Gucki schrieb: (26.06.2025, 10:05 AM)Miroslaw schrieb: ich hatte den Modul zu 15 Euro gekauft, was mit Versand etwas über 20 Euro kostete.
Die Spülmaschine funktioniert wieder.
...und Du hast es überlebt. 
Na siehst du , es geht doch. Ganz ohne Panik - auch wenn nicht alle dein Tempo haben .
Don't worry about getting older. You're still gonna do dumb stuff...only slower.
Registered
Beiträge: 1.395
Themen: 28
Registriert: Jul 2024
27.06.2025, 04:48 AM
(Dieser Beitrag wurde zuletzt bearbeitet: 27.06.2025, 04:49 AM von Gucki.)
(26.06.2025, 06:37 PM)alfsch schrieb: Na siehst du , es geht doch. Ganz ohne Panik - auch wenn nicht alle dein Tempo haben . 
Kann man nach 16 Tagen für die Erledigung einer einzigen Spannungsmessung wirklich von "Tempo" sprechen?
Zitat:2c: Die Spannung zwischen Pin 5 des Tinyswitch und Masse messen und berichten.
Zumal die
zwei genannten Messwerte darauf hinweisen, dass der zuvor definierte Begriff "Masse"...
Zitat:1a: Die Pins 2, 3, 7 und 8 des Tinyswitch müssen kurzgeschlossen sein.
1b: Diese Verbindung bezeichne ich als "Masse", die mit dem Minusanschluss Deines Multimeters verbunden wird.
...in dieser Zeit noch nicht vollumfänglich verstanden wurde. Und außerdem war die lebensgefährliche Messung zwischenzeitlich durch die Beschaffung des Ersatzmoduls sowieso unnötig geworden.
Die meisten Menschen terminieren binär. Zum Beispiel gehen sie abends ins Bett und wachen morgens tot auf. Aber Miroslaws 16-Tage-"Tempo" erinnert mich an Schrödingers Katze. Es handelt sich offensichtlich um einen Zwischenzustand. Es gibt Anzeichen für Leben. Aber vieles spricht auch dagegen.
Physikalisch ist das ein "labiler" Zustand. Da kann man schon panisch werden, weil man nicht weiß, ab welchem Fehlstrom so ein System plötzlich umklappt. Während unsereins mühelos den Schmauch von 1A erlittenem Körperstrom ausatmet, tut sich ein derart auf der Kippe Stehender damit vielleicht wesentlich schwerer?
Zumindest hab ich begriffen, dass meine typische "miss mal schnell"-Aufforderung in diesem Fall in jeder Hinsicht problematisch war. Da lief ja absolut nichts glatt und geschmeidig.
Registered
Beiträge: 3
Themen: 0
Registriert: Oct 2025
Hi,
Ich kaper mal diesen Thread, da ich aktuell genau die gleiche Platine / ein ähnliches Problem habe.
Der TNY264GN wurde bereits getauscht. Die Tests von Wolfgang habe ich alle bereits gemacht, bei Punkt 2 messe ich kurzzeitig 300VDC nach "drücken" des Schalters (ich schließe kurz, die Platine ist im ausgebauten Zustand), danach fällt die Spannung aber rapide ab, das kann ich auf dem Multimeter sehen.
Die Dioden um den EPCOS herum habe ich gemessen, alle so um die 0.5V rum, das sollte passen. Eine Sache ist bei mir jedoch anders. In der Umgebung vom 100 Ohm Widerstand ist eine kleine Leitung durchgebrannt. Diese habe ich schon dementsprechend überbrückt, den Kondensator hatte ich ausgelötet und ebenfalls gemessen, der zeigte 80nF anstatt der angegebenen 150nF.
Hier das Bild vom Schaden
Hat wer noch Tipps, was ich prüfen könnte? Ich verzweifel langsam aber sicher
LG
Matze
Member
Beiträge: 15.944
Themen: 70
Registriert: Jul 2009
mal den dicken Widerstandauf auf Unterbrechung prüfen
...mit der Lizenz zum Löten!
Registered
Beiträge: 3
Themen: 0
Registriert: Oct 2025
(08.10.2025, 08:34 PM)voltwide schrieb: mal den dicken Widerstandauf auf Unterbrechung prüfen
Jo, das hab ich auch geprüft, der scheint normal zu sein, ziemlich genau 100 Ohm werden angezeigt.
Hier noch ein Foto von meinem Leiterbahn-Fix:
Ich hab auch mal die Wärmebildkamera drauf gehalten, nachdem das Modul einige Minuten Strom hatte, da hab ich nur 2 Widerstände (Bezeichnung 224) neben/über dem EPCOS mit 38 Grad messen können. Ich weiß nicht, ob das etwas zu sagen hat.
Member
Beiträge: 328
Themen: 8
Registriert: Jun 2013
Unter der Drahtbrücke die du gemacht hast ,sieht man eine Durchkontaktierung die scheinbar hochgekommen ist . Kucke mal ob die tatsächlich noch kontaktiert. Ein komplettes Bild der Ober und Unterseite wäre noch schön . Evtl . sieht man ja noch andere Sachen .
Dirk
Registered
Beiträge: 3
Themen: 0
Registriert: Oct 2025
(Gestern, 07:34 PM)Strömling schrieb: Unter der Drahtbrücke die du gemacht hast ,sieht man eine Durchkontaktierung die scheinbar hochgekommen ist . Kucke mal ob die tatsächlich noch kontaktiert. Ein komplettes Bild der Ober und Unterseite wäre noch schön . Evtl . sieht man ja noch andere Sachen .
Dirk
Gute Beobachtung, habe ich soeben gemessen, kontaktiert durch.
Hier sind beide Seiten der Platine:
Ich danke und bin gespannt auf weitere Tipps
Ein Detail welches noch relevant sein könnte:
Ich bin mir nicht 100% sicher, ob der Leiterbahnschaden von Anfang an bestand, oder nach meinem ersten Testversuch nach dem Tauschen des TNY264GN.
Ich bin der Meinung, dass ich das gesehen hätte beim ersten inspizieren, da ich mir auch genauer den 100 Ohm Widerstand angeschaut hab.
Administrator
Beiträge: 10.659
Themen: 172
Registriert: Jun 2005
Vor 2 Stunden
(Dieser Beitrag wurde zuletzt bearbeitet: Vor 2 Stunden von alfsch.)
Hi,
>
Leiterbahnschaden von Anfang an bestand, oder nach meinem ersten Testversuch nach dem Tauschen des TNY264GN
...dann kannst den nächsten TNY schon mal bereit legen, weil den puff der Platine hat er sicher nicht überlebt. Wenn es nicht schon vorher war.
So ein Teil zu testen, ist etwas happig, wegen kleiner Fehler -> puff , wieder tot.
Ich mache das -wenn überhaupt- so:
- defekten chip raus
- kontrollieren der "üblichen" Ursachen , der dicke 100r , die snubber Bauteile, sekundär auch die Dioden;
- "+" 300V der Schaltung auftrennen, um den TNY mit seiner Beschaltung, also das komplette Netzteil ohne dicken Elko, über einen Vorwiderstand langsam auf volle Spannung zu fahren; (könnte hier der 100r sein...die Verbindungen darfste selbst suchen.)
dann sieht man (Oszi dran, am switcher) was er tut , ab 150V sollte was tun oder was er versucht...
lies mal:
https://www.iwenzo.de/threads/bosch-super-silence-tny264gn.74871/
+
https://www.iwenzo.de/threads/siemens-e14-34-display-tot-tny264gn-gegen-tny264g-tauschen.73355/
https://www.elektroda.de/rtvforum/topic3373119.html
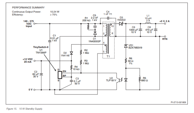
so etwa müsste die Schaltung sein:
kritisch zu prüfen sind: R1, D1, C1, C5; D2, R4, C3;
Don't worry about getting older. You're still gonna do dumb stuff...only slower.