• .
  • Willkommen im Forum!
  • Alles beim Alten...
  • Du hast kaum etwas verpasst ;-)
  • Jetzt noch sicherer mit HTTPS
Hallo, Gast! Anmelden Registrieren


PBG12201 Plasma Bargraph Display - reloaded
Das Filament: https://www.elefun.no/p/prod.aspx?v=43808 (sorry, lokale Quelle  Weih ).

Die LED ist für nix, die hat der Chinese draufgepappt. Im Standby leuchtet sie weniger hell...
In dem Kasten sind eine Menge LED's, die man von aussen nicht sieht. Auf dem µC-Bord glimmt es im Standby und der Begrenzer für die Balkenanzeige ist mit insgesamt 6 LED's aufgebaut. Dann noch eine Glimmlampe als Hochvoltanzeige auf dem Step-up-Wandler.

Licht ist immer gut  lachend .
 
Reply
U.A. hier zu haben:

https://www.amazon.de/PrimaCreator-EasyP...B07DL8CNFQ 30€

Günstiger hier:

https://www.druckerzubehoer.de/shop/prod.../lng/de_DE 20€

Macht einen guten Eindruck.
 
Reply
Ich kann die Spulen von Das Filament empfehlen, mit denen bin ich jetzt ziemlich zufrieden.
 
Reply
Auf Ebay sind zur Zeit nennenswerte Stückzahlen des Displays im Angebot, noch dazu sehr billig und mit Sockel. Also, falls jemand Lust hat:
https://www.ebay.com/itm/324203946583?
 
Reply
(20.06.2020, 12:13 PM)kahlo schrieb: Auf Ebay sind zur Zeit nennenswerte Stückzahlen des Displays im Angebot, noch dazu sehr billig und mit Sockel. Also, falls jemand Lust hat:
https://www.ebay.com/itm/324203946583?

Ja Deine Begeisterung für diese Balkenanzeigen kann ich durchaus teilen, wenn ich auch sonst kein großer Nostalgiker bin.
...mit der Lizenz zum Löten!
 
Reply
Moin, habe meine Displays aus der Ecke gekramt um nun die Sache mal anzugehen, als Rentner habe ich jetzt ja Zeit. Bei http://www.elektroncso.hu/cikkek/selfscan.php
hat jemand das ehemalige Projekt auf Lochraster nachgebaut, alle Achtung.
 
   

   

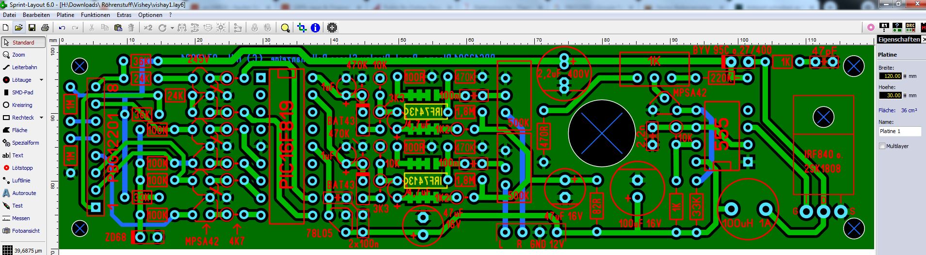
Er hat die Schaltung etwas abgeändert, statt den MC34063 seine bewährte NE555 Schaltung von seinen Nixie Projekten verwendet und das Ganze läuft jetzt mit 12V. Den Rest hat er bis auf eine kleine Widerstands-Änderung im VV so belassen. Mir gefällt diese Lösung besser, ist nicht so ein Aufriss. Habe mich mal rangesetzt und das alte
Layout als Vorlage durchgepaust und entsprechend abgeändert (Sprint Layout lässt grüßen) damit das Aufbauen später mit
prof. gefertigten PCB´s dann auch Freude macht Big Grin

   

   

http://www.elektroncso.hu/cikkek/selfscan_mux.mp4
 
Reply
Hallo Snapper - Willkommen im Forum ;-).

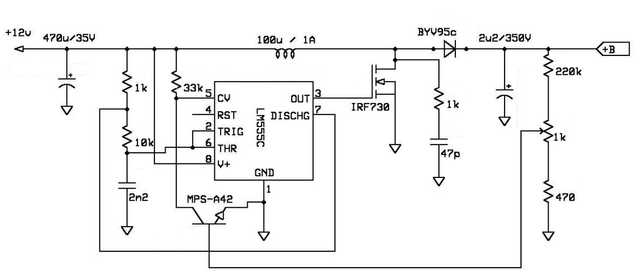
Ja, Bozó hat das ganz toll aufgebaut. Die Spannungswandlung mit einem NE555 ist eine gute Idee, da der alte Wandler von mir recht heiss wurde. Es würde mich freuen, einen Nachbau von dir zu sehen. Ein paar Sachen gibt es noch zu beachten:
  • Der analoge Schaltungsteil zwischen Eingang und µC ist kein Messverstärker, eventuell muss da auch etwas angepasst werden. Bauteiltoleranzen...
  • Ich hoffe, dass du das Equipment zur Programmierung derart alter Chips hast.
  • Die Verbindung zum Display muss sehr genau angeschaut werden, zumindest in meinen Layouts war da ein "Kopierschutz"  lachend .
  • Die Anodenwiderstände verbraten Leistung, die sollten entsprechend dimensioniert sein.
  • Die 4k7 Widerstände vor den Transistoren sind zu klein, die MPSA42 werden heiss. Versuche 10k oder mehr.

Na dann, los geht's! aufsmaul Tongue
 
Reply
[*]Der analoge Schaltungsteil zwischen Eingang und µC ist kein Messverstärker, eventuell muss da auch etwas angepasst werden. Bauteiltoleranzen...
Bozo hat R1,2 (9,10) auf 1,8 Mohm verkleinert und den Rest so belassen !
[*]Ich hoffe, dass du das Equipment zur Programmierung derart alter Chips hast.
TL866A, der prog. (fast) alles Big Grin
[*]Die Verbindung zum Display muss sehr genau angeschaut werden, zumindest in meinen Layouts war da ein "Kopierschutz"  lachend .
Das ist mir auch schon aufgefallen, aber der Schaltplan passt !? misstrau
[*]Die Anodenwiderstände verbraten Leistung, die sollten entsprechend dimensioniert sein.
die an Pin 1,5 und 8  vom Display , 24/36K, 1Mohm ? Bozo betreibt es mit geringerer Anodenspannung, mit Poti einstellbar, 1/4W sollte reichen
[*]Die 4k7 Widerstände vor den Transistoren sind zu klein, die MPSA42 werden heiss. Versuche 10k oder mehr.
OK, Danke  Cool
 
Reply
(22.07.2021, 10:09 AM)Snapper schrieb: [*]Die Verbindung zum Display muss sehr genau angeschaut werden, zumindest in meinen Layouts war da ein "Kopierschutz"  lachend .
Das ist mir auch schon aufgefallen, aber der Schaltplan passt !? misstrau
Schaltplan ist ok, nur im Layout war der Wurm drin...

(22.07.2021, 10:09 AM)Snapper schrieb: [*]Die Anodenwiderstände verbraten Leistung, die sollten entsprechend dimensioniert sein.
die an Pin 1,5 und 8  vom Display , 24/36K, 1Mohm ? Bozo betreibt es mit geringerer Anodenspannung, mit Poti einstellbar.
Die 24k/36k-Kombi verbrät zusammen bis zu 1W. Ich hatte damals 0,6W-Widerstände drin. Das ist grenzwertig und für langfristige Nutzung fragwürdig. Eine geringere Anodenspannung ist nicht empfehlenswert und bringt in diesem Zusammenhang auch nichts.
 
Reply
"nur im Layout war der Wurm drin..."  im Layout selber oder in den Verbindungen zum Display ?
mir ist nur die Vertauschung von Pin 5 und 6 am Display aufgefallen  Big Grin
 
Reply
Nur die Kabel zum Display. Das sollte zum Mitdenken anregen Weih .
 
Reply
PCB´s sind eingetroffen, in gewohnter guter JLC Qualität, wenn die Bauteile da sind kann´s losgehen Big Grin


Angehängte Dateien Thumbnail(s)
   
 
Reply
Hast du einen passenden Sockel für die Anzeige? Und wenn, woher?
 
Reply
(09.08.2021, 03:52 PM)kahlo schrieb: Hast du einen passenden Sockel für die Anzeige? Und wenn, woher?

Telefunken Big Grin


Angehängte Dateien Thumbnail(s)
   
 
Reply
   
 
Reply
(22.07.2021, 02:04 PM)kahlo schrieb: Nur die Kabel zum Display. Das sollte zum Mitdenken anregen  Weih .

https://groupdiy.com/threads/plasma-pbg1...ost-650728

Das Netz hat mich erinnert  lachend
 
Reply
(09.08.2021, 04:07 PM)Snapper schrieb:
(09.08.2021, 03:52 PM)kahlo schrieb: Hast du einen passenden Sockel für die Anzeige? Und wenn, woher?
Telefunken Big Grin
Glückwunsch! Das Verhältnis Sockel/Display ist bei mir ziemlich mies... motz
 
Reply
[/quote] Glückwunsch! Das Verhältnis Sockel/Display ist bei mir ziemlich mies...  motz[/quote]

Moin, Moin, wenn man die Kontakte aus einem einfachen IC-Sockel (wie auf dem Board links) entfernt und dann mit einer (innen nicht geriffelten) Flachzange ganz platt drückt passen die genau in das Display und haben dort auch guten Halt. Das Ganze ist zwar etwas Zeitaufwendig aber besser als gar nichts  Cool

Mir schwebt da auch noch ein Adapter PCB vor wo man dann mittels gewinkelten 90° Stiftleisten das Display direkt mit dem Board verbinden kann.
Am anderen Ende auch noch so ein Adapter irgendwie ans Glas/Keramik geklebt und über eine Stiftleiste auch mit dem Board verbunden und das Ganze wäre perfekt als Einheit montiert  Big Grin

           
 
Reply
was lange währt wird endlich gut  Big Grin





Mein Problem ist das der 2SK1808 sehr schnell heiß wird !?
 
Reply
(05.05.2023, 10:39 AM)Snapper schrieb: Mein Problem ist das der 2SK1808 sehr schnell heiß wird !?[/font][/size][/color][/font][/size][/color]
Erstmal Glückwunsch zum Aufbau! Schön, dass es funktioniert.

Ich habe die ungarische Schaltung um den 555 herum nicht im Detail analysiert. Wenn der Mosfet heiss wird, stimmt irgendetwas nicht. Normalerweise sollte der 555 in der Lage sein, den SK1808 schnell durchzuschalten. Solange du nicht die "moderne", stromsparende CMOS-Version des 555 benutzt hast. Mit LTspice könnte man den Teil der Schaltung simulieren und den Verlusten auf die Spur kommen.
 
Reply