• .
  • Willkommen im Forum!
  • Alles beim Alten...
  • Du hast kaum etwas verpasst ;-)
  • Jetzt noch sicherer mit HTTPS
Hallo, Gast! Anmelden Registrieren


Diskreter Leistungsverstärker für "Messungen"
#21
Ich finde die Amps von Hubert eigentlich sehr interessant. 2 Stk würden sich auch sicher gut im Wohnzimmer machen ^^. Wie ich gerade sehe arbeiten sie mit Shunts im Massepfad. Bei den Frequenzen sicherlich eine gute Lösung.

Hab mit einem der Entwickler auf der letzt-lährigen Electronica in München gesprochen, netter Typ.
 
Reply
#22
Preise von den Dingern weißt du nicht zufällig, oder?
 
Reply
#23
Jetzt neu mit Temperatursensor und Lüftersteuerung... in den letzten Zügen. Smile


Angehängte Dateien Thumbnail(s)
   
 
Reply
#24
Vergiss die Thermals am Pinheader nicht.
 
Reply
#25
Hab grad keine geplant, glaubst du man bruach sowas unbedingt? (reine Handbestückung)
 
Reply
#26
na, kommt auf dein Lötkolben an !
wenn du mit dicker Spitze und 400° und 60W Lötbrenner werkelst--- kein Problem.
ansonsten ist der Zweck eines thermal-pad nicht soviel Wärme abzuleiten und löten zu ermöglichen, ohne die ganze Kupferfläche im Umreis aufzuheizen ehe das Lot überhaupt anfängt, zu haften
    Don't worry about getting older.  You're still gonna do dumb stuff...only slower.
 
Reply
#27
Soweit ist alles klar und mein Lötkolben kann das auch ;-)

Vllt. mach ich noch welche rein, aber erstmal fertig werden.
 
Reply
#28
Noch was bezgl. der diskreten Variante:
Ein t.amp s-75 kostet auf dem Gebraucht-Markt im Moment ~50Euro. 2 Kanäle, 1HE-Gehäuse/KK/Elkos/RKT/Sanken Transistoren/XLR Buchsen usw. alles dabei... Da lohnt es sich rein preislich eher das Ding für Messungen zu missbrauchen und ggf. zu modifizieren als selber was zusammen-zu-dengeln. Im Moment ist mein Haupt-Problem, dass ich keine vernünftige Mechanik-Werkstatt zur Verfügung hab...

Wirklich schade, bin hin und her gerissen.
 
Reply
#29
(09.02.2017, 09:34 PM)Black_Chicken schrieb: Soweit ist alles klar und mein Lötkolben kann das auch ;-)

Vllt. mach ich noch welche rein, aber erstmal fertig werden.

Pinleisten fliessen gerne mal weg, da deren Kunststoff in der Regel nicht für Reflow gemacht ist. (So wie alles aus "billigem Plaste")

(09.02.2017, 09:44 PM)Black_Chicken schrieb: Im Moment ist mein Haupt-Problem, dass ich keine vernünftige Mechanik-Werkstatt zur Verfügung hab...
Wirklich schade, bin hin und her gerissen.

Hast du eventuell einen Co-Worker- oder Maker-Space in der Nähe?
 
Reply
#30
Doch sowas gibts hier.. hab ich noch garnicht dran gedacht Smile
 
Reply
#31
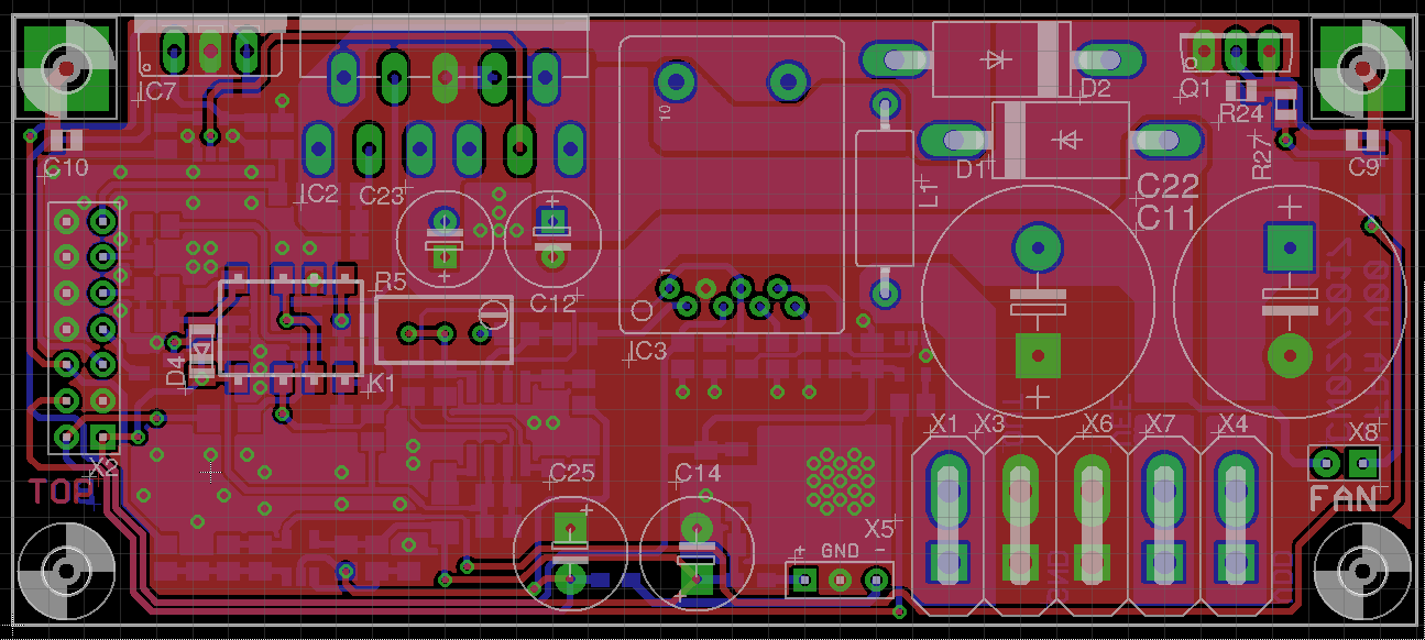
Finally...

Am Ende ist es ganz schön eng geworden, hab dann das Relais so lange "kleiner gemacht" bis es passt.


Angehängte Dateien Thumbnail(s)
   
 
Reply
#32
Vergiss die Thermals nicht.
 
Reply
#33
Ich hab mich bewusst dagegen entschieden.
 
Reply
#34
Warum genau?
 
Reply
#35
Mir war die unzerlöcherte GND-Plane wichtiger. Ich wollte die Polygon-Parameter so haben wie sie sind und war zu faul mehrere Polygone aneinander zu stückeln, das hab ich schon auf der Board-unterseite gemacht. Ehrlich gesagt sehe ich für mich auch keine Vorteile. Mein JBC-Lötkolben mit 3mm oder 5mm Meißelspitze kann die Pads so schnell erwärmen, dass das Lot fließt bevor der Kunststoff anfängt zu schmelzen. Bestückung mit Reflow hab ich nicht geplant.

Wenns mir nicht taugt, dann mach ich es das nächste mal wieder anders. Versprochen Smile
 
Reply
#36
Es geht nicht darum, dass das Lot flüssig wird, sonder eine korrekte Lötstelle entsteht. Wink

Lot wird auch auf Alu flüssig, eine Lötstelle entsteht nicht.
 
Reply
#37
Thermals ... toll

Die Dinger machen nur Sinn bei automatisierter Fertigung, wenn die Fertigung ihr Lötprofil nicht im Griff hat.
Ansonsten versauen die einem zb. Impedanz (HF Brille auf und ich sehe Spulen), sie arbeiten gegen eine gewollte (!) Wärmeableitung (Kühlung von SMD Zeugs).
Auch toll sind sind Thermals rund um Hochstrom-Kontakte ...  klappe
"Ich hab Millionen von Ideen und alle enden mit Sicherheit tödlich."
 
Reply
#38
Zitat:Auch toll sind sind Thermals rund um Hochstrom-Kontakte ...

Warum genau?

Wir hatten im Laborversuch eine Kupferschiene mit 5kA beaufschlagt, A=1cm x 6cm. Das selbe nochmal, aber an einer Stelle auf 1 x 0.01cm verjüngt, war genauso warm.

Zitat:Die Dinger machen nur Sinn bei automatisierter Fertigung, wenn die Fertigung ihr Lötprofil nicht im Griff hat.

So eine pauschale Aussage ist Blödsinn. Bei großem thermischen Ungleichgewicht steigt die Gefahr von Tombstoning (Grabsteineffekt), egal wie gut du deinen Prozess im Griff hast.

Zitat:Ansonsten versauen die einem zb. Impedanz (HF Brille auf und ich sehe Spulen), sie arbeiten gegen eine gewollte (!) Wärmeableitung (Kühlung von SMD Zeugs).

Welche HF hier genau? Ich sprach von Pinleisten, da muss sicher keine Wärme abgeleitet werden.

Was hat dein Beitrag nun mit dem Thema zu tun, ausser das du pauschal gegen Thermals pestest? Tongue
 
Reply
#39
(11.02.2017, 02:58 PM)christianw. schrieb:
Zitat:Auch toll sind sind Thermals rund um Hochstrom-Kontakte ...

Warum genau?

Wir hatten im Laborversuch eine Kupferschiene mit 5kA beaufschlagt, A=1cm x 6cm. Das selbe nochmal, aber an einer Stelle auf 1 x 0.01cm verjüngt, war genauso warm.

Zitat:Die Dinger machen nur Sinn bei automatisierter Fertigung, wenn die Fertigung ihr Lötprofil nicht im Griff hat.

So eine pauschale Aussage ist Blödsinn. Bei großem thermischen Ungleichgewicht steigt die Gefahr von Tombstoning (Grabsteineffekt), egal wie gut du deinen Prozess im Griff hast.

Zitat:Ansonsten versauen die einem zb. Impedanz (HF Brille auf und ich sehe Spulen), sie arbeiten gegen eine gewollte (!) Wärmeableitung (Kühlung von SMD Zeugs).

Welche HF hier genau? Ich sprach von Pinleisten, da muss sicher keine Wärme abgeleitet werden.

Was hat dein Beitrag nun mit dem Thema zu tun, ausser das du pauschal gegen Thermals pestest?  Tongue

Ganz einfach, 
ich arbeite in einer Firma mit eigener Fertigung und habe das Thema bei jeder neuen Leiterkarte !

Pauschal ?!
Thermals bei Hochstrom -> Sicherung
Thermals an MLCCs -> Induktivitäten in Reihe -> Schwingkreis (>>100MHz) & Impedanz Erhöhung
Thermals an Kühlflächen -> Kühlfläche bzw. Heattrap ad absurdum geführt
Tombstonning lässt sich mit optimierter Pad Geometrie beikommen ('Hebel' ändern).

Ergo, bei Handbestückung und selbst bis 70u CU (2OZ) kein Problem beim Löten.
Btw, guck dir mal genau die EVA Boards zu schnellen (>1MHz) Schaltreglern (Bsp. von LTC) an - nur geschlossene Flächen ! 

Die eine Seite seiht eine Leiterkarte als komplexes, elektronisches Bauteil - die andere Seite sieht nur einen Bauteilträger der möglichst wenig Aufwand in der Fertigung erzeugt.
"Ich hab Millionen von Ideen und alle enden mit Sicherheit tödlich."
 
Reply
#40
Das trifft doch aber alles nicht auf diese gezeigte Platine zu. o.O Smile

Zitat:Ergo, bei Handbestückung und selbst bis 70u CU (2OZ) kein Problem beim Löten.

Tombstonning lässt sich mit optimierter Pad Geometrie beikommen ('Hebel' ändern).

Wie sieht das z.B. bei einem 0402 MLCC aus, der einseitig auf der Masseplane hängt und auf der anderen Seite per 0.3mm angebunden ist? (2Oz)

Zitat: Btw, guck dir mal genau die EVA Boards zu schnellen (>1MHz) Schaltreglern (Bsp. von LTC) an - nur geschlossene Flächen !

Ja, kenne ich.

Zitat:Thermals bei Hochstrom -> Sicherung

Okay, Deal.

Zitat:Thermals an MLCCs -> Induktivitäten in Reihe -> Schwingkreis (>>100MHz) & Impedanz Erhöhung

Okay.

Zitat:Thermals an Kühlflächen -> Kühlfläche bzw. Heattrap ad absurdum geführt

Wer macht den sowas?

Zitat:Die eine Seite seiht eine Leiterkarte als komplexes, elektronisches Bauteil - die andere Seite sieht nur einen Bauteilträger der möglichst wenig Aufwand in der Fertigung erzeugt.

Trotzdem haben Thermals (auch) ihre Berechtigung. ;prost
 
Reply