• .
  • Willkommen im Forum!
  • Alles beim Alten...
  • Du hast kaum etwas verpasst ;-)
  • Jetzt noch sicherer mit HTTPS
Hallo, Gast! Anmelden Registrieren


Creative EMU 0202 + Arta
#41
Das Differenzsignal sieht aber "okay" aus.

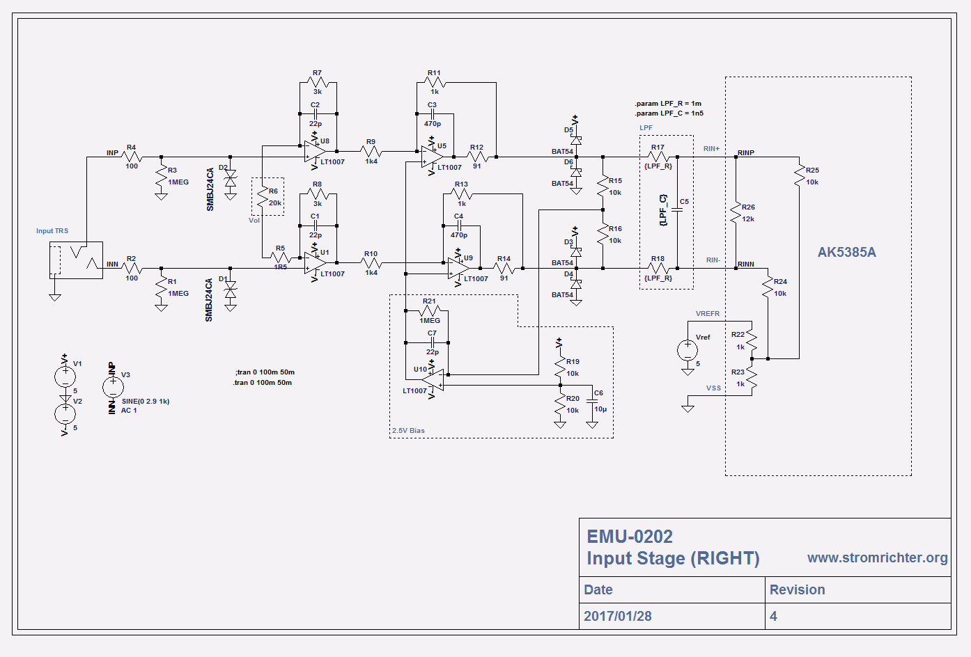
Mein letzter Stand:

   


.asc   EMU0204_Rin_R2.asc (Größe: 9,29 KB / Downloads: 780)
 
Reply
#42
(28.01.2017, 07:51 PM)christianw. schrieb: Aus

https://stromrichter.org/showthread.php?...#pid306333

habe ich das AFE der rechten Seite in Lt-Spice generiert. Welche Werte als "Standard" für die Kondensatoren?

Mit der Bias-Anbindung bin ich mir nicht sicher. Kann das mal jemand fixen?





Läuft ein wenig asymmetrisch der Bumms.

Ah, gut der Mann. Das werde ich mir mal bei Gelegenheit rein ziehen Heart
...mit der Lizenz zum Löten!
 
Reply
#43
D3-D6 ist irgendwie falsch.

Das sind BAT54 welche die Signale zwischen V+ und GND klemmen sollen.
 
Reply
#44
wozu ???
peak/clip Anzeige würde ich ja verstehen, aber wieder ins Signal rein..?
    Don't worry about getting older.  You're still gonna do dumb stuff...only slower.
 
Reply
#45
wenn ich das richtig sehe, shiftet die Schaltung mit den Dxx das Signal nach + , wenn das Signal grösser wird,
das ist sinnfrei.
Rolleyes 

da muss irgendwass fehlen, oder anders sein. Gurke
    Don't worry about getting older.  You're still gonna do dumb stuff...only slower.
 
Reply
#46
Nach kurzem Blick in die Büchse ergibt sich:

   


.asc   EMU0204_Rin_R3.asc (Größe: 9,7 KB / Downloads: 718)
 
Reply
#47
na geht doch ! Cool 

so is glaubwürdiger - D fangen Signal ab, damit der ADC nicht aufgeblasen wird Wink
    Don't worry about getting older.  You're still gonna do dumb stuff...only slower.
 
Reply
#48
Nu aber echt jetzt!  Weih

Eingangsseitig sind ESD-TVS Dioden..

   


.asc   EMU0202_Rin_R4.asc (Größe: 9,7 KB / Downloads: 726)

Wobei ich glaube, die OPV laufen mit +/-6V. Gurke
 
Reply
#49
mit 1k + 1n geht der input Filter ganz ok, -0,2dB bei 20kHz
    Don't worry about getting older.  You're still gonna do dumb stuff...only slower.
 
Reply
#50
Wirklich, wirklich..

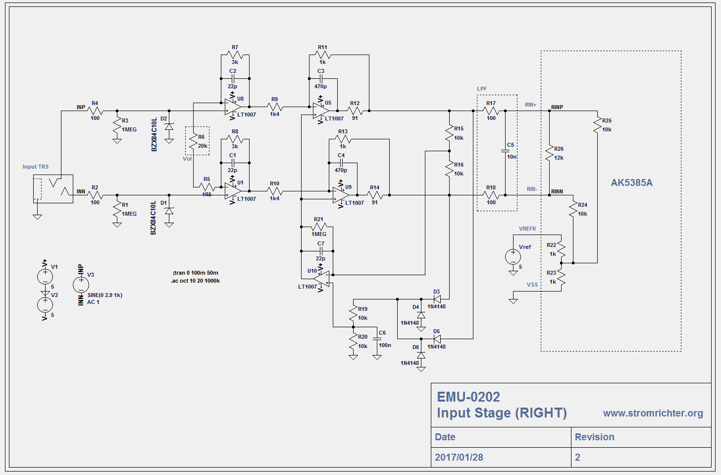
So siehts aus (Echte gemessene Spannungen):

   


.asc   EMU0202_Rin_R5.asc (Größe: 9,72 KB / Downloads: 729)

(28.01.2017, 09:50 PM)alfsch schrieb: mit 1k + 1n geht der input Filter ganz ok, -0,2dB bei 20kHz

Dafür fehlen 2dB Signal.
 
Reply
#51
okidoki, dann 330 r + 2n2

+
die Schaltung mit U10 ist so...clever.
bringt den ADC-input sauber auf NULL DC Anteil Cool
    Don't worry about getting older.  You're still gonna do dumb stuff...only slower.
 
Reply
#52
Diese 91R sind auch im DB angegeben als Teil des LPF - hier sind sie in der GK integriert, kann man also auch diese gegen 330R tauschen?

Irgendwo müssen wir noch -20dB ziehen. lachend
 
Reply
#53
Der KH-Verstärker müsste der JRC2114 (U13) sein,

http://www.njr.com/semicon/PDF/NJM2114_E.pdf

Sonst bleibt keiner übrig.
 
Reply
#54
   
Hab mal die Original-Refs der OPVs eingetragen - erkennbar am Unterstrich


.asc   EMU0202_Rin_R5.asc (Größe: 9,73 KB / Downloads: 748)
Die screenshot-Auflösung ist mal wieder Müll misstrau
...mit der Lizenz zum Löten!
 
Reply
#55
Kannst du eventuell einen der C0G Caps messen? C23 oder C24, das sind die beiden direkt an den ADC-Eingängen.
 
Reply
#56
hab mich mal etwas eingelesen in das Thema.
Das ADC-Datenblatt gibt leider keine Hinweise auf Linearität / Verzerrungen - sollten die im Rauschen untergehen?
Die gezeigten DIY-patches laufen doch auf einige heftige Änderungen hinaus, dabei geht oft die echte Differenzbildung flöten, es bleiben asymmetrische Eingänge, die Eingangsimpedanz wird drastisch reduziert, etc.

Allerdings könnte ich mir vorstellen, dass der EMU-Einangsbuffer tatsächlich vermeidbare Verzerrungen erzeugt,
da die Eingänge ein Gleichtaktsignal sehen.
Von daher wäre der Umbau auf Invertier-Verstärker möglicherweise zielführend.
Genau das sieht man in den Umbauanleitungen und in der ADC-Applikation.
...mit der Lizenz zum Löten!
 
Reply
#57
Um das zu testen böte es sich wohl an, das Signal an den beiden 1k4 (diese also entfernen) Widerständen einzuspeisen - somit minimalinvasiv und leicht rückbaubar - nicht?

(29.01.2017, 04:53 PM)voltwide schrieb: Das ADC-Datenblatt gibt leider keine Hinweise auf Linearität / Verzerrungen - sollten die im Rauschen untergehen?

Schau mal hier ins Datenblatt vom EVM:

https://stromrichter.org/showthread.php?...#pid306341

Da ist alles gewünschte vorhanden. (Fig. 3/11/19)
 
Reply
#58
+volti
Zitat:Allerdings könnte ich mir vorstellen, dass der EMU-Einangsbuffer tatsächlich vermeidbare Verzerrungen erzeugt,

da die Eingänge ein Gleichtaktsignal sehen.


wo ?  ich sehe ne wunderbar symmetrische Schaltung Tongue
    Don't worry about getting older.  You're still gonna do dumb stuff...only slower.
 
Reply
#59
(29.01.2017, 05:20 PM)alfsch schrieb: +volti
Zitat:Allerdings könnte ich mir vorstellen, dass der EMU-Einangsbuffer tatsächlich vermeidbare Verzerrungen erzeugt,

da die Eingänge ein Gleichtaktsignal sehen.


wo ?  ich sehe ne wunderbar symmetrische Schaltung Tongue

Ich auch, trotzdem gibt es Gleichtaktsignal.

Hab mal den sweetspot gesucht, und jeweils länger gemittelt...
   
rechter Kanal (gain=Min)

   
linker Kanal

U3=NJM4580
U5,U6=OPA1662

OPA1662,OPA1612 funktionieren nicht als U3, nach dem Einschalten "lachted" U3a, d.h Ausgang=0
inv-Eingang = 3,7V. Läßt sich rückstellen, indem man + und - Eingang mal kurz brückt. misstrau
...mit der Lizenz zum Löten!
 
Reply
#60
wieviel Gleichtakt Anteil denn?   weil: mit 1% R kann das bei ca -40dB liegen; wenn du es besser willst, wirds teurer; entweder Präzisions-R oder Abgleich mit Spindel Tr.
    Don't worry about getting older.  You're still gonna do dumb stuff...only slower.
 
Reply