Bow, misst dann muss ich ja nachdenken/ausgraben wie das zu Messen geht - bzw. erstmal paar fette Widerstände ausgraben.
Ich war jetzt wegen Zeitmangel kurz davor, die nun vorlauten Hochtöner mit kleinen Widerständen oder Reglern etwas zu bremsen.
Ist zwar blöd die guten Boxen zu ändern aber Verstärker und Boxen werden in Paarung hoffentlich auch in Zukunft noch Party machen!?
Suchen muss ich also sowieso
Danke für den Hinweis!
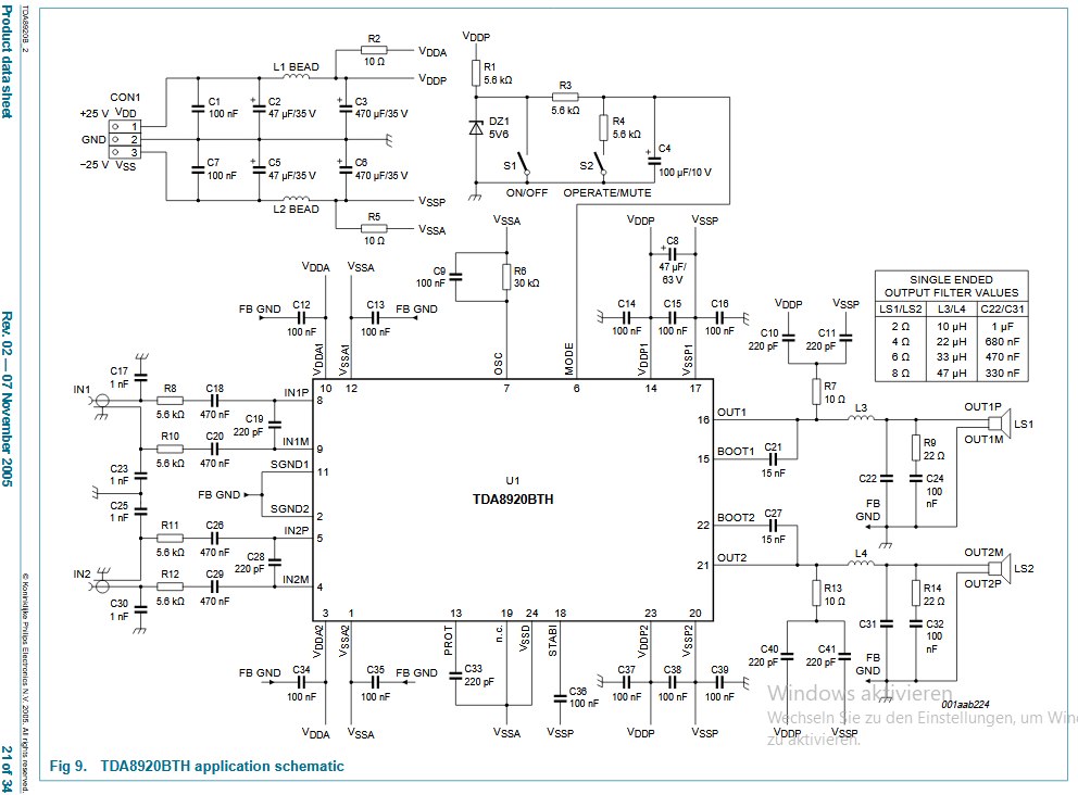
Was wäre denn u. U. am Filter der Verstärker zu ändern = wo müsste ich da ggf. ran?
Sind ja eigentlich nicht viel Bauteile am Ausgang ~ allerdings ich brauch die Verstärker am Mittwoch - wenn ich die versau habe ich ein Problem mehr.
könnte C22/31 C24/32 das Problem lösen oder muss ich an die Drosseln?
Ich war jetzt wegen Zeitmangel kurz davor, die nun vorlauten Hochtöner mit kleinen Widerständen oder Reglern etwas zu bremsen.
Ist zwar blöd die guten Boxen zu ändern aber Verstärker und Boxen werden in Paarung hoffentlich auch in Zukunft noch Party machen!?
Suchen muss ich also sowieso

Danke für den Hinweis!
Was wäre denn u. U. am Filter der Verstärker zu ändern = wo müsste ich da ggf. ran?
Sind ja eigentlich nicht viel Bauteile am Ausgang ~ allerdings ich brauch die Verstärker am Mittwoch - wenn ich die versau habe ich ein Problem mehr.
könnte C22/31 C24/32 das Problem lösen oder muss ich an die Drosseln?