29.01.2017, 03:33 PM
(Dieser Beitrag wurde zuletzt bearbeitet: 29.01.2017, 03:36 PM von voltwide.)
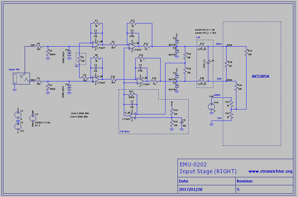
Hab mal die Original-Refs der OPVs eingetragen - erkennbar am Unterstrich

Die screenshot-Auflösung ist mal wieder Müll

...mit der Lizenz zum Löten!