28.01.2017, 09:54 PM
(Dieser Beitrag wurde zuletzt bearbeitet: 28.01.2017, 09:56 PM von christianw..)
Wirklich, wirklich..
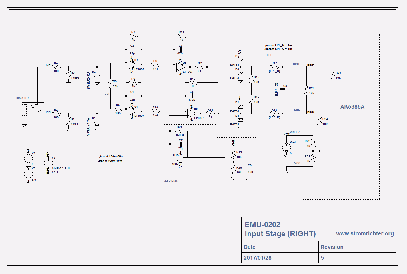
So siehts aus (Echte gemessene Spannungen):
EMU0202_Rin_R5.asc (Größe: 9,72 KB / Downloads: 683)
Dafür fehlen 2dB Signal.
So siehts aus (Echte gemessene Spannungen):

(28.01.2017, 09:50 PM)alfsch schrieb: mit 1k + 1n geht der input Filter ganz ok, -0,2dB bei 20kHz
Dafür fehlen 2dB Signal.