• .
  • Willkommen im Forum!
  • Alles beim Alten...
  • Du hast kaum etwas verpasst ;-)
  • Jetzt noch sicherer mit HTTPS
Hallo, Gast! Anmelden Registrieren


Das "Geheimnis" kleiner Bluetooth Lautsprecher CSR
#99
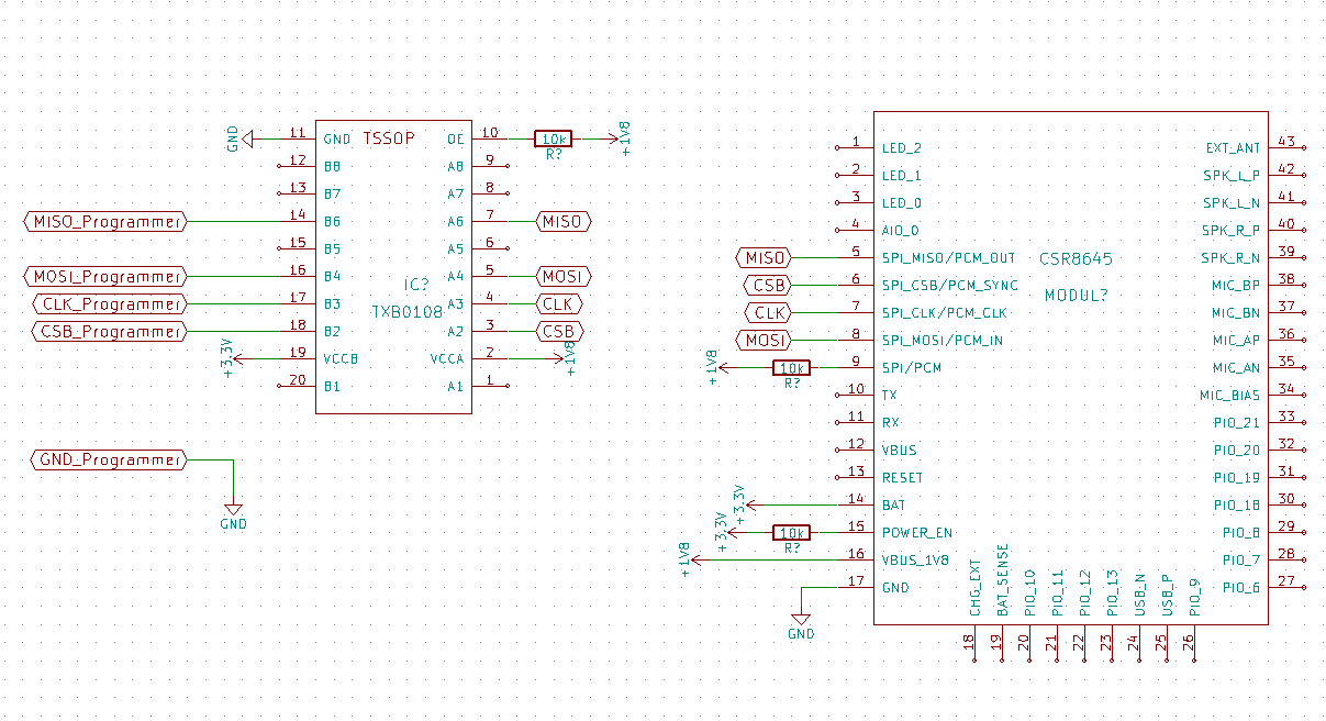
Ich habe nun mal am TXB0108 den Pin getauscht(A1 -> B1 mit A6 -> B6 getauscht) und siehe da ein Ausgangssignal.(hinter dem TXB0108 kurz vor dem Programmer 3,3V)
   
An SPI/PCM liegen 1,69V an(gelb SPI/PCM)
   

Spannungsfürende Leitungen am CSR:
PIN 9 (SPI/PCM)         1,61V
PIN 14 (BAT)              3,27V
PIN 16 (1V8)              1,79V
PIN 15 (POWER_EN)  2,97V

Verbindungsübersicht(SPI):

Programmer -> TXB0108 -> CSR8645

Am Anfang hatte ich auch die vom Programmer bereitgestellte Versorgungsspannung genommen. Nun wird die Spannung von 2 Step-down Regler erzeugt. Leider hat zeigt das Programm mir immer noch den selben Fehler.


Edit:

Übersicht:
   

Verwendeter Programmer:
[Bild: s-l1000.jpg]
Es gibt mehrere Versionen, dieser hat keine Aufgedruckte Pinbelegung und gibt 3,3V Pegel aus.
Wie ich gesehen habe, hat hat rocco75 den gleichen Programmer. Vielleicht kann er ein wenig dazu sagen, wie er ihn angeschlossen hat(Ohne/Mit Pegelwandler? ; Wenn ohne, welche Ausgangspegel?).
 
Reply
  


Nachrichten in diesem Thema
[Kein Betreff] - von christianw. - 01.05.2015, 01:48 PM
[Kein Betreff] - von christianw. - 01.05.2015, 01:50 PM
[Kein Betreff] - von Basstler - 25.05.2015, 02:18 PM
[Kein Betreff] - von christianw. - 30.05.2015, 08:06 PM
[Kein Betreff] - von MP1993 - 20.09.2015, 07:27 PM
[Kein Betreff] - von christianw. - 20.09.2015, 09:33 PM
[Kein Betreff] - von rocco75 - 02.04.2016, 12:54 PM
[Kein Betreff] - von christianw. - 02.04.2016, 03:25 PM
[Kein Betreff] - von rocco75 - 01.05.2016, 01:38 PM
[Kein Betreff] - von christianw. - 01.05.2016, 08:24 PM
[Kein Betreff] - von scooot - 16.05.2016, 10:23 PM
[Kein Betreff] - von christianw. - 16.05.2016, 11:10 PM
[Kein Betreff] - von christianw. - 30.05.2016, 11:18 PM
[Kein Betreff] - von scooot - 31.05.2016, 10:04 PM
[Kein Betreff] - von christianw. - 31.05.2016, 10:27 PM
[Kein Betreff] - von scooot - 31.05.2016, 10:40 PM
[Kein Betreff] - von christianw. - 01.06.2016, 11:40 PM
[Kein Betreff] - von rocco75 - 02.06.2016, 06:35 AM
[Kein Betreff] - von scooot - 02.06.2016, 08:34 AM
[Kein Betreff] - von rocco75 - 02.06.2016, 09:25 PM
[Kein Betreff] - von christianw. - 02.06.2016, 10:32 PM
[Kein Betreff] - von rocco75 - 05.06.2016, 07:40 PM
[Kein Betreff] - von christianw. - 05.06.2016, 08:56 PM
[Kein Betreff] - von rocco75 - 06.06.2016, 06:13 AM
[Kein Betreff] - von rocco75 - 06.06.2016, 06:15 AM
[Kein Betreff] - von kahlo - 06.06.2016, 08:59 AM
[Kein Betreff] - von christianw. - 06.06.2016, 10:07 AM
[Kein Betreff] - von rocco75 - 06.06.2016, 05:24 PM
[Kein Betreff] - von rocco75 - 06.06.2016, 05:30 PM
[Kein Betreff] - von rocco75 - 06.06.2016, 05:31 PM
[Kein Betreff] - von rocco75 - 06.06.2016, 05:39 PM
[Kein Betreff] - von christianw. - 06.06.2016, 06:47 PM
[Kein Betreff] - von rocco75 - 06.06.2016, 06:55 PM
[Kein Betreff] - von rocco75 - 06.06.2016, 06:58 PM
[Kein Betreff] - von rocco75 - 08.06.2016, 07:57 PM
RE: - von voltwide - 08.06.2016, 11:48 PM
[Kein Betreff] - von scooot - 13.06.2016, 04:29 PM
RE: - von christianw. - 14.06.2016, 01:19 PM
[Kein Betreff] - von rocco75 - 17.06.2016, 06:13 AM
[Kein Betreff] - von christianw. - 17.06.2016, 01:11 PM
[Kein Betreff] - von scooot - 17.06.2016, 11:30 PM
[Kein Betreff] - von voltwide - 18.06.2016, 12:33 AM
[Kein Betreff] - von scooot - 18.06.2016, 09:04 AM
[Kein Betreff] - von christianw. - 18.06.2016, 10:33 AM
[Kein Betreff] - von rocco75 - 18.06.2016, 08:27 PM
[Kein Betreff] - von christianw. - 20.06.2016, 03:32 PM
[Kein Betreff] - von rocco75 - 20.06.2016, 04:20 PM
[Kein Betreff] - von christianw. - 20.06.2016, 04:36 PM
[Kein Betreff] - von rocco75 - 21.06.2016, 07:55 AM
[Kein Betreff] - von christianw. - 28.06.2016, 12:45 AM
[Kein Betreff] - von scooot - 11.07.2016, 08:46 PM
[Kein Betreff] - von scooot - 12.07.2016, 12:12 PM
RE: - von christianw. - 12.07.2016, 11:29 PM
[Kein Betreff] - von rocco75 - 13.07.2016, 04:41 PM
RE: - von scooot - 14.07.2016, 12:35 AM
[Kein Betreff] - von christianw. - 14.07.2016, 01:01 AM
[Kein Betreff] - von jonas_e - 22.07.2016, 03:17 PM
[Kein Betreff] - von rocco75 - 22.07.2016, 08:08 PM
[Kein Betreff] - von scooot - 22.07.2016, 09:21 PM
[Kein Betreff] - von jonas_e - 23.07.2016, 12:33 PM
Software - von mash.m - 03.08.2016, 04:56 PM
[Kein Betreff] - von mash.m - 04.08.2016, 09:54 AM
RE: Das "Geheimnis" kleiner Bluetooth Lautsprecher CSR - von MP1993 - 09.10.2016, 07:32 AM
RE: Das "Geheimnis" kleiner Bluetooth Lautsprecher CSR - von rene.scholze - 07.11.2017, 06:05 PM
RE: Das "Geheimnis" kleiner Bluetooth Lautsprecher CSR - von rene.scholze - 08.11.2017, 09:08 AM