27.08.2016, 10:57 AM
Danke für dein Angebot, jedoch muss ich dann noch die Einzelnen Bauteile besorgen, denn ohne wird es mir denke ich nicht viel bringen. Ich denke ich versuche es erst mal auf ein Experimentier- Steckboard aufzubauen.Hab zum Glück noch ein TXB0108 Modul hier herumliegen, was sich super dafür eignet.
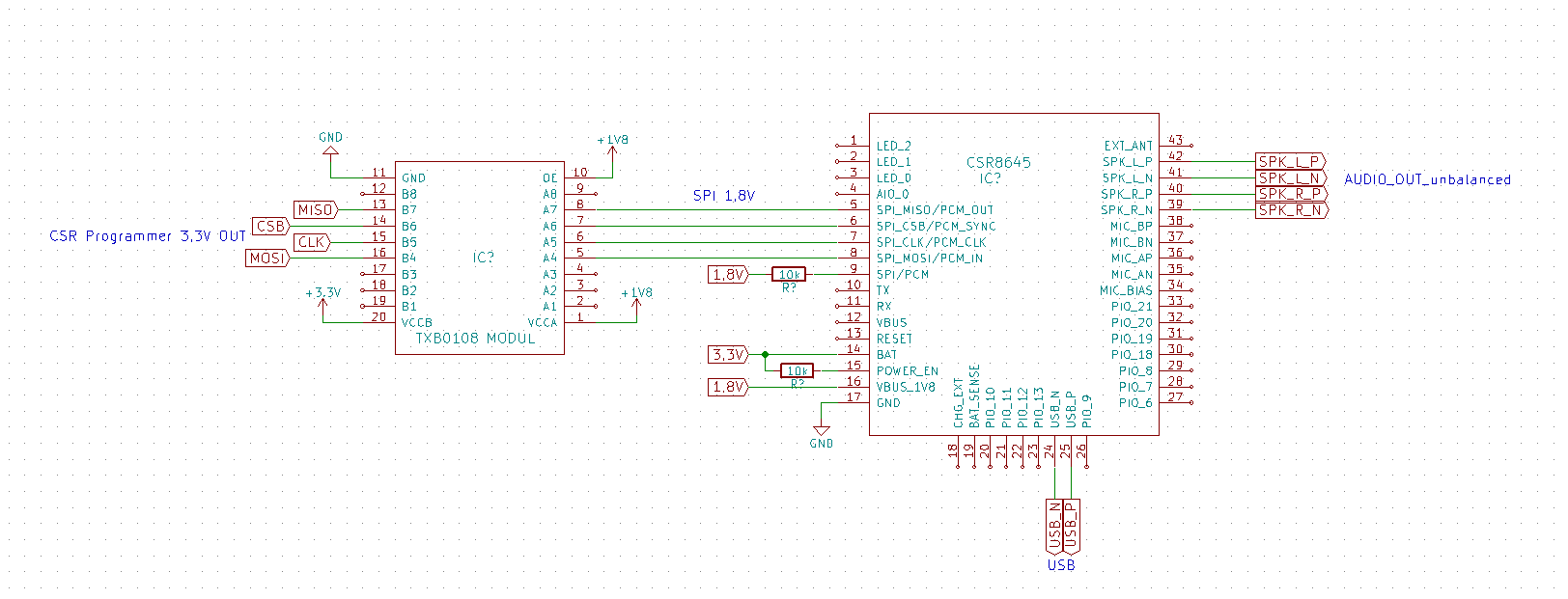
Schaltplan:
Dann sollte das so passen oder irre ich mich?
Bei dem CSR Modul muss man schon genau aufpassen, wo welche Spannung als High/Low gilt, man will ja nicht den Chip zerstören.
Soweit ich das verstanden habe gibt es mehrere Spannungsebenen:
5V am Eingang VBUS (VBUS ->VCHG am CSR) nur zum Laden des Akkus (wenn man einen benutzen möchte), für die anderen Bauteile wird die Spannung intern runter geregelt auf 1,8V und 1,35V, fals nur 5V angeschlossen ist.
3,3V (Beziehungsweise Spannungsbereich vom 1 Zellen LIPO Akku) am Eingang BAT,POWER_EN wird intern runter geregelt auf 1,8V und 1,35V.
1,8V am Eingang VBUS1V8, wird für PIO's , Audio Treiber .... verwendet.
1,35V wird intern Erzeugt um die Audio Logik zu versorgen.
Somit hat alles was an Logik und Signale rausgeht 1,8V (PIO`s; SPI, SPDIF,...).
Mein Bisherige Analyse der Spannungsversorgung im Chip, falls etwas nicht korrekt ist bitte ich um Verbesserung.
Schaltplan:
Dann sollte das so passen oder irre ich mich?

Bei dem CSR Modul muss man schon genau aufpassen, wo welche Spannung als High/Low gilt, man will ja nicht den Chip zerstören.

Soweit ich das verstanden habe gibt es mehrere Spannungsebenen:
5V am Eingang VBUS (VBUS ->VCHG am CSR) nur zum Laden des Akkus (wenn man einen benutzen möchte), für die anderen Bauteile wird die Spannung intern runter geregelt auf 1,8V und 1,35V, fals nur 5V angeschlossen ist.
3,3V (Beziehungsweise Spannungsbereich vom 1 Zellen LIPO Akku) am Eingang BAT,POWER_EN wird intern runter geregelt auf 1,8V und 1,35V.
1,8V am Eingang VBUS1V8, wird für PIO's , Audio Treiber .... verwendet.
1,35V wird intern Erzeugt um die Audio Logik zu versorgen.
Somit hat alles was an Logik und Signale rausgeht 1,8V (PIO`s; SPI, SPDIF,...).
Mein Bisherige Analyse der Spannungsversorgung im Chip, falls etwas nicht korrekt ist bitte ich um Verbesserung.
