• .
  • Willkommen im Forum!
  • Alles beim Alten...
  • Du hast kaum etwas verpasst ;-)
  • Jetzt noch sicherer mit HTTPS
Hallo, Gast! Anmelden Registrieren


Transduktoren
Wie solls denn jetzt weitergehen hier im Thread?

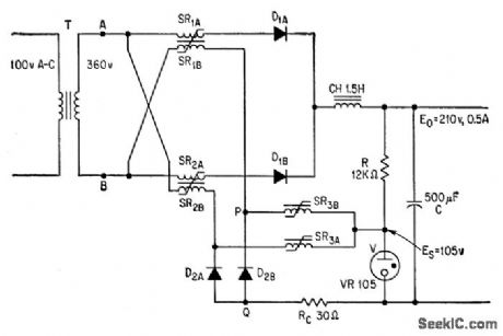
Die bisherigen Schaltungen (Wechselstromsteller, NV-Stabilisierung, HV-Stabilisierung, Flip-Flops, Delays, Push-Pull, Impulsschaltungen, Hysteresemessungen usw....) waren ja extrem simpel.

Man kann auch mehr machen

[Bild: s200972022732644.gif]

...oder Rückkopplungen oder mit höheren Frequenzen arbeiten. Aber dann wirds ohne Wickelei wohl nicht mehr abgehen.

Ich persönlich tendiere zum Stelltrafo mit Transduktur. Entweder so einfach, wie schon gezeigt oder auch gerne mit ein wenig zusätzlichen Kapazitäten zur Sinusformung.
 
  


Nachrichten in diesem Thema
Transduktoren - von Rumgucker - 13.12.2011, 01:50 PM
Milestone: Stabilisierung mit Transduktor - von Rumgucker - 13.12.2011, 01:53 PM
[Kein Betreff] - von voltwide - 13.12.2011, 02:00 PM
RE: - von Rumgucker - 13.12.2011, 02:01 PM
RE: - von Rumgucker - 13.12.2011, 02:09 PM
[Kein Betreff] - von madmoony - 13.12.2011, 02:09 PM
[Kein Betreff] - von Rumgucker - 13.12.2011, 02:11 PM
[Kein Betreff] - von Rumgucker - 13.12.2011, 02:19 PM
[Kein Betreff] - von kahlo - 13.12.2011, 02:31 PM
RE: - von voltwide - 13.12.2011, 02:42 PM
RE: - von Rumgucker - 13.12.2011, 03:05 PM
RE: RE: - von Rumgucker - 13.12.2011, 03:09 PM
RE: - von Rumgucker - 13.12.2011, 03:12 PM
RE: RE: - von kahlo - 13.12.2011, 03:14 PM
RE: RE: RE: - von Rumgucker - 13.12.2011, 03:18 PM
[Kein Betreff] - von kahlo - 13.12.2011, 03:28 PM
[Kein Betreff] - von Rumgucker - 13.12.2011, 03:37 PM
RE: RE: - von Rumgucker - 13.12.2011, 04:02 PM
[Kein Betreff] - von voltwide - 13.12.2011, 04:11 PM
[Kein Betreff] - von Rumgucker - 13.12.2011, 04:34 PM
RE: - von Rumgucker - 13.12.2011, 04:35 PM
RE: RE: - von voltwide - 13.12.2011, 04:54 PM
[Kein Betreff] - von voltwide - 13.12.2011, 04:56 PM
RE: RE: RE: - von Rumgucker - 13.12.2011, 05:11 PM
RE: - von Rumgucker - 13.12.2011, 05:14 PM
RE: RE: - von voltwide - 13.12.2011, 05:37 PM
RE: RE: RE: - von Rumgucker - 13.12.2011, 05:43 PM
[Kein Betreff] - von phase_accurate - 13.12.2011, 05:45 PM
[Kein Betreff] - von voltwide - 13.12.2011, 05:47 PM
RE: - von Rumgucker - 13.12.2011, 05:59 PM
[Kein Betreff] - von Rumgucker - 13.12.2011, 06:02 PM
RE: - von voltwide - 13.12.2011, 07:42 PM
RE: RE: - von voltwide - 13.12.2011, 07:44 PM
RE: RE: RE: - von Rumgucker - 13.12.2011, 08:06 PM
[Kein Betreff] - von kahlo - 14.12.2011, 10:08 AM
[Kein Betreff] - von Rumgucker - 14.12.2011, 10:13 AM
[Kein Betreff] - von madmoony - 14.12.2011, 10:18 AM
[Kein Betreff] - von Rumgucker - 14.12.2011, 10:21 AM
[Kein Betreff] - von madmoony - 14.12.2011, 10:22 AM
[Kein Betreff] - von Rumgucker - 14.12.2011, 10:24 AM
RE: - von Rumgucker - 14.12.2011, 10:31 AM
[Kein Betreff] - von Rumgucker - 14.12.2011, 10:41 AM
RE: RE: - von Rumgucker - 14.12.2011, 02:41 PM
[Kein Betreff] - von Rumgucker - 14.12.2011, 03:13 PM
[Kein Betreff] - von Rumgucker - 14.12.2011, 05:24 PM
[Kein Betreff] - von voltwide - 14.12.2011, 05:46 PM
[Kein Betreff] - von Rumgucker - 14.12.2011, 05:54 PM
RE: - von Rumgucker - 14.12.2011, 05:56 PM
[Kein Betreff] - von Rumgucker - 14.12.2011, 06:46 PM
[Kein Betreff] - von Rumgucker - 14.12.2011, 07:33 PM
RE: - von voltwide - 14.12.2011, 07:49 PM
[Kein Betreff] - von Rumgucker - 14.12.2011, 07:50 PM
RE: RE: - von Rumgucker - 14.12.2011, 07:55 PM
[Kein Betreff] - von voltwide - 14.12.2011, 07:56 PM
[Kein Betreff] - von Rumgucker - 14.12.2011, 08:03 PM
[Kein Betreff] - von Rumgucker - 14.12.2011, 09:14 PM
[Kein Betreff] - von voltwide - 14.12.2011, 09:26 PM
[Kein Betreff] - von Rumgucker - 14.12.2011, 09:27 PM
RE: - von Rumgucker - 14.12.2011, 09:29 PM
[Kein Betreff] - von voltwide - 14.12.2011, 09:32 PM
[Kein Betreff] - von Rumgucker - 14.12.2011, 09:42 PM
[Kein Betreff] - von Rumgucker - 14.12.2011, 09:45 PM
RE: - von voltwide - 14.12.2011, 10:00 PM
RE: - von woody - 15.12.2011, 02:13 AM
RE: RE: - von Rumgucker - 15.12.2011, 09:21 AM
[Kein Betreff] - von woody - 15.12.2011, 09:24 AM
RE: RE: - von Rumgucker - 15.12.2011, 10:47 AM
[Kein Betreff] - von Rumgucker - 15.12.2011, 10:53 AM
[Kein Betreff] - von voltwide - 15.12.2011, 11:15 AM
[Kein Betreff] - von Rumgucker - 15.12.2011, 11:18 AM
RE: - von woody - 15.12.2011, 12:22 PM
RE: RE: - von Rumgucker - 15.12.2011, 12:30 PM
[Kein Betreff] - von bambam - 15.12.2011, 12:31 PM
[Kein Betreff] - von Rumgucker - 15.12.2011, 12:34 PM
[Kein Betreff] - von Rumgucker - 15.12.2011, 12:54 PM
[Kein Betreff] - von Rumgucker - 15.12.2011, 01:36 PM
[Kein Betreff] - von madmoony - 15.12.2011, 02:45 PM
[Kein Betreff] - von Rumgucker - 15.12.2011, 03:07 PM
[Kein Betreff] - von phase_accurate - 15.12.2011, 03:40 PM
[Kein Betreff] - von Rumgucker - 15.12.2011, 03:48 PM
[Kein Betreff] - von Rumgucker - 15.12.2011, 05:37 PM
[Kein Betreff] - von Rumgucker - 15.12.2011, 05:40 PM
[Kein Betreff] - von phase_accurate - 15.12.2011, 06:26 PM
RE: - von Rumgucker - 15.12.2011, 06:36 PM
RE: - von madmoony - 15.12.2011, 06:42 PM
[Kein Betreff] - von phase_accurate - 15.12.2011, 06:42 PM
RE: - von Rumgucker - 15.12.2011, 06:53 PM
RE: RE: - von Rumgucker - 15.12.2011, 06:54 PM
[Kein Betreff] - von Rumgucker - 15.12.2011, 07:17 PM
[Kein Betreff] - von Rumgucker - 15.12.2011, 07:24 PM
[Kein Betreff] - von Rumgucker - 15.12.2011, 07:26 PM
RE: - von woody - 15.12.2011, 08:49 PM
[Kein Betreff] - von madmoony - 15.12.2011, 09:08 PM
[Kein Betreff] - von woody - 15.12.2011, 09:23 PM
[Kein Betreff] - von voltwide - 16.12.2011, 01:37 AM
RE: RE: - von Rumgucker - 16.12.2011, 10:05 AM
[Kein Betreff] - von Rumgucker - 16.12.2011, 10:09 AM
Milestone: HV-Stabilisierung - von Rumgucker - 16.12.2011, 10:38 AM
RE: - von woody - 16.12.2011, 10:40 AM
[Kein Betreff] - von bambam - 16.12.2011, 11:19 AM
[Kein Betreff] - von Rumgucker - 16.12.2011, 11:22 AM
[Kein Betreff] - von phase_accurate - 16.12.2011, 11:49 AM
RE: - von woody - 16.12.2011, 11:53 AM
[Kein Betreff] - von Rumgucker - 16.12.2011, 11:54 AM
RE: - von Rumgucker - 16.12.2011, 11:55 AM
[Kein Betreff] - von Rumgucker - 16.12.2011, 12:00 PM
[Kein Betreff] - von woody - 16.12.2011, 12:07 PM
[Kein Betreff] - von phase_accurate - 16.12.2011, 12:09 PM
[Kein Betreff] - von Rumgucker - 16.12.2011, 12:16 PM
RE: - von Rumgucker - 16.12.2011, 12:18 PM
[Kein Betreff] - von woody - 16.12.2011, 12:32 PM
[Kein Betreff] - von voltwide - 16.12.2011, 02:18 PM
[Kein Betreff] - von Rumgucker - 16.12.2011, 02:31 PM
[Kein Betreff] - von phase_accurate - 16.12.2011, 03:05 PM
[Kein Betreff] - von bambam - 16.12.2011, 03:07 PM
[Kein Betreff] - von Rumgucker - 16.12.2011, 03:13 PM
[Kein Betreff] - von alfsch - 16.12.2011, 03:18 PM
RE: - von Rumgucker - 16.12.2011, 03:24 PM
[Kein Betreff] - von voltwide - 16.12.2011, 04:16 PM
[Kein Betreff] - von Rumgucker - 16.12.2011, 04:45 PM
[Kein Betreff] - von Rumgucker - 16.12.2011, 06:49 PM
[Kein Betreff] - von voltwide - 16.12.2011, 07:11 PM
[Kein Betreff] - von Rumgucker - 16.12.2011, 07:17 PM
[Kein Betreff] - von voltwide - 16.12.2011, 07:22 PM
[Kein Betreff] - von Rumgucker - 16.12.2011, 07:30 PM
[Kein Betreff] - von Rumgucker - 16.12.2011, 07:31 PM
[Kein Betreff] - von Rumgucker - 16.12.2011, 07:41 PM
[Kein Betreff] - von Rumgucker - 16.12.2011, 07:44 PM
[Kein Betreff] - von Rumgucker - 16.12.2011, 07:46 PM
[Kein Betreff] - von voltwide - 16.12.2011, 08:37 PM
[Kein Betreff] - von Rumgucker - 16.12.2011, 08:46 PM
RE: - von voltwide - 16.12.2011, 09:51 PM
[Kein Betreff] - von Rumgucker - 17.12.2011, 11:09 AM
[Kein Betreff] - von Rumgucker - 17.12.2011, 11:16 AM
[Kein Betreff] - von Rumgucker - 17.12.2011, 11:39 AM
RE: - von voltwide - 17.12.2011, 11:43 AM
RE: RE: - von Rumgucker - 17.12.2011, 11:52 AM
[Kein Betreff] - von Rumgucker - 17.12.2011, 12:27 PM
[Kein Betreff] - von Rumgucker - 17.12.2011, 12:41 PM
[Kein Betreff] - von voltwide - 17.12.2011, 01:03 PM
[Kein Betreff] - von Rumgucker - 17.12.2011, 01:14 PM
[Kein Betreff] - von Rumgucker - 17.12.2011, 02:05 PM
RE: - von voltwide - 17.12.2011, 02:08 PM
[Kein Betreff] - von Rumgucker - 17.12.2011, 02:25 PM
[Kein Betreff] - von Rumgucker - 17.12.2011, 02:29 PM
[Kein Betreff] - von voltwide - 17.12.2011, 04:22 PM
[Kein Betreff] - von woody - 17.12.2011, 05:08 PM
RE: - von voltwide - 17.12.2011, 05:43 PM
[Kein Betreff] - von voltwide - 18.12.2011, 12:26 AM
[Kein Betreff] - von alfsch - 18.12.2011, 12:59 AM
[Kein Betreff] - von voltwide - 18.12.2011, 11:14 AM
RE: RE: - von woody - 18.12.2011, 03:27 PM
RE: - von Rumgucker - 19.12.2011, 10:04 AM
RE: - von Rumgucker - 19.12.2011, 10:06 AM
[Kein Betreff] - von Rumgucker - 19.12.2011, 11:32 AM
[Kein Betreff] - von alfsch - 19.12.2011, 01:02 PM
[Kein Betreff] - von Rumgucker - 19.12.2011, 01:06 PM
[Kein Betreff] - von voltwide - 19.12.2011, 03:02 PM
[Kein Betreff] - von Rumgucker - 20.12.2011, 12:10 PM
[Kein Betreff] - von Rumgucker - 20.12.2011, 12:42 PM
[Kein Betreff] - von Rumgucker - 20.12.2011, 01:02 PM
[Kein Betreff] - von alfsch - 20.12.2011, 01:39 PM
RE: - von Rumgucker - 20.12.2011, 01:45 PM
[Kein Betreff] - von Rumgucker - 20.12.2011, 01:52 PM
[Kein Betreff] - von Rumgucker - 20.12.2011, 02:28 PM
[Kein Betreff] - von bambam - 20.12.2011, 02:55 PM
[Kein Betreff] - von Rumgucker - 20.12.2011, 02:59 PM
[Kein Betreff] - von bambam - 20.12.2011, 03:07 PM
[Kein Betreff] - von Rumgucker - 20.12.2011, 03:16 PM
[Kein Betreff] - von bambam - 20.12.2011, 03:23 PM
RE: - von woody - 21.12.2011, 02:06 PM
[Kein Betreff] - von Rumgucker - 21.12.2011, 02:16 PM
[Kein Betreff] - von woody - 21.12.2011, 02:42 PM
[Kein Betreff] - von voltwide - 21.12.2011, 02:46 PM
[Kein Betreff] - von woody - 21.12.2011, 02:51 PM
RE: - von Rumgucker - 21.12.2011, 03:28 PM
[Kein Betreff] - von madmoony - 21.12.2011, 06:00 PM
[Kein Betreff] - von Rumgucker - 21.12.2011, 06:09 PM
[Kein Betreff] - von alfsch - 21.12.2011, 07:36 PM
RE: - von Rumgucker - 21.12.2011, 08:20 PM
[Kein Betreff] - von Rumgucker - 21.12.2011, 08:33 PM
[Kein Betreff] - von voltwide - 21.12.2011, 11:42 PM
[Kein Betreff] - von Rumgucker - 22.12.2011, 09:52 AM
RE: RE: - von alfsch - 22.12.2011, 10:06 AM
[Kein Betreff] - von Rumgucker - 22.12.2011, 01:51 PM
[Kein Betreff] - von madmoony - 22.12.2011, 03:16 PM
[Kein Betreff] - von Rumgucker - 22.12.2011, 03:31 PM
[Kein Betreff] - von Rumgucker - 22.12.2011, 03:33 PM
[Kein Betreff] - von madmoony - 22.12.2011, 03:37 PM
[Kein Betreff] - von Rumgucker - 22.12.2011, 03:46 PM
[Kein Betreff] - von phase_accurate - 22.12.2011, 05:01 PM
[Kein Betreff] - von Rumgucker - 22.12.2011, 05:03 PM
RE: - von Rumgucker - 23.12.2011, 09:58 AM
[Kein Betreff] - von alfsch - 23.12.2011, 10:55 AM
[Kein Betreff] - von madmoony - 23.12.2011, 10:59 AM
RE: - von Rumgucker - 23.12.2011, 11:06 AM
RE: - von Rumgucker - 23.12.2011, 11:24 AM
[Kein Betreff] - von voltwide - 23.12.2011, 01:24 PM
RE: RE: - von voltwide - 23.12.2011, 01:31 PM
[Kein Betreff] - von alfsch - 23.12.2011, 02:22 PM
[Kein Betreff] - von phase_accurate - 23.12.2011, 02:24 PM
RE: - von Rumgucker - 23.12.2011, 02:29 PM
[Kein Betreff] - von phase_accurate - 23.12.2011, 02:39 PM
[Kein Betreff] - von Rumgucker - 23.12.2011, 02:49 PM
RE: RE: - von Rumgucker - 23.12.2011, 05:34 PM
[Kein Betreff] - von Rumgucker - 23.12.2011, 07:08 PM
[Kein Betreff] - von e83cc - 23.12.2011, 08:51 PM
[Kein Betreff] - von Rumgucker - 23.12.2011, 09:07 PM
RE: RE: RE: - von Rumgucker - 23.12.2011, 09:10 PM
RE: - von e83cc - 23.12.2011, 09:19 PM
[Kein Betreff] - von Rumgucker - 23.12.2011, 09:24 PM
[Kein Betreff] - von Rumgucker - 23.12.2011, 09:26 PM
RE: - von e83cc - 23.12.2011, 09:29 PM
[Kein Betreff] - von Rumgucker - 23.12.2011, 09:31 PM
[Kein Betreff] - von e83cc - 23.12.2011, 09:35 PM
[Kein Betreff] - von Rumgucker - 23.12.2011, 09:38 PM
RE: - von kahlo - 24.12.2011, 12:21 AM
[Kein Betreff] - von Rumgucker - 25.12.2011, 11:39 AM
[Kein Betreff] - von Rumgucker - 25.12.2011, 11:41 AM
[Kein Betreff] - von Rumgucker - 25.12.2011, 11:42 AM
RE: - von voltwide - 25.12.2011, 12:38 PM
[Kein Betreff] - von Rumgucker - 25.12.2011, 12:41 PM
RE: RE: - von e83cc - 25.12.2011, 06:10 PM
[Kein Betreff] - von Rumgucker - 25.12.2011, 06:20 PM
[Kein Betreff] - von kahlo - 25.12.2011, 06:24 PM
RE: - von e83cc - 25.12.2011, 06:30 PM
[Kein Betreff] - von Rumgucker - 25.12.2011, 06:30 PM
RE: RE: - von Rumgucker - 25.12.2011, 06:32 PM
[Kein Betreff] - von Rumgucker - 25.12.2011, 07:30 PM
RE: RE: RE: - von e83cc - 25.12.2011, 08:26 PM
[Kein Betreff] - von voltwide - 26.12.2011, 01:22 AM
[Kein Betreff] - von Rumgucker - 26.12.2011, 12:11 PM
[Kein Betreff] - von Rumgucker - 26.12.2011, 05:21 PM
RE: - von e83cc - 26.12.2011, 07:30 PM
[Kein Betreff] - von Rumgucker - 26.12.2011, 07:34 PM
[Kein Betreff] - von e83cc - 26.12.2011, 07:38 PM
[Kein Betreff] - von Rumgucker - 26.12.2011, 07:40 PM
[Kein Betreff] - von e83cc - 26.12.2011, 07:48 PM
[Kein Betreff] - von Rumgucker - 26.12.2011, 08:23 PM
[Kein Betreff] - von phase_accurate - 27.12.2011, 09:27 AM
[Kein Betreff] - von Rumgucker - 27.12.2011, 09:56 AM
[Kein Betreff] - von phase_accurate - 27.12.2011, 10:13 AM
[Kein Betreff] - von phase_accurate - 27.12.2011, 03:29 PM
RE: RE: - von Rumgucker - 27.12.2011, 03:38 PM
[Kein Betreff] - von Rumgucker - 27.12.2011, 09:16 PM
[Kein Betreff] - von phase_accurate - 28.12.2011, 11:31 AM
[Kein Betreff] - von Rumgucker - 28.12.2011, 12:23 PM
[Kein Betreff] - von phase_accurate - 28.12.2011, 01:14 PM
[Kein Betreff] - von Rumgucker - 28.12.2011, 01:23 PM
[Kein Betreff] - von Rumgucker - 28.12.2011, 01:29 PM
[Kein Betreff] - von phase_accurate - 28.12.2011, 01:35 PM
[Kein Betreff] - von kahlo - 28.12.2011, 01:41 PM
[Kein Betreff] - von Rumgucker - 28.12.2011, 01:41 PM
RE: - von Rumgucker - 28.12.2011, 01:44 PM
[Kein Betreff] - von kahlo - 28.12.2011, 01:54 PM
[Kein Betreff] - von Rumgucker - 28.12.2011, 02:23 PM
[Kein Betreff] - von voltwide - 28.12.2011, 02:30 PM
[Kein Betreff] - von Rumgucker - 28.12.2011, 02:44 PM
[Kein Betreff] - von phase_accurate - 28.12.2011, 02:48 PM
[Kein Betreff] - von phase_accurate - 28.12.2011, 02:55 PM
RE: - von Rumgucker - 28.12.2011, 03:01 PM
[Kein Betreff] - von phase_accurate - 28.12.2011, 03:24 PM
[Kein Betreff] - von Rumgucker - 28.12.2011, 03:36 PM
[Kein Betreff] - von phase_accurate - 28.12.2011, 04:13 PM
RE: - von Rumgucker - 28.12.2011, 04:31 PM
[Kein Betreff] - von voltwide - 28.12.2011, 06:31 PM
[Kein Betreff] - von Rumgucker - 28.12.2011, 06:47 PM
[Kein Betreff] - von Rumgucker - 29.12.2011, 04:38 PM
RE: - von Rumgucker - 30.12.2011, 11:42 AM
[Kein Betreff] - von phase_accurate - 30.12.2011, 02:41 PM
[Kein Betreff] - von Rumgucker - 30.12.2011, 03:34 PM
RE: - von alfsch - 30.12.2011, 04:01 PM
[Kein Betreff] - von Rumgucker - 31.12.2011, 12:45 PM
[Kein Betreff] - von phase_accurate - 31.12.2011, 05:56 PM
[Kein Betreff] - von Rumgucker - 01.01.2012, 12:20 PM
RE: - von Rumgucker - 01.01.2012, 12:52 PM
[Kein Betreff] - von Rumgucker - 01.01.2012, 01:38 PM
[Kein Betreff] - von Rumgucker - 01.01.2012, 05:33 PM
[Kein Betreff] - von Rumgucker - 01.01.2012, 06:27 PM
[Kein Betreff] - von alfsch - 01.01.2012, 06:35 PM
[Kein Betreff] - von Rumgucker - 01.01.2012, 07:06 PM
[Kein Betreff] - von Rumgucker - 01.01.2012, 07:15 PM
[Kein Betreff] - von Rumgucker - 01.01.2012, 07:31 PM
[Kein Betreff] - von alfsch - 01.01.2012, 07:41 PM
[Kein Betreff] - von Rumgucker - 01.01.2012, 07:47 PM
RE: - von voltwide - 01.01.2012, 08:10 PM
[Kein Betreff] - von Rumgucker - 01.01.2012, 08:25 PM
[Kein Betreff] - von voltwide - 01.01.2012, 08:43 PM
[Kein Betreff] - von Rumgucker - 01.01.2012, 08:58 PM
[Kein Betreff] - von voltwide - 01.01.2012, 11:11 PM
[Kein Betreff] - von Rumgucker - 02.01.2012, 10:17 AM
RE: - von Rumgucker - 02.01.2012, 02:43 PM
[Kein Betreff] - von Rumgucker - 03.01.2012, 12:05 PM
[Kein Betreff] - von voltwide - 03.01.2012, 03:11 PM
[Kein Betreff] - von Rumgucker - 03.01.2012, 03:30 PM
RE: - von voltwide - 03.01.2012, 03:41 PM
[Kein Betreff] - von Rumgucker - 03.01.2012, 03:55 PM
[Kein Betreff] - von Rumgucker - 03.01.2012, 03:59 PM
RE: - von Rumgucker - 03.01.2012, 08:29 PM
RE: - von Rumgucker - 04.01.2012, 10:56 AM
[Kein Betreff] - von phase_accurate - 04.01.2012, 11:08 AM
[Kein Betreff] - von Rumgucker - 04.01.2012, 11:14 AM
RE: - von Rumgucker - 04.01.2012, 11:17 AM
RE: RE: - von kahlo - 04.01.2012, 11:42 AM
[Kein Betreff] - von Rumgucker - 04.01.2012, 11:53 AM
[Kein Betreff] - von phase_accurate - 04.01.2012, 12:02 PM
[Kein Betreff] - von kahlo - 04.01.2012, 12:09 PM
[Kein Betreff] - von Rumgucker - 04.01.2012, 12:11 PM
[Kein Betreff] - von phase_accurate - 04.01.2012, 12:16 PM
[Kein Betreff] - von kahlo - 04.01.2012, 12:21 PM
[Kein Betreff] - von Rumgucker - 04.01.2012, 12:21 PM
RE: - von Rumgucker - 04.01.2012, 12:22 PM
[Kein Betreff] - von phase_accurate - 04.01.2012, 12:30 PM
RE: - von voltwide - 04.01.2012, 12:30 PM
RE: RE: - von Rumgucker - 04.01.2012, 12:36 PM
[Kein Betreff] - von Rumgucker - 04.01.2012, 12:41 PM
[Kein Betreff] - von Rumgucker - 04.01.2012, 12:50 PM
[Kein Betreff] - von phase_accurate - 04.01.2012, 12:50 PM
RE: - von Rumgucker - 04.01.2012, 12:58 PM
RE: - von voltwide - 04.01.2012, 01:00 PM
RE: - von Rumgucker - 04.01.2012, 01:14 PM
RE: RE: - von Rumgucker - 04.01.2012, 01:25 PM
[Kein Betreff] - von phase_accurate - 04.01.2012, 01:43 PM
RE: - von Rumgucker - 04.01.2012, 01:54 PM
RE: RE: - von Rumgucker - 04.01.2012, 01:58 PM
[Kein Betreff] - von phase_accurate - 04.01.2012, 02:00 PM
RE: - von Rumgucker - 04.01.2012, 02:01 PM
[Kein Betreff] - von voltwide - 04.01.2012, 02:03 PM
RE: RE: - von Rumgucker - 04.01.2012, 02:03 PM
RE: - von Rumgucker - 04.01.2012, 02:06 PM
[Kein Betreff] - von Rumgucker - 04.01.2012, 02:08 PM
[Kein Betreff] - von phase_accurate - 04.01.2012, 02:17 PM
[Kein Betreff] - von Rumgucker - 04.01.2012, 02:30 PM
[Kein Betreff] - von Rumgucker - 04.01.2012, 03:43 PM
RE: - von alfsch - 04.01.2012, 05:16 PM
[Kein Betreff] - von Rumgucker - 05.01.2012, 11:41 AM
[Kein Betreff] - von Rumgucker - 05.01.2012, 03:31 PM
[Kein Betreff] - von madmoony - 05.01.2012, 03:44 PM
[Kein Betreff] - von Rumgucker - 05.01.2012, 03:56 PM
[Kein Betreff] - von alfsch - 05.01.2012, 05:02 PM
[Kein Betreff] - von Rumgucker - 05.01.2012, 05:10 PM
[Kein Betreff] - von Rumgucker - 05.01.2012, 05:16 PM
[Kein Betreff] - von phase_accurate - 05.01.2012, 05:25 PM
[Kein Betreff] - von Rumgucker - 05.01.2012, 05:29 PM
[Kein Betreff] - von phase_accurate - 05.01.2012, 05:39 PM
[Kein Betreff] - von alfsch - 05.01.2012, 05:41 PM
[Kein Betreff] - von Rumgucker - 05.01.2012, 05:45 PM
RE: - von Rumgucker - 05.01.2012, 05:46 PM
[Kein Betreff] - von phase_accurate - 05.01.2012, 06:32 PM
[Kein Betreff] - von Rumgucker - 05.01.2012, 06:35 PM
[Kein Betreff] - von alfsch - 05.01.2012, 08:59 PM
[Kein Betreff] - von Rumgucker - 06.01.2012, 09:22 AM
[Kein Betreff] - von Rumgucker - 06.01.2012, 10:47 AM
[Kein Betreff] - von phase_accurate - 06.01.2012, 12:14 PM
[Kein Betreff] - von Rumgucker - 06.01.2012, 12:28 PM
[Kein Betreff] - von voltwide - 06.01.2012, 01:04 PM
[Kein Betreff] - von Rumgucker - 06.01.2012, 01:13 PM
RE: - von alfsch - 06.01.2012, 01:43 PM
[Kein Betreff] - von Rumgucker - 06.01.2012, 02:01 PM
[Kein Betreff] - von alfsch - 06.01.2012, 02:07 PM
[Kein Betreff] - von Rumgucker - 06.01.2012, 02:09 PM
[Kein Betreff] - von voltwide - 06.01.2012, 02:13 PM
RE: - von madmoony - 06.01.2012, 03:21 PM
[Kein Betreff] - von Rumgucker - 06.01.2012, 03:29 PM
[Kein Betreff] - von Rumgucker - 06.01.2012, 05:11 PM
RE: - von alfsch - 06.01.2012, 05:30 PM
[Kein Betreff] - von phase_accurate - 06.01.2012, 05:43 PM
[Kein Betreff] - von alfsch - 06.01.2012, 05:48 PM
RE: RE: - von voltwide - 06.01.2012, 08:13 PM
RE: - von voltwide - 06.01.2012, 08:18 PM
RE: RE: RE: - von e83cc - 06.01.2012, 08:28 PM
RE: RE: RE: - von Rumgucker - 06.01.2012, 08:33 PM
RE: RE: RE: RE: - von Rumgucker - 06.01.2012, 08:34 PM
[Kein Betreff] - von madmoony - 06.01.2012, 08:40 PM
RE: - von Rumgucker - 06.01.2012, 08:42 PM
[Kein Betreff] - von madmoony - 07.01.2012, 08:07 PM
[Kein Betreff] - von Rumgucker - 07.01.2012, 08:21 PM
[Kein Betreff] - von voltwide - 07.01.2012, 08:49 PM
RE: RE: RE: - von voltwide - 10.01.2012, 12:49 AM
[Kein Betreff] - von voltwide - 10.01.2012, 01:21 AM
[Kein Betreff] - von Rumgucker - 10.01.2012, 09:53 AM
[Kein Betreff] - von voltwide - 10.01.2012, 10:12 AM
[Kein Betreff] - von Rumgucker - 10.01.2012, 10:38 AM
[Kein Betreff] - von voltwide - 10.01.2012, 11:15 AM
RE: - von Rumgucker - 10.01.2012, 11:24 AM
[Kein Betreff] - von voltwide - 10.01.2012, 12:02 PM
[Kein Betreff] - von Rumgucker - 10.01.2012, 12:16 PM
RE: - von voltwide - 10.01.2012, 04:38 PM
[Kein Betreff] - von voltwide - 10.01.2012, 04:49 PM
[Kein Betreff] - von Rumgucker - 10.01.2012, 06:05 PM
[Kein Betreff] - von voltwide - 10.01.2012, 06:57 PM
[Kein Betreff] - von Rumgucker - 10.01.2012, 07:45 PM
[Kein Betreff] - von voltwide - 10.01.2012, 08:38 PM
RE: - von Rumgucker - 10.01.2012, 08:54 PM
RE: RE: - von madmoony - 11.01.2012, 06:15 PM
[Kein Betreff] - von Rumgucker - 11.01.2012, 06:36 PM
[Kein Betreff] - von voltwide - 11.01.2012, 06:56 PM
[Kein Betreff] - von madmoony - 11.01.2012, 08:14 PM
[Kein Betreff] - von Rumgucker - 11.01.2012, 08:24 PM
RE: RE: - von Hoppenstett - 12.01.2012, 01:57 PM
[Kein Betreff] - von Rumgucker - 12.01.2012, 02:34 PM
[Kein Betreff] - von Rumgucker - 19.02.2012, 02:07 PM
RE: - von voltwide - 19.02.2012, 03:06 PM
[Kein Betreff] - von voltwide - 19.02.2012, 03:10 PM
RE: RE: - von Rumgucker - 19.02.2012, 03:29 PM
RE: - von Rumgucker - 19.02.2012, 03:31 PM
RE: RE: RE: - von voltwide - 19.02.2012, 04:34 PM
RE: RE: - von voltwide - 19.02.2012, 04:39 PM
[Kein Betreff] - von Rumgucker - 19.02.2012, 04:40 PM
RE: RE: RE: RE: - von Rumgucker - 19.02.2012, 04:45 PM
RE: RE: RE: - von Rumgucker - 19.02.2012, 04:47 PM
RE: RE: RE: RE: - von voltwide - 19.02.2012, 06:55 PM
[Kein Betreff] - von Rumgucker - 19.02.2012, 07:15 PM
[Kein Betreff] - von voltwide - 19.02.2012, 08:31 PM
[Kein Betreff] - von Rumgucker - 19.02.2012, 08:36 PM
[Kein Betreff] - von Rumgucker - 19.02.2012, 10:00 PM
[Kein Betreff] - von Rumgucker - 20.02.2012, 10:02 AM
[Kein Betreff] - von Rumgucker - 20.02.2012, 01:45 PM
[Kein Betreff] - von Rumgucker - 20.02.2012, 01:50 PM
[Kein Betreff] - von Rumgucker - 21.02.2012, 12:00 PM
[Kein Betreff] - von Rumgucker - 21.02.2012, 12:16 PM
[Kein Betreff] - von voltwide - 21.02.2012, 01:06 PM
[Kein Betreff] - von kahlo - 21.02.2012, 01:11 PM
RE: - von Rumgucker - 21.02.2012, 01:18 PM
[Kein Betreff] - von Rumgucker - 21.02.2012, 01:55 PM
[Kein Betreff] - von Rumgucker - 21.02.2012, 03:27 PM
[Kein Betreff] - von voltwide - 21.02.2012, 03:42 PM
[Kein Betreff] - von Rumgucker - 21.02.2012, 04:19 PM
RE: - von e83cc - 21.02.2012, 06:31 PM
RE: RE: - von voltwide - 21.02.2012, 06:56 PM
[Kein Betreff] - von voltwide - 21.02.2012, 10:50 PM
[Kein Betreff] - von Rumgucker - 21.02.2012, 11:15 PM
[Kein Betreff] - von phase_accurate - 22.02.2012, 05:16 PM
[Kein Betreff] - von Rumgucker - 22.02.2012, 05:27 PM
[Kein Betreff] - von Rumgucker - 24.02.2012, 12:06 AM
[Kein Betreff] - von madmoony - 24.02.2012, 12:22 AM
[Kein Betreff] - von Rumgucker - 24.02.2012, 09:18 AM
[Kein Betreff] - von e83cc - 24.02.2012, 03:51 PM
RE: - von Rumgucker - 24.02.2012, 04:03 PM
RE: RE: - von Rumgucker - 24.02.2012, 04:04 PM
[Kein Betreff] - von Rumgucker - 06.03.2012, 01:28 PM
[Kein Betreff] - von Rumgucker - 06.03.2012, 01:34 PM
[Kein Betreff] - von Rumgucker - 06.03.2012, 02:01 PM
RE: - von alfsch - 06.03.2012, 04:00 PM
[Kein Betreff] - von Rumgucker - 06.03.2012, 04:11 PM
[Kein Betreff] - von madmoony - 06.03.2012, 05:21 PM
[Kein Betreff] - von madmoony - 06.03.2012, 05:46 PM
[Kein Betreff] - von Rumgucker - 06.03.2012, 06:19 PM
[Kein Betreff] - von madmoony - 06.03.2012, 08:39 PM
[Kein Betreff] - von Rumgucker - 06.03.2012, 08:45 PM
[Kein Betreff] - von madmoony - 06.03.2012, 08:56 PM
RE: - von Rumgucker - 06.03.2012, 08:57 PM
[Kein Betreff] - von madmoony - 06.03.2012, 09:00 PM
[Kein Betreff] - von madmoony - 06.03.2012, 09:17 PM
[Kein Betreff] - von Rumgucker - 06.03.2012, 10:00 PM
[Kein Betreff] - von madmoony - 06.03.2012, 10:26 PM
[Kein Betreff] - von Rumgucker - 07.03.2012, 12:10 AM
[Kein Betreff] - von 3eepoint - 28.03.2012, 11:13 AM
[Kein Betreff] - von Rumgucker - 28.03.2012, 11:20 AM
[Kein Betreff] - von Rumgucker - 28.03.2012, 11:22 AM
RE: - von Rumgucker - 28.03.2012, 11:25 AM
[Kein Betreff] - von 3eepoint - 28.03.2012, 11:25 AM
RE: - von Rumgucker - 28.03.2012, 11:26 AM
RE: RE: - von 3eepoint - 28.03.2012, 11:27 AM
[Kein Betreff] - von Rumgucker - 28.03.2012, 11:37 AM
[Kein Betreff] - von 3eepoint - 28.03.2012, 11:47 AM
[Kein Betreff] - von Rumgucker - 28.03.2012, 11:54 AM
[Kein Betreff] - von 3eepoint - 28.03.2012, 11:55 AM
[Kein Betreff] - von 3eepoint - 28.03.2012, 11:59 AM
[Kein Betreff] - von Rumgucker - 28.03.2012, 12:01 PM
[Kein Betreff] - von 3eepoint - 28.03.2012, 12:04 PM
[Kein Betreff] - von Rumgucker - 28.03.2012, 12:05 PM
[Kein Betreff] - von Rumgucker - 09.04.2012, 08:12 PM
[Kein Betreff] - von Rumgucker - 19.04.2012, 09:23 AM
RE: - von voltwide - 19.04.2012, 11:56 AM
[Kein Betreff] - von Rumgucker - 19.04.2012, 12:01 PM
[Kein Betreff] - von Rumgucker - 20.04.2012, 08:25 AM
[Kein Betreff] - von Rumgucker - 20.04.2012, 03:10 PM
[Kein Betreff] - von madmoony - 20.04.2012, 03:22 PM
[Kein Betreff] - von madmoony - 20.04.2012, 03:28 PM
[Kein Betreff] - von madmoony - 20.04.2012, 03:32 PM
Milestone: Transduktor-NF-Amp - von Rumgucker - 20.04.2012, 04:04 PM
[Kein Betreff] - von madmoony - 20.04.2012, 04:09 PM
[Kein Betreff] - von Rumgucker - 20.04.2012, 04:09 PM
RE: - von Rumgucker - 20.04.2012, 04:12 PM
[Kein Betreff] - von madmoony - 20.04.2012, 04:13 PM
RE: - von Rumgucker - 20.04.2012, 04:14 PM
RE: - von Rumgucker - 20.04.2012, 04:15 PM
[Kein Betreff] - von madmoony - 20.04.2012, 04:18 PM
[Kein Betreff] - von madmoony - 20.04.2012, 04:23 PM
[Kein Betreff] - von kahlo - 20.04.2012, 04:24 PM
[Kein Betreff] - von madmoony - 20.04.2012, 04:26 PM
[Kein Betreff] - von kahlo - 20.04.2012, 04:26 PM
[Kein Betreff] - von Rumgucker - 20.04.2012, 04:29 PM
[Kein Betreff] - von madmoony - 20.04.2012, 04:29 PM
RE: - von Rumgucker - 20.04.2012, 04:30 PM
[Kein Betreff] - von Rumgucker - 20.04.2012, 04:37 PM
[Kein Betreff] - von Rumgucker - 20.04.2012, 04:38 PM
[Kein Betreff] - von kahlo - 20.04.2012, 04:40 PM
[Kein Betreff] - von Rumgucker - 20.04.2012, 04:52 PM
[Kein Betreff] - von Rumgucker - 20.04.2012, 04:54 PM
RE: - von kahlo - 20.04.2012, 04:57 PM
[Kein Betreff] - von madmoony - 20.04.2012, 04:57 PM
RE: - von madmoony - 20.04.2012, 05:00 PM
[Kein Betreff] - von madmoony - 20.04.2012, 05:01 PM
[Kein Betreff] - von Rumgucker - 20.04.2012, 05:02 PM
RE: - von Rumgucker - 20.04.2012, 05:03 PM
[Kein Betreff] - von madmoony - 20.04.2012, 05:05 PM
[Kein Betreff] - von Rumgucker - 20.04.2012, 05:10 PM
RE: - von Rumgucker - 20.04.2012, 05:12 PM
[Kein Betreff] - von madmoony - 20.04.2012, 05:13 PM
RE: RE: - von madmoony - 20.04.2012, 05:16 PM
[Kein Betreff] - von Rumgucker - 20.04.2012, 05:32 PM
[Kein Betreff] - von Rumgucker - 20.04.2012, 05:57 PM
[Kein Betreff] - von Rumgucker - 20.04.2012, 06:40 PM
[Kein Betreff] - von madmoony - 20.04.2012, 07:54 PM
[Kein Betreff] - von madmoony - 20.04.2012, 07:55 PM
[Kein Betreff] - von Rumgucker - 20.04.2012, 08:20 PM
[Kein Betreff] - von madmoony - 20.04.2012, 09:18 PM
[Kein Betreff] - von Rumgucker - 21.04.2012, 08:33 AM
[Kein Betreff] - von kahlo - 23.04.2012, 09:26 PM
[Kein Betreff] - von madmoony - 23.04.2012, 10:28 PM
[Kein Betreff] - von alfsch - 23.04.2012, 11:52 PM
[Kein Betreff] - von kahlo - 23.04.2012, 11:58 PM
[Kein Betreff] - von voltwide - 24.04.2012, 02:23 AM
[Kein Betreff] - von kahlo - 24.04.2012, 06:53 AM
[Kein Betreff] - von madmoony - 24.04.2012, 07:00 AM
[Kein Betreff] - von Rumgucker - 24.04.2012, 08:05 AM
[Kein Betreff] - von madmoony - 24.04.2012, 08:23 AM
[Kein Betreff] - von Rumgucker - 24.04.2012, 08:36 AM
[Kein Betreff] - von madmoony - 24.04.2012, 08:41 AM
[Kein Betreff] - von madmoony - 24.04.2012, 08:42 AM
[Kein Betreff] - von madmoony - 24.04.2012, 09:34 AM
[Kein Betreff] - von Rumgucker - 24.04.2012, 09:43 AM
RE: - von voltwide - 24.04.2012, 09:59 AM
RE: - von voltwide - 24.04.2012, 10:01 AM
RE: RE: - von Rumgucker - 24.04.2012, 10:24 AM
[Kein Betreff] - von madmoony - 24.04.2012, 10:43 AM
RE: - von Rumgucker - 24.04.2012, 10:47 AM
[Kein Betreff] - von madmoony - 24.04.2012, 11:06 AM
[Kein Betreff] - von Rumgucker - 24.04.2012, 11:14 AM
[Kein Betreff] - von madmoony - 24.04.2012, 11:29 AM
[Kein Betreff] - von Rumgucker - 24.04.2012, 11:31 AM
[Kein Betreff] - von madmoony - 24.04.2012, 11:34 AM
[Kein Betreff] - von Rumgucker - 24.04.2012, 11:37 AM
[Kein Betreff] - von Rumgucker - 24.04.2012, 11:44 AM
[Kein Betreff] - von madmoony - 24.04.2012, 12:04 PM
RE: - von voltwide - 24.04.2012, 12:15 PM
[Kein Betreff] - von madmoony - 24.04.2012, 12:22 PM
[Kein Betreff] - von Rumgucker - 24.04.2012, 12:25 PM
RE: - von voltwide - 24.04.2012, 12:27 PM
RE: - von voltwide - 24.04.2012, 12:28 PM
[Kein Betreff] - von alfsch - 24.04.2012, 12:45 PM
[Kein Betreff] - von Rumgucker - 24.04.2012, 12:48 PM
RE: RE: - von Rumgucker - 24.04.2012, 01:10 PM
[Kein Betreff] - von voltwide - 24.04.2012, 02:03 PM
[Kein Betreff] - von alfsch - 24.04.2012, 03:35 PM
[Kein Betreff] - von Rumgucker - 24.04.2012, 03:44 PM
RE: - von voltwide - 24.04.2012, 03:50 PM
[Kein Betreff] - von Rumgucker - 24.04.2012, 04:03 PM
[Kein Betreff] - von Rumgucker - 24.04.2012, 04:16 PM
[Kein Betreff] - von madmoony - 25.04.2012, 10:14 AM
[Kein Betreff] - von madmoony - 25.04.2012, 10:47 AM
[Kein Betreff] - von Rumgucker - 25.04.2012, 11:00 AM
[Kein Betreff] - von madmoony - 25.04.2012, 11:08 AM
[Kein Betreff] - von madmoony - 25.04.2012, 11:13 AM
RE: - von voltwide - 25.04.2012, 11:50 AM
RE: - von voltwide - 25.04.2012, 11:54 AM
[Kein Betreff] - von madmoony - 26.04.2012, 07:06 AM
[Kein Betreff] - von Rumgucker - 26.04.2012, 08:19 AM
[Kein Betreff] - von Rumgucker - 26.04.2012, 08:34 AM
[Kein Betreff] - von Rumgucker - 26.04.2012, 08:39 AM
[Kein Betreff] - von madmoony - 26.04.2012, 09:11 AM
[Kein Betreff] - von Rumgucker - 26.04.2012, 09:19 AM
[Kein Betreff] - von Rumgucker - 26.04.2012, 09:52 AM
[Kein Betreff] - von Rumgucker - 26.04.2012, 10:11 AM
[Kein Betreff] - von madmoony - 26.04.2012, 10:16 AM
[Kein Betreff] - von Rumgucker - 26.04.2012, 10:21 AM
[Kein Betreff] - von Rumgucker - 26.04.2012, 10:23 AM
[Kein Betreff] - von Rumgucker - 26.04.2012, 10:25 AM
[Kein Betreff] - von madmoony - 26.04.2012, 10:27 AM
RE: - von Rumgucker - 26.04.2012, 10:32 AM
[Kein Betreff] - von madmoony - 26.04.2012, 10:33 AM
RE: RE: - von madmoony - 26.04.2012, 10:33 AM
RE: - von Rumgucker - 26.04.2012, 10:40 AM
[Kein Betreff] - von madmoony - 26.04.2012, 10:56 AM
[Kein Betreff] - von madmoony - 26.04.2012, 11:44 AM
[Kein Betreff] - von madmoony - 26.04.2012, 12:01 PM
[Kein Betreff] - von Rumgucker - 26.04.2012, 12:02 PM
[Kein Betreff] - von Rumgucker - 26.04.2012, 12:29 PM
[Kein Betreff] - von madmoony - 26.04.2012, 01:15 PM
[Kein Betreff] - von Rumgucker - 26.04.2012, 01:16 PM
[Kein Betreff] - von madmoony - 26.04.2012, 01:24 PM
RE: - von Rumgucker - 26.04.2012, 01:26 PM
[Kein Betreff] - von madmoony - 26.04.2012, 01:47 PM
[Kein Betreff] - von Rumgucker - 26.04.2012, 01:52 PM
[Kein Betreff] - von madmoony - 26.04.2012, 01:56 PM
[Kein Betreff] - von Rumgucker - 26.04.2012, 02:58 PM
[Kein Betreff] - von madmoony - 26.04.2012, 03:04 PM
[Kein Betreff] - von madmoony - 26.04.2012, 03:14 PM
[Kein Betreff] - von Rumgucker - 26.04.2012, 03:17 PM
RE: - von Rumgucker - 26.04.2012, 03:41 PM
[Kein Betreff] - von Rumgucker - 26.04.2012, 03:59 PM
[Kein Betreff] - von madmoony - 26.04.2012, 07:11 PM
[Kein Betreff] - von Rumgucker - 26.04.2012, 07:12 PM
[Kein Betreff] - von voltwide - 26.04.2012, 07:17 PM
[Kein Betreff] - von madmoony - 26.04.2012, 07:26 PM
[Kein Betreff] - von madmoony - 26.04.2012, 07:33 PM
[Kein Betreff] - von madmoony - 26.04.2012, 07:35 PM
[Kein Betreff] - von madmoony - 26.04.2012, 07:36 PM
[Kein Betreff] - von madmoony - 26.04.2012, 08:25 PM
RE: RE: - von madmoony - 27.04.2012, 06:51 AM
[Kein Betreff] - von Rumgucker - 27.04.2012, 07:58 AM
[Kein Betreff] - von Rumgucker - 27.04.2012, 08:40 AM
[Kein Betreff] - von voltwide - 27.04.2012, 09:21 AM
[Kein Betreff] - von Rumgucker - 27.04.2012, 11:54 AM
[Kein Betreff] - von madmoony - 27.04.2012, 12:01 PM
[Kein Betreff] - von Rumgucker - 27.04.2012, 12:03 PM
[Kein Betreff] - von madmoony - 27.04.2012, 12:14 PM
[Kein Betreff] - von Rumgucker - 27.04.2012, 12:24 PM
RE: - von Rumgucker - 27.04.2012, 12:25 PM
RE: - von madmoony - 27.04.2012, 12:26 PM
RE: RE: - von madmoony - 27.04.2012, 12:27 PM
[Kein Betreff] - von kahlo - 27.04.2012, 12:32 PM
[Kein Betreff] - von Rumgucker - 27.04.2012, 12:36 PM
[Kein Betreff] - von Rumgucker - 27.04.2012, 12:37 PM
[Kein Betreff] - von kahlo - 27.04.2012, 12:39 PM
[Kein Betreff] - von madmoony - 27.04.2012, 01:47 PM
[Kein Betreff] - von kahlo - 27.04.2012, 01:56 PM
[Kein Betreff] - von voltwide - 27.04.2012, 01:58 PM
[Kein Betreff] - von kahlo - 27.04.2012, 02:01 PM
[Kein Betreff] - von madmoony - 27.04.2012, 02:02 PM
[Kein Betreff] - von Rumgucker - 27.04.2012, 05:59 PM
[Kein Betreff] - von madmoony - 07.05.2012, 12:40 PM
[Kein Betreff] - von Rumgucker - 07.05.2012, 12:50 PM
[Kein Betreff] - von kahlo - 07.05.2012, 02:00 PM
RE: - von Rumgucker - 07.05.2012, 02:02 PM
[Kein Betreff] - von voltwide - 07.05.2012, 02:25 PM
[Kein Betreff] - von madmoony - 07.05.2012, 02:30 PM
[Kein Betreff] - von Rumgucker - 07.05.2012, 03:04 PM
[Kein Betreff] - von Rumgucker - 07.05.2012, 03:09 PM
[Kein Betreff] - von Rumgucker - 07.05.2012, 03:11 PM
[Kein Betreff] - von kahlo - 07.05.2012, 03:24 PM
[Kein Betreff] - von Rumgucker - 07.05.2012, 03:28 PM
[Kein Betreff] - von Rumgucker - 07.05.2012, 03:30 PM
[Kein Betreff] - von Rumgucker - 07.05.2012, 03:35 PM
RE: - von Rumgucker - 07.05.2012, 03:43 PM
[Kein Betreff] - von madmoony - 07.05.2012, 04:52 PM
RE: - von Rumgucker - 07.05.2012, 05:20 PM